FOMC Service Report

16S rRNA Gene V1V9 Amplicon Sequencing

Version V1.50

Version History

The Forsyth Institute, Cambridge, MA, USA
November 04, 2025

Project ID: FOMC24059


I. Project Summary

Project FOMC24059 services include NGS sequencing of the V1V9 region of the 16S rRNA gene amplicons from the samples. First and foremost, please download this report, as well as the sequence raw data from the download links provided below. These links will expire after 60 days. We cannot guarantee the availability of your data after 60 days.

Full Bioinformatics analysis service was requested. We provide many analyses, starting from the raw sequence quality and noise filtering, pair reads merging, as well as chimera filtering for the sequences, using the DADA2 denosing algorithm and pipeline.

We also provide many downstream analyses such as taxonomy assignment, alpha and beta diversity analyses, and differential abundance analysis.

For taxonomy assignment, most informative would be the taxonomy barplots. We provide an interactive barplots to show the relative abundance of microbes at different taxonomy levels (from Phylum to species) that you can choose.

If you specify which groups of samples you want to compare for differential abundance, we provide both ANCOM and LEfSe differential abundance analysis.

 

II. Workflow Checklist

1.Sample Received
2.Sample Quality Evaluated
3.Sample Prepared for Sequencing
4.Next-Gen Sequencing
5.Sequence Quality Check
6.Absolute Abundance
7.Report and Raw Sequence Data Available for Download
8.Bioinformatics Analysis - Reads Processing (DADA2 Quality Trimming, Denoising, Paired Reads Merging)
9.Bioinformatics Analysis - Reads Taxonomy Assignment
10.Bioinformatics Analysis - Alpha Diversity Analysis
11.Bioinformatics Analysis - Beta Diversity Analysis
12.Bioinformatics Analysis - Differential Abundance Analysis
13.Bioinformatics Analysis - Heatmap Profile
14.Bioinformatics Analysis - Network Association
 

III. NGS Sequencing

The samples were processed and analyzed with the ZymoBIOMICS® Service: Targeted Metagenomic Sequencing (Zymo Research, Irvine, CA).

DNA Extraction: If DNA extraction was performed, the following DNA extraction kit was used according to the manufacturer’s instructions:

ZymoBIOMICS®-96 MagBead DNA Kit (Zymo Research, Irvine, CA)
N/A (DNA Extraction Not Performed)
Elution Volume: 50µL
Additional Notes: NA

Targeted Library Preparation: The DNA samples were prepared for targeted sequencing with the Quick-16S™ NGS Library Prep Kit (Zymo Research, Irvine, CA). These primers were custom designed by Zymo Research to provide the best coverage of the 16S gene while maintaining high sensitivity. The primer sets used in this project are marked below:

Quick-16S™ Primer Set V1-V2 (Zymo Research, Irvine, CA)
Quick-16S™ Primer Set V1-V3 (Zymo Research, Irvine, CA)
Quick-16S™ Primer Set V3-V4 (Zymo Research, Irvine, CA)
Quick-16S™ Primer Set V4 (Zymo Research, Irvine, CA)
Quick-16S™ Primer Set V6-V8 (Zymo Research, Irvine, CA)
Quick-16S™ Primer Set V1-V9 (Zymo Research, Irvine, CA)
Additional Notes: NA

The samples were processed and analyzed with the ZymoBIOMICS® Targeted Sequencing Service (Zymo Research, Irvine, CA).

DNA Extraction: One of two different DNA extraction kits was used depending on the sample type and sample volume. In most cases, the ZymoBIOMICS®-96 MagBead DNA Kit (Zymo Research, Irvine, CA) was used to extract DNA using an automated platform. In some cases, ZymoBIOMICS® DNA Miniprep Kit (Zymo Research, Irvine, CA) was used for low biomass samples, such as skin swabs, as it permits for a lower elution volume, resulting in more concentrated DNA samples.

Targeted Library Preparation: The library of whole 16S sequencing was prepared by following the full-length 16S amplification protocol from PacBio ( https://www.pacb.com/wp-content/uploads/Procedure-checklist-Amplification-of-bacterial-full-length-16S-rRNA-gene-with-barcoded-primers.pdf). In brief, the whole 16S gene was amplified using the 27f (AGRGTTYGATYMTGGCTCAG) and 1492r(RGYTACCTTGTTACGACTT) primers with barcodes and adapters. 2ng DNA was used as the PCR template for each sample. The PCR was run with 25 cycles following the conditions mentioned in the protocol. After that, the PCR product of each reaction underwent clean up with Select-a-Size DNA Clean & Concentrator MagBead Kit (Zymo Research, Irvine, CA) keeping fragments >300bp. The library of each reaction is then quantified using NanoDrop and pooled together with equal DNA mass. The pooled library was prepared for PacBio sequencing using the SMRTbell® prep kit 3.0.

Control Samples: The ZymoBIOMICS® Microbial Community Standard (Zymo Research, Irvine, CA) was used as a positive control for each batch of DNA extraction. The ZymoBIOMICS® Microbial Community DNA Standard (Zymo Research, Irvine, CA) was also used as a positive control for the library preparation process. Negative controls (i.e. blank extraction control, blank library preparation control) were included to assess the level of bioburden carried by the wet-lab process.

Sequencing: The library was sequenced on one 8M SMRT cell on the Sequel IIe system.

The sequencing library was prepared using an innovative library preparation process in which PCR reactions were performed in real-time PCR machines to control cycles and therefore limit PCR chimera formation. The final PCR products were quantified with qPCR fluorescence readings and pooled together based on equal molarity. The final pooled library was cleaned up with the Select-a-Size DNA Clean & Concentrator™ (Zymo Research, Irvine, CA), then quantified with TapeStation® (Agilent Technologies, Santa Clara, CA) and Qubit® (Thermo Fisher Scientific, Waltham, WA).

Control Samples: The ZymoBIOMICS® Microbial Community Standard (Zymo Research, Irvine, CA) was used as a positive control for each DNA extraction, if performed. The ZymoBIOMICS® Microbial Community DNA Standard (Zymo Research, Irvine, CA) was used as a positive control for each targeted library preparation. Negative controls (i.e. blank extraction control, blank library preparation control) were included to assess the level of bioburden carried by the wet-lab process.

Sequencing: The final library was sequenced on Illumina® NextSeq 2000™ with a p1 (Illumina, Sand Diego, CA) reagent kit (600 cycles). The sequencing was performed with 25% PhiX spike-in.

Bioinformatics Analysis of Sequence Data: Raw full-length 16S V1V9 PacBio amplicon sequences obtained from Zymo Research were subject to primer removal, quality-filtered, denoised, pair-end merged, and chimera removed with the DADA2 tool (version 1.12.1) [1]. Amplicon sequence variants (ASVs) generated by DADA2 were subjected to species level taxonomy assignment based on the approach developed by Al-Hebshi et. al. [2] against the FOMC Reference Sequence Set (https://microbiome.forsyth.org/ftp/refseq) that consists of 1,015 full-length 16S rRNA sequences from HOMD V15.22, 356 from MOMD V5.1, and 22,126 from NCBI, a total of 23,497 sequences. Species-level taxonomy assignment algorithm is available at https://github.com/tsute/FOMC_16S_rRNA_Taxonomy_Assignment_Algorithm. Altogether these sequences represent a total of 17,035 oral and non-oral microbial species. Specie-level read count tables were imported using R’s “phyloseq” package (version 1.28.0) [3] for downstream analyses. Alpha diversity was calculated in 3 measurements: 1) number of species (observed), 2) Shannon index, and 3) Simpson index using “phyloseq” package’s “plot_richness” function [3]. Alpha diversity significance tests were evaluated with QIIME2 (version 2020.11) “alpha-group-significance” function [4]. Beta diversity NMDS plots were generated with the “ordinate” function in “phyloseq” and beta diversity significance tests were evaluated with QIIME2 “beta-group-significance” function [4]. ANCOMB-BC2 (Analysis of Compositions of Microbiomes with Bias Correction) (version 2.0.2) was used to test the significance of differential abundance between two test groups [5]. Linear discriminant analysis LDA Effect Size (LEfSe) (version 1.0.0) was used to plot the effect size of differentially abundant features [6]. The FOMC analysis pipepline software version information is available at https://microbiome.forsyth.org/software.php. References (for Bioinformatics Analysis of Sequence Data):

  1. Callahan BJ, McMurdie PJ, Rosen MJ, Han AW, Johnson AJ, Holmes SP. DADA2: High-resolution sample inference from Illumina amplicon data. Nat Methods. 2016 Jul;13(7):581-3. doi: 10.1038/nmeth.3869. Epub 2016 May 23. PMID: 27214047; PMCID: PMC4927377.
  2. Al-Hebshi NN, Nasher AT, Idris AM, Chen T. Robust species taxonomy assignment algorithm for 16S rRNA NGS reads: application to oral carcinoma samples. J Oral Microbiol. 2015 Sep 29;7:28934. doi: 10.3402/jom.v7.28934. PMID: 26426306; PMCID: PMC4590409.
  3. McMurdie PJ, Holmes S. phyloseq: an R package for reproducible interactive analysis and graphics of microbiome census data. PLoS One. 2013 Apr 22;8(4):e61217. doi: 10.1371/journal.pone.0061217. PMID: 23630581; PMCID: PMC3632530.
  4. Bolyen et al. Reproducible, interactive, scalable and extensible microbiome data science using QIIME 2. Nat Biotechnol. 2019 Aug;37(8):852-857. doi: 10.1038/s41587-019-0209-9. Erratum in: Nat Biotechnol. 2019 Sep;37(9):1091. doi: 10.1038/s41587-019-0252-6. PMID: 31341288; PMCID: PMC7015180.
  5. Mandal S, Van Treuren W, White RA, Eggesbø M, Knight R, Peddada SD. Analysis of composition of microbiomes: a novel method for studying microbial composition. Microb Ecol Health Dis. 2015 May 29;26:27663. doi: 10.3402/mehd.v26.27663. PMID: 26028277; PMCID: PMC4450248.
  6. Segata N, Izard J, Waldron L, Gevers D, Miropolsky L, Garrett WS, Huttenhower C. Metagenomic biomarker discovery and explanation. Genome Biol. 2011 Jun 24;12(6):R60. doi: 10.1186/gb-2011-12-6-r60. PMID: 21702898; PMCID: PMC3218848.

 

IV. Complete Report Download

The complete report of your project, including all links in this report, can be downloaded by clicking the link provided below. The downloaded file is a compressed ZIP file and once unzipped, open the file “REPORT.html” (may only shown as "REPORT" in your computer) by double clicking it. Your default web browser will open it and you will see the exact content of this report.

Please download and save the file to your computer storage device. The download link will expire after 60 days upon your receiving of this report.

Complete report download link:

To view the report, please follow the following steps:

1.Download the .zip file from the report link above.
2.Extract all the contents of the downloaded .zip file to your desktop.
3.Open the extracted folder and find the "REPORT.html" (may shown as only "REPORT").
4.Open (double-clicking) the REPORT.html file. Your default browser will open the top age of the complete report. Within the report, there are links to view all the analyses performed for the project.

 

V. Raw Sequence Data Download

The raw NGS sequence data is available for download with the link provided below. The data is a compressed ZIP file and can be unzipped to individual sequence files. Since this is a pair-end sequencing, each of your samples is represented by two sequence files, one for READ 1, with the file extension “*_R1.fastq.gz”, another READ 2, with the file extension “*_R1.fastq.gz”. The files are in FASTQ format and are compressed. FASTQ format is a text-based data format for storing both a biological sequence and its corresponding quality scores. Most sequence analysis software will be able to open them. The Sample IDs associated with the R1 and R2 fastq files are listed in the table below:

Sample IDOriginal Sample IDRead File Name
F24059.S10original sample ID hereF24059.S10.fastq.gz
F24059.S11original sample ID hereF24059.S11.fastq.gz
F24059.S12original sample ID hereF24059.S12.fastq.gz
F24059.S13original sample ID hereF24059.S13.fastq.gz
F24059.S14original sample ID hereF24059.S14.fastq.gz
F24059.S15original sample ID hereF24059.S15.fastq.gz
F24059.S16original sample ID hereF24059.S16.fastq.gz
F24059.S17original sample ID hereF24059.S17.fastq.gz
F24059.S18original sample ID hereF24059.S18.fastq.gz
F24059.S19original sample ID hereF24059.S19.fastq.gz
F24059.S01original sample ID hereF24059.S01.fastq.gz
F24059.S20original sample ID hereF24059.S20.fastq.gz
F24059.S21original sample ID hereF24059.S21.fastq.gz
F24059.S22original sample ID hereF24059.S22.fastq.gz
F24059.S23original sample ID hereF24059.S23.fastq.gz
F24059.S02original sample ID hereF24059.S02.fastq.gz
F24059.S03original sample ID hereF24059.S03.fastq.gz
F24059.S04original sample ID hereF24059.S04.fastq.gz
F24059.S05original sample ID hereF24059.S05.fastq.gz
F24059.S06original sample ID hereF24059.S06.fastq.gz
F24059.S07original sample ID hereF24059.S07.fastq.gz
F24059.S08original sample ID hereF24059.S08.fastq.gz
F24059.S09original sample ID hereF24059.S09.fastq.gz

Please download and save the file to your computer storage device. The download link will expire after 60 days upon your receiving of this report.

Raw sequence data download link:

 

VI. Analysis - DADA2 Read Processing

What is DADA2?

DADA2 is a software package that models and corrects Illumina-sequenced amplicon errors [1]. DADA2 can also be used to correct errors in PacBio CCS amplicon sequencing data, which was used in this project for the V1V9 full-length 16S rRNA sequencing. DADA2 infers sample sequences exactly, without coarse-graining into OTUs, and resolves differences of as little as one nucleotide. DADA2 identified more real variants and output fewer spurious sequences than other methods.

DADA2’s advantage is that it uses more of the data. The DADA2 error model incorporates quality information, which is ignored by all other methods after filtering. The DADA2 error model incorporates quantitative abundances, whereas most other methods use abundance ranks if they use abundance at all. The DADA2 error model identifies the differences between sequences, eg. A->C, whereas other methods merely count the mismatches. DADA2 can parameterize its error model from the data itself, rather than relying on previous datasets that may or may not reflect the PCR and sequencing protocols used in your study.

DADA2 Software Package is available as an R package at : https://benjjneb.github.io/dada2/index.html

References

  1. Callahan BJ, McMurdie PJ, Rosen MJ, Han AW, Johnson AJ, Holmes SP. DADA2: High-resolution sample inference from Illumina amplicon data. Nat Methods. 2016 Jul;13(7):581-3. doi: 10.1038/nmeth.3869. Epub 2016 May 23. PMID: 27214047; PMCID: PMC4927377.

Analysis Procedures:

DADA2 pipeline includes several tools for read quality control, including quality filtering, trimming, denoising, pair merging and chimera filtering. Below are the major processing steps of DADA2:

Step 1. Primer removal and sequence quality filtering Primers were removed from the sequences using the "removePrimers" function in the DADA2 package, to remove the primer sequences F27 (AGRGTTYGATYMTGGCTCAG) and R1492 (RGYTACCTTGTTACGACTT) from both ends of the reads. DADA2 allows to trim off the poor quality reads in order to improve the error model building and pair merging performance using the "filterAndTrim" function in DADA2 package with these parameters: minQ=3, minLen=1000, maxLen=1600, maxN=0, rm.phix=FALSE, maxEE=2.

Step 2. Learn the Error Rates The DADA2 algorithm makes use of a parametric error model (err) and every amplicon dataset has a different set of error rates. The learnErrors method learns this error model from the data, by alternating estimation of the error rates and inference of sample composition until they converge on a jointly consistent solution. As in many machine-learning problems, the algorithm must begin with an initial guess, for which the maximum possible error rates in this data are used (the error rates if only the most abundant sequence is correct and all the rest are errors). Prior to the error learning, the read pairs were dereplicated first using the "derepFastq" function in the DADA2 package.

Step 3. Infer amplicon sequence variants (ASVs) based on the error model built in previous step. This step is also called sequence "denoising". The sequences were subject to the "dada" denoising function using the error model learned from previous step. The outcome of this step is a list of ASVs that are the equivalent of oligonucleotides.

Step 4. Remove chimera. The core dada method corrects substitution and indel errors, but chimeras remain. Fortunately, the accuracy of sequence variants after denoising makes identifying chimeric ASVs simpler than when dealing with fuzzy OTUs. Chimeric sequences are identified if they can be exactly reconstructed by combining a left-segment and a right-segment from two more abundant “parent” sequences. The frequency of chimeric sequences varies substantially from dataset to dataset, and depends on on factors including experimental procedures and sample complexity. The chimera were removed using the "removeBimeraDenovo" function in the DADA2 package.

Results

1. Read Quality Plots NGS sequence analysis starts with visualizing the quality of the sequencing. Below are the quality plots of the first sample for the R1 and R2 reads separately. In gray-scale is a heat map of the frequency of each quality score at each base position. The mean quality score at each position is shown by the green line, and the quartiles of the quality score distribution by the orange lines. The forward reads are usually of better quality. It is a common practice to trim the last few nucleotides to avoid less well-controlled errors that can arise there. The trimming affects the downstream steps including error model building, merging and chimera calling. FOMC uses an empirical approach to test many combinations of different trim length in order to achieve best final amplicon sequence variants (ASVs), see the next section “Optimal trim length for ASVs”.

Quality plots for all samples:

2. Optimal trim length for ASVs The final number of merged and chimera-filtered ASVs depends on the quality filtering (hence trimming) in the very beginning of the DADA2 pipeline. In order to achieve highest number of ASVs, an empirical approach was used -

  1. Create a random subset of each sample consisting of 5,000 R1 and 5,000 R2 (to reduce computation time)
  2. Trim 10 bases at a time from the ends of both R1 and R2 up to 50 bases
  3. For each combination of trimmed length (e.g., 300x300, 300x290, 290x290 etc), the trimmed reads are subject to the entire DADA2 pipeline for chimera-filtered merged ASVs
  4. The combination with highest percentage of the input reads becoming final ASVs is selected for the complete set of data

Below is the result of such operation, showing ASV percentages of total reads for all trimming combinations (1st Column = R1 lengths in bases; 1st Row = R2 lengths in bases):

3. Error plots from learning the error rates After DADA2 building the error model for the set of data, it is always worthwhile, as a sanity check if nothing else, to visualize the estimated error rates. The error rates for each possible transition (A→C, A→G, …) are shown below. Points are the observed error rates for each consensus quality score. The black line shows the estimated error rates after convergence of the machine-learning algorithm. The red line shows the error rates expected under the nominal definition of the Q-score. The ideal result would be the estimated error rates (black line) are a good fit to the observed rates (points), and the error rates drop with increased quality as expected.

Forward Read R1 Error Plot


Reverse Read R2 Error Plot

The PDF version of these plots are available here:

 

4. DADA2 Result Summary The table below shows the summary of the DADA2 analysis, tracking paired read counts of each samples for all the steps during DADA2 denoising process - including end-trimming (filtered), denoising (denoisedF, denoisedF), pair merging (merged) and chimera removal (nonchim).

Sample IDzr24059_1V1V9.fastq.gzzr24059_2V1V9.fastq.gzzr24059_3V1V9.fastq.gzzr24059_4V1V9.fastq.gzzr24059_5V1V9.fastq.gzzr24059_6V1V9.fastq.gzzr24059_7V1V9.fastq.gzzr24059_8V1V9.fastq.gzzr24059_9V1V9.fastq.gzzr24059_10V1V9.fastq.gzzr24059_11V1V9.fastq.gzzr24059_12V1V9.fastq.gzzr24059_13V1V9.fastq.gzzr24059_14V1V9.fastq.gzzr24059_15V1V9.fastq.gzzr24059_16V1V9.fastq.gzzr24059_17V1V9.fastq.gzzr24059_18V1V9.fastq.gzzr24059_19V1V9.fastq.gzzr24059_20V1V9.fastq.gzzr24059_21V1V9.fastq.gzzr24059_22V1V9.fastq.gzzr24059_23V1V9.fastq.gzRow SumPercentage
input232,146272,227307,614579,759244,611279,905222,106250,346227,892271,575219,724446,804278,438191,344309,444286,558381,712212,467211,871207,411236,771245,519268,0346,384,278100.00%
primers_removed218,787256,719289,969547,066230,448263,901209,200235,839215,424256,594207,676422,309262,784180,592291,774270,256359,552200,004199,661195,602222,945231,312252,0246,020,43894.30%
filtered132,738156,652176,357332,235139,388159,977126,765142,742130,442152,743125,960254,369160,077109,842176,390163,254217,552120,874121,646118,141134,294140,826152,9113,646,17557.11%
denoised129,524152,869172,068326,958136,757156,821122,280139,216126,936147,941123,478249,916156,118108,137170,940160,993215,381117,487118,395114,237130,883138,520149,8923,565,74755.85%
nonchim124,803144,717161,999313,523132,202152,782120,641134,972125,331143,360117,641241,369149,188106,998161,857157,633209,573116,162116,768113,581128,866134,882142,4253,451,27354.06%

This table can be downloaded as an Excel table below:

 

5. DADA2 Amplicon Sequence Variants (ASVs). A total of 1928 unique merged and chimera-free ASV sequences were identified, and their corresponding read counts for each sample are available in the "ASV Read Count Table" with rows for the ASV sequences and columns for sample. This read count table can be used for microbial profile comparison among different samples and the sequences provided in the table can be used to taxonomy assignment.

 

The table can be downloaded from this link:

 
 

Sample Meta Information

Download Sample Meta Information
#SampleIDSampleNameGroup
F24059.S01ADRC1.PreTHC Pre
F24059.S02ADRC2.PreTHC Pre
F24059.S03ADRC3.PreTHC Pre
F24059.S04ADRC4.PreTHC Pre
F24059.S05ADRC9.PreTHC Pre
F24059.S06ADRC10.PreTHC Pre
F24059.S07ADRC1.PostTHC Post
F24059.S08ADRC2.PostTHC Post
F24059.S09ADRC3.PostTHC Post
F24059.S10ADRC4.PostTHC Post
F24059.S11ADRC9.PostTHC Post
F24059.S12ADRC10.PostTHC Post
F24059.S13ADRC5.PreVehicle Pre
F24059.S14ADRC7.PreVehicle Pre
F24059.S15ADRC8.PreVehicle Pre
F24059.S16ADRC11.PreVehicle Pre
F24059.S17ADRC12.PreVehicle Pre
F24059.S18ADRC5.PostVehicle Post
F24059.S19ADRC6.PostVehicle Post
F24059.S20ADRC7.PostVehicle Post
F24059.S21ADRC8.PostVehicle Post
F24059.S22ADRC11.PostVehicle Post
F24059.S23ADRC12.PostVehicle Post
 
 

ASV Read Counts by Samples

#Sample IDRead Count
F24059.S14106,998
F24059.S20113,581
F24059.S18116,162
F24059.S19116,768
F24059.S11117,641
F24059.S07120,641
F24059.S01124,803
F24059.S09125,331
F24059.S21128,866
F24059.S05132,202
F24059.S22134,882
F24059.S08134,972
F24059.S23142,425
F24059.S10143,360
F24059.S02144,717
F24059.S13149,188
F24059.S06152,782
F24059.S16157,633
F24059.S15161,857
F24059.S03161,999
F24059.S17209,573
F24059.S12241,369
F24059.S04313,523
 
 
 

VII. Analysis - Read Taxonomy Assignment

Read Taxonomy Assignment - Methods

 

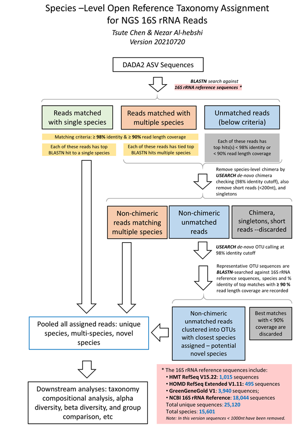
The close-reference taxonomy assignment of the ASV sequences using BLASTN is based on the algorithm published by Al-Hebshi et. al. (2015)[2].

The species-level, open-reference 16S rRNA NGS reads taxonomy assignment pipeline

Version 20210310a
 
 

1. Raw sequences reads in FASTA format were BLASTN-searched against a combined set of 16S rRNA reference sequences - the FOMC 16S rRNA Reference Sequences version 20221029 (https://microbiome.forsyth.org/ftp/refseq/). This set consists of the HOMD (version 15.22 http://www.homd.org/index.php?name=seqDownload&file&type=R ), Mouse Oral Microbiome Database (MOMD version 5.1 https://momd.org/ftp/16S_rRNA_refseq/MOMD_16S_rRNA_RefSeq/V5.1/), and the NCBI 16S rRNA reference sequence set (https://ftp.ncbi.nlm.nih.gov/blast/db/16S_ribosomal_RNA.tar.gz). These sequences were screened and combined to remove short sequences (<1000nt), chimera, duplicated and sub-sequences, as well as sequences with poor taxonomy annotation (e.g., without species information). This process resulted in 1,015 full-length 16S rRNA sequences from HOMD V15.22, 356 from MOMD V5.1, and 22,126 from NCBI, a total of 23,497 sequences. Altogether these sequence represent a total of 17,035 oral and non-oral microbial species.

The NCBI BLASTN version 2.7.1+ (Zhang et al, 2000) [3] was used with the default parameters. Reads with ≥ 98% sequence identity to the matched reference and ≥ 90% alignment length (i.e., ≥ 90% of the read length that was aligned to the reference and was used to calculate the sequence percent identity) were classified based on the taxonomy of the reference sequence with highest sequence identity. If a read matched with reference sequences representing more than one species with equal percent identity and alignment length, it was subject to chimera checking with USEARCH program version v8.1.1861 (Edgar 2010). Non-chimeric reads with multi-species best hits were considered valid and were assigned with a unique species notation (e.g., spp) denoting unresolvable multiple species.

2. Unassigned reads (i.e., reads with < 98% identity or < 90% alignment length) were pooled together and reads < 200 bases were removed. The remaining reads were subject to the de novo operational taxonomy unit (OTU) calling and chimera checking using the USEARCH program version v8.1.1861 (Edgar 2010)[4]. The de novo OTU calling and chimera checking was done using 98% as the sequence identity cutoff, i.e., the species-level OTU. The output of this step produced species-level de novo clustered OTUs with 98% identity. Representative reads from each of the OTUs/species were then BLASTN-searched against the same reference sequence set again to determine the closest species for these potential novel species. These potential novel species were pooled together with the reads that were signed to specie-level in the previous step, for down-stream analyses.

The taxonomy assignment algorithm is available at github https://github.com/tsute/FOMC_16S_rRNA_Taxonomy_Assignment_Algorithm

Reference:

  1. Al-Hebshi NN, Nasher AT, Idris AM, Chen T. Robust species taxonomy assignment algorithm for 16S rRNA NGS reads: application to oral carcinoma samples. J Oral Microbiol. 2015 Sep 29;7:28934. doi: 10.3402/jom.v7.28934. PMID: 26426306; PMCID: PMC4590409.
  2. Zhang Z, Schwartz S, Wagner L, Miller W. A greedy algorithm for aligning DNA sequences. J Comput Biol. 2000 Feb-Apr;7(1-2):203-14. doi: 10.1089/10665270050081478. PMID: 10890397.
  3. Edgar RC. Search and clustering orders of magnitude faster than BLAST. Bioinformatics. 2010 Oct 1;26(19):2460-1. doi: 10.1093/bioinformatics/btq461. Epub 2010 Aug 12. PubMed PMID: 20709691.
  4. 3. Designations used in the taxonomy:

    	1) Taxonomy levels are indicated by these prefixes:
    	
    	   k__: domain/kingdom
    	   p__: phylum
    	   c__: class
    	   o__: order
    	   f__: family
    	   g__: genus  
    	   s__: species
    	
    	   Example: 
    	
    	   k__Bacteria;p__Firmicutes;c__Clostridia;o__Clostridiales;f__Lachnospiraceae;g__Blautia;s__faecis
    		
    	2) Unique level identified – known species:
    	   
    	   k__Bacteria;p__Firmicutes;c__Clostridia;o__Clostridiales;f__Lachnospiraceae;g__Roseburia;s__hominis
    	
    	   The above example shows some reads match to a single species (all levels are unique)
    	
    	3) Non-unique level identified – known species:
    
    	   k__Bacteria;p__Firmicutes;c__Clostridia;o__Clostridiales;f__Lachnospiraceae;g__Roseburia;s__multispecies_spp123_3
    	   
    	   The above example “s__multispecies_spp123_3” indicates certain reads equally match to 3 species of the 
    	   genus Roseburia; the “spp123” is a temporally assigned species ID.
    	
    	   k__Bacteria;p__Firmicutes;c__Clostridia;o__Clostridiales;f__Lachnospiraceae;g__multigenus;s__multispecies_spp234_5
    	   
    	   The above example indicates certain reads match equally to 5 different species, which belong to multiple genera.; 
    	   the “spp234” is a temporally assigned species ID.
    	
    	4) Unique level identified – unknown species, potential novel species:
    	   
    	   k__Bacteria;p__Firmicutes;c__Clostridia;o__Clostridiales;f__Lachnospiraceae;g__Roseburia;s__ hominis_nov_97%
    	   
    	   The above example indicates that some reads have no match to any of the reference sequences with 
    	   sequence identity ≥ 98% and percent coverage (alignment length)  ≥ 98% as well. However this groups 
    	   of reads (actually the representative read from a de novo  OTU) has 96% percent identity to 
    	   Roseburia hominis, thus this is a potential novel species, closest to Roseburia hominis. 
    	   (But they are not the same species).
    	
    	5) Multiple level identified – unknown species, potential novel species:
    	   k__Bacteria;p__Firmicutes;c__Clostridia;o__Clostridiales;f__Lachnospiraceae;g__Roseburia;s__ multispecies_sppn123_3_nov_96%
    	
    	   The above example indicates that some reads have no match to any of the reference sequences 
    	   with sequence identity ≥ 98% and percent coverage (alignment length)  ≥ 98% as well. 
    	   However this groups of reads (actually the representative read from a de novo  OTU) 
    	   has 96% percent identity equally to 3 species in Roseburia. Thus this is no single 
    	   closest species, instead this group of reads match equally to multiple species at 96%. 
    	   Since they have passed chimera check so they represent a novel species. “sppn123” is a 
    	   temporary ID for this potential novel species. 
    

 
4. The taxonomy assignment algorithm is illustrated in this flow char below:
 
 
 
 

Read Taxonomy Assignment - Result Summary *

CodeCategoryMPC=0% (>=1 read)MPC=0.01%(>=345 reads)
ATotal reads3,451,2733,451,273
BTotal assigned reads3,450,2253,450,225
CAssigned reads in species with read count < MPC032,737
DAssigned reads in samples with read count < 50000
ETotal samples2323
FSamples with reads >= 5002323
GSamples with reads < 50000
HTotal assigned reads used for analysis (B-C-D)3,450,2253,417,488
IReads assigned to single species2,401,3082,394,147
JReads assigned to multiple species423,777423,709
KReads assigned to novel species625,140599,632
LTotal number of species788128
MNumber of single species19772
NNumber of multi-species116
ONumber of novel species58050
PTotal unassigned reads1,0481,048
QChimeric reads1111
RReads without BLASTN hits144144
SOthers: short, low quality, singletons, etc.893893
A=B+P=C+D+H+Q+R+S
E=F+G
B=C+D+H
H=I+J+K
L=M+N+O
P=Q+R+S
* MPC = Minimal percent (of all assigned reads) read count per species, species with read count < MPC were removed.
* Samples with reads < 500 were removed from downstream analyses.
* The assignment result from MPC=0.1% was used in the downstream analyses.
 
 
 

Read Taxonomy Assignment - ASV Species-Level Read Counts Table

This table shows the read counts for each sample (columns) and each species identified based on the ASV sequences. The downstream analyses were based on this table.
SPIDTaxonomyF24059.S01F24059.S02F24059.S03F24059.S04F24059.S05F24059.S06F24059.S07F24059.S08F24059.S09F24059.S10F24059.S11F24059.S12F24059.S13F24059.S14F24059.S15F24059.S16F24059.S17F24059.S18F24059.S19F24059.S20F24059.S21F24059.S22F24059.S23
SP10Bacteria;Firmicutes;Bacilli;Bacillales;Staphylococcaceae;Staphylococcus;capitis0000012330019191016600003900001343
SP100Bacteria;Actinobacteria;Actinomycetia;Micrococcales;Dermabacteraceae;Brachybacterium;paraconglomeratum02700018880000000457600000000
SP101Bacteria;Proteobacteria;Gammaproteobacteria;Enterobacterales;Enterobacteriaceae;Enterobacter;mori000004150000042770000122000029218
SP103Bacteria;Firmicutes;Bacilli;Lactobacillales;Carnobacteriaceae;Granulicatella;adiacens147522949570800311021811230007813000379403179500
SP107Bacteria;Actinobacteria;Actinomycetia;Micrococcales;Microbacteriaceae;Leifsonia;aquatica0225813224615031554816101312215404824147822414
SP11Bacteria;Firmicutes;Bacilli;Bacillales;Staphylococcaceae;Mammaliicoccus;sciuri23513692022896302769914876619925824763558924431984938422542713399248752754268966
SP115Bacteria;Firmicutes;Bacilli;Lactobacillales;Carnobacteriaceae;Atopostipes;sp._MOT-201284000000000003750000691496267900
SP116Bacteria;Proteobacteria;Gammaproteobacteria;Enterobacterales;Enterobacteriaceae;Klebsiella;grimontii00000000000000021030000017960
SP122Bacteria;Proteobacteria;Gammaproteobacteria;Enterobacterales;Enterobacteriaceae;Escherichia;marmotae021600000683420045400004900000
SP123Bacteria;Actinobacteria;Actinomycetia;Propionibacteriales;Propionibacteriaceae;Cutibacterium;acnes744500000481441032743300018001401713243
SP127Bacteria;Proteobacteria;Gammaproteobacteria;Enterobacterales;Enterobacteriaceae;Enterobacter;ludwigii0000000000099500000000000
SP131Bacteria;Firmicutes;Erysipelotrichia;Erysipelotrichales;Erysipelotrichaceae;Erysipelatoclostridium;[Clostridium] innocuum0000892400000224400000000000
SP136Bacteria;Firmicutes;Erysipelotrichia;Erysipelotrichales;Erysipelotrichaceae;Erysipelatoclostridium;[Clostridium] saccharogumia0000002020000000610000536000
SP146Bacteria;Proteobacteria;Betaproteobacteria;Neisseriales;Neisseriaceae;Neisseria;elongata0220000064901450050170020000528702348
SP15Bacteria;Firmicutes;Bacilli;Bacillales;Staphylococcaceae;Staphylococcus;ureilyticus3091106936044613399297122940545593264312601565427594553094561265257134836120133451555
SP152Bacteria;Firmicutes;Bacilli;Bacillales;Staphylococcaceae;Mammaliicoccus;lentus155634646312000000002583360327202401441513200
SP155Bacteria;Firmicutes;Bacilli;Lactobacillales;Streptococcaceae;Streptococcus;agalactiae13042915400716545271953419432605552014266273302171401816402287317010241977
SP16Bacteria;Firmicutes;Bacilli;Lactobacillales;Lactobacillaceae;Lactobacillus;intestinalis4173126019103784227542061843011132102772574484618554518955071563
SP165Bacteria;Proteobacteria;Gammaproteobacteria;Enterobacterales;Enterobacteriaceae;Enterobacter;hormaechei00000000000194600038300000055
SP168Bacteria;Proteobacteria;Gammaproteobacteria;Pseudomonadales;Moraxellaceae;Acinetobacter;courvalinii0000000000000068600000000
SP170Bacteria;Firmicutes;Clostridia;Eubacteriales;Lachnospiraceae;Extibacter;muris0000043800000000000000000
SP174Bacteria;Firmicutes;Clostridia;Eubacteriales;Clostridiaceae;Hungatella;hathewayi00008241600003000000000000
SP178Bacteria;Actinobacteria;Actinomycetia;Micrococcales;Dermabacteraceae;Brachybacterium;conglomeratum0000000000000081000000000
SP18Bacteria;Actinobacteria;Actinomycetia;Corynebacteriales;Corynebacteriaceae;Corynebacterium;stationis7333931076901450056800014162011710191926732973127164000
SP182Bacteria;Firmicutes;Clostridia;Eubacteriales;Oscillospiraceae;Monoglobus;pectinilyticus000019600000000001580000000
SP186Bacteria;Verrucomicrobia;Verrucomicrobiae;Verrucomicrobiales;Akkermansiaceae;Akkermansia;muciniphila0000286074179130186000238007913273820151302
SP19Bacteria;Firmicutes;Clostridia;Eubacteriales;Clostridiaceae;Clostridium;disporicum00248000697117158048512300574292279713531537211276
SP194Bacteria;Firmicutes;Bacilli;Lactobacillales;Enterococcaceae;Enterococcus;faecalis367183100160291827500081812915200692801017700
SP195Bacteria;Firmicutes;Bacilli;Lactobacillales;Streptococcaceae;Streptococcus;acidominimus00121206902119835020286212738143083319253520839916827
SP198Bacteria;Firmicutes;Bacilli;Lactobacillales;Lactobacillaceae;Lactobacillus;johnsonii00270000000011920076056000000010392237
SP2Bacteria;Firmicutes;Bacilli;Lactobacillales;Enterococcaceae;Enterococcus;gallinarum8034890038205123717886216971015679614186888701130104347143
SP20Bacteria;Firmicutes;Bacilli;Bacillales;Staphylococcaceae;Staphylococcus;epidermidis000005390906470152000000000055
SP200Bacteria;Actinobacteria;Actinomycetia;Corynebacteriales;Corynebacteriaceae;Corynebacterium;lowii173440851129420002101881238806142118200008971876488874938
SP209Bacteria;Firmicutes;Bacilli;Lactobacillales;Streptococcaceae;Streptococcus;cristatus0005450000000000000000000
SP21Bacteria;Proteobacteria;Gammaproteobacteria;Pasteurellales;Pasteurellaceae;Haemophilus;parainfluenzae14673114147281479042801963215138351591303255215361698022113424484588809628
SP22Bacteria;Firmicutes;Bacilli;Lactobacillales;Aerococcaceae;Aerococcus;urinaeequi577463242015352912450165172471017230295019174092713393571755982206743234108271252441
SP23Bacteria;Firmicutes;Bacilli;Bacillales;Staphylococcaceae;Jeotgalicoccus;halotolerans1386243114852842114814060006001625210518448969976371008200
SP24Bacteria;Firmicutes;Bacilli;Bacillales;Staphylococcaceae;Staphylococcus;haemolyticus000000000023337000000000000
SP28Bacteria;Firmicutes;Bacilli;Lactobacillales;Lactobacillaceae;Ligilactobacillus;murinus10693231102963741424129547982610663774783259106193036081134728709458984125567545
SP3Bacteria;Firmicutes;Bacilli;Lactobacillales;Enterococcaceae;Enterococcus;faecium000000000000000000000171572
SP33Bacteria;Actinobacteria;Actinomycetia;Corynebacteriales;Corynebacteriaceae;Corynebacterium;amycolatum000000000037030322352530133120085426
SP35Bacteria;Proteobacteria;Gammaproteobacteria;Enterobacterales;Enterobacteriaceae;Klebsiella;oxytoca00000000000000091200000106226
SP37Bacteria;Firmicutes;Bacilli;Lactobacillales;Streptococcaceae;Streptococcus;oralis0000000000000001041090915092556024
SP39Bacteria;Firmicutes;Clostridia;Eubacteriales;Clostridiaceae;Clostridium;saudiense001380001947720548000165008639382000
SP40Bacteria;Proteobacteria;Gammaproteobacteria;Enterobacterales;Morganellaceae;Morganella;morganii2170000000039000000071933012600
SP44Bacteria;Firmicutes;Clostridia;Eubacteriales;Eubacteriales_[F-1];Eubacteriales_[G-3];bacterium_MOT-1630000004750000067000016539000
SP47Bacteria;Firmicutes;Bacilli;Lactobacillales;Enterococcaceae;Enterococcus;haemoperoxidus8957496270694659765753655855494451454846322945
SP48Bacteria;Actinobacteria;Actinomycetia;Bifidobacteriales;Bifidobacteriaceae;Bifidobacterium;breve00047900000000018000000000
SP5Bacteria;Proteobacteria;Gammaproteobacteria;Pseudomonadales;Moraxellaceae;Acinetobacter;bereziniae00000000000000012445300002020
SP58Bacteria;Bacteroidetes;Bacteroidia;Bacteroidales;Bacteroidaceae;Phocaeicola;vulgatus0000000067200000000910549000
SP6Bacteria;Firmicutes;Clostridia;Eubacteriales;Peptostreptococcaceae;Romboutsia;ilealis400101119711082424301216589157592277752957150021112325362851333444113379289402214
SP60Bacteria;Actinobacteria;Actinomycetia;Corynebacteriales;Gordoniaceae;Gordonia;polyisoprenivorans23462432241325080141857206550142080190159152017
SP63Bacteria;Firmicutes;Bacilli;Lactobacillales;Streptococcaceae;Streptococcus;parasanguinis287154961141276111018771820933193001243641006001111642222400
SP64Bacteria;Firmicutes;Bacilli;Lactobacillales;Streptococcaceae;Streptococcus;mitis3502201609381003667113781821007138404004871640168400
SP7Bacteria;Actinobacteria;Actinomycetia;Micrococcales;Micrococcaceae;Rothia;nasimurium343927401353925202233661225521041769732613138062351979081617115166389138323762822591101103636468
SP70Bacteria;Firmicutes;Bacilli;Lactobacillales;Streptococcaceae;Streptococcus;sp._MOT-045441566831782572119672514103760118801923617436476065587365641514146012343815919538252029325841054124364951040553
SP72Bacteria;Firmicutes;Bacilli;Lactobacillales;Streptococcaceae;Streptococcus;mutans04011220670002613461569186000010732488348222025
SP75Bacteria;Actinobacteria;Actinomycetia;Bifidobacteriales;Bifidobacteriaceae;Bifidobacterium;pseudolongum0025160083283955246200055100066829013312512073104
SP76Bacteria;Firmicutes;Clostridia;Eubacteriales;Lachnospiraceae;Blautia;glucerasea0000023100000000000748520860522
SP80Bacteria;Bacteroidetes;Bacteroidia;Bacteroidales;Bacteroidaceae;Bacteroides;uniformis000000001420000000000292000
SP81Bacteria;Proteobacteria;Gammaproteobacteria;Enterobacterales;Enterobacteriaceae;Escherichia;coli000004380000186586200000000000
SP82Bacteria;Firmicutes;Bacilli;Lactobacillales;Lactobacillaceae;Limosilactobacillus;reuteri0000000000141334854074000000437536
SP83Bacteria;Firmicutes;Erysipelotrichia;Erysipelotrichales;Erysipelotrichaceae;Faecalibaculum;rodentium0380000000690000000000050733
SP84Bacteria;Firmicutes;Erysipelotrichia;Erysipelotrichales;Coprobacillaceae;Coprobacillus;cateniformis0000103271000015000000000000
SP86Bacteria;Firmicutes;Bacilli;Lactobacillales;Enterococcaceae;Enterococcus;avium0300002046901600220001413109348800
SP90Bacteria;Proteobacteria;Gammaproteobacteria;Enterobacterales;Morganellaceae;Proteus;mirabilis16710000000000000586000005000
SP92Bacteria;Proteobacteria;Gammaproteobacteria;Enterobacterales;Enterobacteriaceae;Citrobacter;koseri10030289601038000918242658700123028105404132735836924800
SP93Bacteria;Proteobacteria;Gammaproteobacteria;Enterobacterales;Morganellaceae;Providencia;rettgeri00000000000670000000000695
SP95Bacteria;Actinobacteria;Actinomycetia;Micrococcales;Micrococcaceae;Yaniella;halotolerans0110000000000264326200000000
SP97Bacteria;Proteobacteria;Gammaproteobacteria;Pasteurellales;Pasteurellaceae;Rodentibacter;ratti20160142110253223121933815869141630902230159264337109729847015
SP98Bacteria;Firmicutes;Bacilli;Bacillales;Staphylococcaceae;Staphylococcus;equorum00090000472025171080000000000190
SP99Bacteria;Firmicutes;Negativicutes;Veillonellales;Veillonellaceae;Veillonella;parvula0718046900004010951211512307000651456567300
SPN1Bacteria;Firmicutes;Clostridia;Eubacteriales;Vallitaleaceae;Vallitalea;pronyensis_nov_88.227%00004554410000490000002302000117
SPN111Bacteria;Firmicutes;Bacilli;Lactobacillales;Streptococcaceae;Streptococcus;sp._MOT-045_nov_97.609%1080017598142273011920499177485414398289984612491930880284461525411607410318769818220742356972132219911
SPN112Bacteria;Proteobacteria;Betaproteobacteria;Burkholderiales;Sphaerotilaceae;Rubrivivax;gelatinosus_nov_96.350%01300051000011081000001200000
SPN124Bacteria;Firmicutes;Clostridia;Eubacteriales;Lachnospiraceae;Frisingicoccus;caecimuris_nov_97.456%0000000000000000018034925600
SPN13Bacteria;Firmicutes;Bacilli;Lactobacillales;Aerococcaceae;Globicatella;sanguinis_nov_93.157%231391590113999188871577531253697493188849385459221065716859610876103311331085016202551592165476416
SPN136Bacteria;Firmicutes;Erysipelotrichia;Erysipelotrichales;Turicibacteraceae;Turicibacter;sanguinis_nov_97.503%9271674016123826116068711005486270943959542835521286346575013475693457
SPN137Bacteria;Actinobacteria;Actinomycetia;Micrococcales;Microbacteriaceae;Lysinibacter;cavernae_nov_97.439%0000000006130000000000000
SPN14Bacteria;Firmicutes;Clostridia;Eubacteriales;Oscillospiraceae;Ruminococcus;champanellensis_nov_93.519%0000008160000000000017126000
SPN149Bacteria;Firmicutes;Clostridia;Eubacteriales;Lachnospiraceae;Blautia;faecicola_nov_94.993%0000000000000000000006574
SPN155Bacteria;Firmicutes;Clostridia;Eubacteriales;Lachnospiraceae;Murimonas;intestini_nov_94.767%00000057100000250000549189197700
SPN161Bacteria;Bacteroidetes;Bacteroidia;Bacteroidales;Prevotellaceae;Prevotella;loescheii_nov_92.529%0000004591900000000010200000
SPN173Bacteria;Firmicutes;Clostridia;Eubacteriales;Eubacteriales_[F-1];Eubacteriales_[G-4];bacterium_MOT-165_nov_92.892%0000005062100000002800011000
SPN185Bacteria;Cyanobacteria;Oscillatoriophycideae;Oscillatoriales;Microcoleaceae;Arthrospira;platensis_nov_81.437%014373422393142813283526333439002831212622
SPN197Bacteria;Firmicutes;Erysipelotrichia;Erysipelotrichales;Erysipelotrichaceae;Allobaculum;stercoricanis_nov_93.141%0000000011000000008974376000
SPN209Bacteria;Firmicutes;Clostridia;Eubacteriales;Lachnospiraceae;Lachnospiraceae_[G-11];bacterium_MOT-177_nov_96.180%000000790000000000003656900
SPN222Bacteria;Firmicutes;Clostridia;Eubacteriales;Lachnospiraceae;Lachnospiraceae_[G-5];bacterium_MOT-170_nov_92.852%0000003685800000008109150160919100
SPN223Bacteria;Firmicutes;Clostridia;Eubacteriales;Lachnospiraceae;Blautia;producta_nov_91.152%0000049600000000000000000
SPN235Bacteria;Firmicutes;Clostridia;Eubacteriales;Lachnospiraceae;Blautia;faecicola_nov_93.887%0000000000004300000025200182
SPN247Bacteria;Saccharibacteria_(TM7);Saccharibacteria_(TM7)_[C-1];Saccharibacteria_(TM7)_[O-1];Saccharibacteria_(TM7)_[F-1];Saccharibacteria_(TM7)_[G-3];bacterium HMT351 nov_96.074%0000004083300000000001022000
SPN259Bacteria;Firmicutes;Clostridia;Eubacteriales;Oscillospiraceae;Ruminococcus;albus_nov_94.425%000000000005000005305922040
SPN26Bacteria;Firmicutes;Clostridia;Eubacteriales;Lachnospiraceae;Blautia;schinkii_nov_95.124%000000000000000003506838680
SPN260Bacteria;Actinobacteria;Coriobacteriia;Eggerthellales;Eggerthellaceae;Adlercreutzia;equolifaciens_nov_92.569%00000089115000000001002715756
SPN272Bacteria;Bacteroidetes;Bacteroidia;Bacteroidales;Muribaculaceae;Duncaniella;freteri_nov_92.077%000000320800000000130385000
SPN277Bacteria;Firmicutes;Clostridia;Eubacteriales;Lachnospiraceae;Lachnoclostridium;[Clostridium] scindens_nov_94.719%00000017871120000000000042000
SPN284Bacteria;Firmicutes;Clostridia;Eubacteriales;Lachnospiraceae;Lachnospiraceae_[G-3];bacterium_MOT-168_nov_97.598%0000002640000000000130716000
SPN296Bacteria;Cyanobacteria;Oscillatoriophycideae;Oscillatoriales;Microcoleaceae;Arthrospira;platensis_nov_90.832%0004160000000000000000000
SPN308Bacteria;Firmicutes;Clostridia;Eubacteriales;Oscillospiraceae;Sporobacter;termitidis_nov_94.306%0000000004060000000000000
SPN320Bacteria;Bacteroidetes;Bacteroidia;Bacteroidales;Muribaculaceae;Muribaculaceae_[G-2];bacterium_MOT-104_nov_89.925%0000004922000000000002716300
SPN33Bacteria;Bacteroidetes;Bacteroidia;Bacteroidales;Muribaculaceae;Muribaculaceae_[G-1];bacterium_MOT-129_nov_89.815%0000009145000000004505704361910488
SPN334Bacteria;Proteobacteria;Alphaproteobacteria;Sphingomonadales;Erythrobacteraceae;Qipengyuania;sediminis_nov_97.809%0003840000000000000000000
SPN346Bacteria;Firmicutes;Clostridia;Eubacteriales;Lachnospiraceae;Faecalimonas;umbilicata_nov_93.562%0000004700000000002372226500
SPN358Bacteria;Bacteroidetes;Bacteroidia;Bacteroidales;Muribaculaceae;Muribaculaceae_[G-1];bacterium_MOT-129_nov_91.040%000010625300000000000000000
SPN369Bacteria;Firmicutes;Clostridia;Eubacteriales;Lachnospiraceae;Anaerocolumna;aminovalerica_nov_93.182%0000000003500000000000000
SPN38Bacteria;Firmicutes;Bacilli;Bacillales;Planococcaceae;Sporosarcina;sp._MOT-205_nov_97.019%00556000000000131565300000000
SPN381Bacteria;Firmicutes;Clostridia;Eubacteriales;Lachnospiraceae;Blautia;schinkii_nov_95.261%000019422137000010638600000000000
SPN382Bacteria;Firmicutes;Clostridia;Eubacteriales;Eubacteriales_[F-1];Eubacteriales_[G-4];bacterium_MOT-165_nov_93.797%0000005000000000000343000
SPN398Bacteria;Firmicutes;Clostridia;Thermoanaerobacterales;Thermoanaerobacteraceae;Thermacetogenium;phaeum_nov_88.464%00000000017570000000000000
SPN482Bacteria;Bacteroidetes;Bacteroidia;Bacteroidales;Muribaculaceae;Muribaculaceae_[G-1];bacterium_MOT-129_nov_91.102%00000043380000000001511633721840157
SPN494Bacteria;Bacteroidetes;Bacteroidia;Bacteroidales;Muribaculaceae;Muribaculaceae_[G-2];bacterium_MOT-104_nov_91.473%000021011467000000000870000080
SPN50Bacteria;Firmicutes;Clostridia;Eubacteriales;Lachnospiraceae;Mobilitalea;sibirica_nov_95.271%0000000007800000000000000
SPN506Bacteria;Firmicutes;Bacilli;Bacillales;Planococcaceae;Sporosarcina;sp._MOT-204_nov_95.599%15150524611340000000010392369000004100
SPN518Bacteria;Firmicutes;Clostridia;Eubacteriales;Oscillospiraceae;Acetivibrio;cellulolyticus_nov_92.505%00000000016850000000000000
SPN519Bacteria;Firmicutes;Bacilli;Bacillales;Bacillaceae;Lederbergia;lenta_nov_95.190%20822840711100000000054414536700000000
SPN541Bacteria;Firmicutes;Clostridia;Eubacteriales;Eubacteriales_[F-1];Eubacteriales_[G-4];bacterium_MOT-165_nov_96.886%0000001541550000000000120000
SPN553Bacteria;Firmicutes;Erysipelotrichia;Erysipelotrichales;Erysipelotrichaceae;Ileibacterium;valens_nov_94.552%02022500000000008990034000000
SPN565Bacteria;Firmicutes;Clostridia;Eubacteriales;Lachnospiraceae;Anaerostipes;caccae_nov_97.708%00001275170000352550000000001830
SPN62Bacteria;Firmicutes;Clostridia;Eubacteriales;Eubacteriaceae;Eubacterium;coprostanoligenes_nov_94.236%00000071200000000000600190
SPN74Bacteria;Firmicutes;Clostridia;Eubacteriales;Oscillospiraceae;Neglectibacter;timonensis_nov_96.238%000000668131100000000030000
SPN86Bacteria;Firmicutes;Clostridia;Eubacteriales;Eubacteriales_[F-1];Eubacteriales_[G-4];bacterium_MOT-165_nov_92.483%00486000129000000000048021000
SPN98Bacteria;Firmicutes;Clostridia;Eubacteriales;Eubacteriaceae;Eubacterium;coprostanoligenes_nov_94.452%0000003491335000021000185224000
SPP1Bacteria;Firmicutes;Bacilli;Bacillales;Staphylococcaceae;Staphylococcus;multispecies_spp1_2000009720000011400000000000
SPP11Bacteria;Proteobacteria;Gammaproteobacteria;Enterobacterales;Enterobacteriaceae;multigenus;multispecies_spp11_233490005680331157092391073531401725506400000
SPP2Bacteria;Firmicutes;Bacilli;Bacillales;Staphylococcaceae;Staphylococcus;multispecies_spp2_34540600288900705882181130924804470031557884414600
SPP6Bacteria;Proteobacteria;Gammaproteobacteria;Enterobacterales;Enterobacteriaceae;Shigella;multispecies_spp6_268108049480008876116474651518000113210000
SPP7Bacteria;Firmicutes;Bacilli;Bacillales;Staphylococcaceae;Staphylococcus;multispecies_spp7_21942333926608246571311727270308776868992601189881874003544222272078177213265
SPP8Bacteria;Firmicutes;Bacilli;Lactobacillales;Aerococcaceae;Facklamia;tabacinasalis99125132616340000000064521369600000000
 
 
Download OTU Tables at Different Taxonomy Levels
PhylumCount*: Relative**: CLR***:
ClassCount*: Relative**: CLR***:
OrderCount*: Relative**: CLR***:
FamilyCount*: Relative**: CLR***:
GenusCount*: Relative**: CLR***:
SpeciesCount*: Relative**: CLR***:
* Read count
** Relative abundance (count/total sample count)
*** Centered log ratio transformed abundance
;
 
The species listed in the table has full taxonomy and a dynamically assigned species ID specific to this report. When some reads match with the reference sequences of more than one species equally (i.e., same percent identiy and alignmnet coverage), they can't be assigned to a particular species. Instead, they are assigned to multiple species with the species notaton "s__multispecies_spp2_2". In this notation, spp2 is the dynamic ID assigned to these reads that hit multiple sequences and the "_2" at the end of the notation means there are two species in the spp2.

You can look up which species are included in the multi-species assignment, in this table below:
 
 
 
 
Another type of notation is "s__multispecies_sppn2_2", in which the "n" in the sppn2 means it's a potential novel species because all the reads in this species have < 98% idenity to any of the reference sequences. They were grouped together based on de novo OTU clustering at 98% identity cutoff. And then a representative sequence was chosed to BLASTN search against the reference database to find the closest match (but will still be < 98%). This representative sequence also matched equally to more than one species, hence the "spp" was given in the label.
 
 

Taxonomy Bar Plots for All Samples

 
 

Taxonomy Bar Plots for Individual Comparison Groups

 
 
Comparison No.Comparison NameFamiliesGeneraSpecies
Comparison 1THC Pre vs THC Post vs Vehicle Pre vs Vehicle PostPDFSVGPDFSVGPDFSVG
Comparison 2THC Pre vs THC PostPDFSVGPDFSVGPDFSVG
Comparison 3Vehicle Pre vs Vehicle PostPDFSVGPDFSVGPDFSVG
Comparison 4THC Pre vs Vehicle PrePDFSVGPDFSVGPDFSVG
Comparison 5THC Post vs Vehicle PostPDFSVGPDFSVGPDFSVG
 
 

VIII. Analysis - Alpha Diversity

 

In ecology, alpha diversity (α-diversity) is the mean species diversity in sites or habitats at a local scale. The term was introduced by R. H. Whittaker[5][6] together with the terms beta diversity (β-diversity) and gamma diversity (γ-diversity). Whittaker's idea was that the total species diversity in a landscape (gamma diversity) is determined by two different things, the mean species diversity in sites or habitats at a more local scale (alpha diversity) and the differentiation among those habitats (beta diversity).

 

References:

  1. Whittaker, R. H. (1960) Vegetation of the Siskiyou Mountains, Oregon and California. Ecological Monographs, 30, 279–338. doi:10.2307/1943563
  2. Whittaker, R. H. (1972). Evolution and Measurement of Species Diversity. Taxon, 21, 213-251. doi:10.2307/1218190

 

Alpha Diversity Analysis by Rarefaction

Diversity measures are affected by the sampling depth. Rarefaction is a technique to assess species richness from the results of sampling. Rarefaction allows the calculation of species richness for a given number of individual samples, based on the construction of so-called rarefaction curves. This curve is a plot of the number of species as a function of the number of samples. Rarefaction curves generally grow rapidly at first, as the most common species are found, but the curves plateau as only the rarest species remain to be sampled [7].


References:

  1. Willis AD. Rarefaction, Alpha Diversity, and Statistics. Front Microbiol. 2019 Oct 23;10:2407. doi: 10.3389/fmicb.2019.02407. PMID: 31708888; PMCID: PMC6819366.

 
 
 

Boxplot of Alpha-diversity Indices

The two main factors taken into account when measuring diversity are richness and evenness. Richness is a measure of the number of different kinds of organisms present in a particular area. Evenness compares the similarity of the population size of each of the species present. There are many different ways to measure the richness and evenness. These measurements are called "estimators" or "indices". Below is a diversity of 3 commonly used indices showing the values for all the samples (dots) and in groups (boxes).

Printed on each graph is the statistical significance p values of the difference between the groups. The significance is calculated using either Kruskal-Wallis test or the Wilcoxon rank sum test, both are non-parametric methods (since microbiome read count data are considered non-normally distributed) for testing whether samples originate from the same distribution (i.e., no difference between groups). The Kruskal-Wallis test is used to compare three or more independent groups to determine if there are statistically significant differences between their medians. The Wilcoxon Rank Sum test, also known as the Mann-Whitney U test, is used to compare two independent groups to determine if there is a significant difference between their distributions.
The p-value is shown on the top of each graph. A p-value < 0.05 is considered statistically significant between/among the test groups.

 
Alpha Diversity Box Plots for All Groups
 
 
 
 
 
 
 
Alpha Diversity Box Plots for Individual Comparisons at Species level
 
Comparison 1THC Pre vs THC Post vs Vehicle Pre vs Vehicle PostView in PDFView in SVG
Comparison 2THC Pre vs THC PostView in PDFView in SVG
Comparison 3Vehicle Pre vs Vehicle PostView in PDFView in SVG
Comparison 4THC Pre vs Vehicle PreView in PDFView in SVG
Comparison 5THC Post vs Vehicle PostView in PDFView in SVG
 
The above comparisons are at the species-level. Comparisons of other taxonomy levels, from phylum to genus, are also available:
 
 
 
 

Group Significance Evaluation of Alpha-diversity Indices with QIIME2

The above comparisons and significance tests were done under the R environment. For compasison (also because this was included in the pipeline early on) we also use the Kruskal Wallis H test provided the "alpha-group-significance" fucntion in the QIIME 2 "diversity" package. As mentioned above, Kruskal Wallis test is the non-parametric alternative to the One Way ANOVA. Non-parametric means that the test doesn’t assume your data comes from a particular distribution. The H test is used when the assumptions for ANOVA aren’t met (assumption of normality). It is sometimes called the one-way ANOVA on ranks, as the ranks of the data values are used in the test rather than the actual data points. The H test determines whether the medians of two or more groups are different.

Below are the Kruskal Wallis H test results for each comparison based on three different alpha diversity measures: 1) Observed species (features), 2) Shannon index, and 3) Simpson index.

 
 
Comparison 1.THC Pre vs THC Post vs Vehicle Pre vs Vehicle PostObserved FeaturesShannon IndexSimpson Index
Comparison 2.THC Pre vs THC PostObserved FeaturesShannon IndexSimpson Index
Comparison 3.Vehicle Pre vs Vehicle PostObserved FeaturesShannon IndexSimpson Index
Comparison 4.THC Pre vs Vehicle PreObserved FeaturesShannon IndexSimpson Index
Comparison 5.THC Post vs Vehicle PostObserved FeaturesShannon IndexSimpson Index
 
 

IX. Analysis - Beta Diversity

 

NMDS and PCoA Plots

Beta diversity compares the similarity (or dissimilarity) of microbial profiles between different groups of samples. There are many different similarity/dissimilarity metrics [8]. In general, they can be quantitative (using sequence abundance, e.g., Bray-Curtis or weighted UniFrac) or binary (considering only presence-absence of sequences, e.g., binary Jaccard or unweighted UniFrac). They can be even based on phylogeny (e.g., UniFrac metrics) or not (non-UniFrac metrics, such as Bray-Curtis, etc.).

For microbiome studies, species profiles of samples can be compared with the Bray-Curtis dissimilarity, which is based on the count data type. The pair-wise Bray-Curtis dissimilarity matrix of all samples can then be subject to either multi-dimensional scaling (MDS, also known as PCoA) or non-metric MDS (NMDS).

MDS/PCoA is a scaling or ordination method that starts with a matrix of similarities or dissimilarities between a set of samples and aims to produce a low-dimensional graphical plot of the data in such a way that distances between points in the plot are close to original dissimilarities.

NMDS is similar to MDS, however it does not use the dissimilarities data, instead it converts them into the ranks and use these ranks in the calculation.

In our beta diversity analysis, Bray-Curtis dissimilarity matrix was first calculated and then plotted by the PCoA and NMDS separately. Below are beta diveristy results for all groups together:

References:

  1. Plantinga, AM, Wu, MC (2021). Beta Diversity and Distance-Based Analysis of Microbiome Data. In: Datta, S., Guha, S. (eds) Statistical Analysis of Microbiome Data. Frontiers in Probability and the Statistical Sciences. Springer, Cham. https://doi.org/10.1007/978-3-030-73351-3_5

 
 
NMDS and PCoA Plots for All Groups
 
 
 
 
 

The above PCoA and NMDS plots are based on count data. The count data can also be transformed into centered log ratio (CLR) for each species. The CLR data is no longer count data and cannot be used in Bray-Curtis dissimilarity calculation. Instead CLR can be compared with Euclidean distances. When CLR data are compared by Euclidean distance, the distance is also called Aitchison distance.

Below are the NMDS and PCoA plots of the Aitchison distances of the samples:

 
 
 
 
 
 
 
NMDS and PCoA Plots for Individual Comparisons at Species level
 
 
Comparison No.Comparison NameNMDAPCoA
Bray-CurtisCLR EuclideanBray-CurtisCLR Euclidean
Comparison 1THC Pre vs THC Post vs Vehicle Pre vs Vehicle PostPDFSVGPDFSVGPDFSVGPDFSVG
Comparison 2THC Pre vs THC PostPDFSVGPDFSVGPDFSVGPDFSVG
Comparison 3Vehicle Pre vs Vehicle PostPDFSVGPDFSVGPDFSVGPDFSVG
Comparison 4THC Pre vs Vehicle PrePDFSVGPDFSVGPDFSVGPDFSVG
Comparison 5THC Post vs Vehicle PostPDFSVGPDFSVGPDFSVGPDFSVG
 
 
 
 
 
 

Interactive 3D PCoA Plots - Bray-Curtis Dissimilarity

 
 
 

Interactive 3D PCoA Plots - Euclidean Distance

 
 
 

Interactive 3D PCoA Plots - Correlation Coefficients

 
 
 

Group Significance of Beta-diversity Indices

To test whether the between-group dissimilarities are significantly greater than the within-group dissimilarities, the "beta-group-significance" function provided in the QIIME 2 "diversity" package was used with PERMANOVA (permutational multivariate analysis of variance) as the group significant testing method.

Three beta diversity matrics were used: 1) Bray–Curtis dissimilarity 2) Correlation coefficient matrix , and 3) Aitchison distance (Euclidean distance between clr-transformed compositions).

 
 
Comparison 1.THC Pre vs THC Post vs Vehicle Pre vs Vehicle PostBray–CurtisCorrelationAitchison
Comparison 2.THC Pre vs THC PostBray–CurtisCorrelationAitchison
Comparison 3.Vehicle Pre vs Vehicle PostBray–CurtisCorrelationAitchison
Comparison 4.THC Pre vs Vehicle PreBray–CurtisCorrelationAitchison
Comparison 5.THC Post vs Vehicle PostBray–CurtisCorrelationAitchison
 
 
 

X. Analysis - Differential Abundance

16S rRNA next generation sequencing (NGS) generates a fixed number of reads that reflect the proportion of different species in a sample, i.e., the relative abundance of species, instead of the absolute abundance. In Mathematics, measurements involving probabilities, proportions, percentages, and ppm can all be thought of as compositional data. This makes the microbiome read count data “compositional” (Gloor et al, 2017). In general, compositional data represent parts of a whole which only carry relative information [9].

The problem of microbiome data being compositional arises when comparing two groups of samples for identifying “differentially abundant” species. A species with the same absolute abundance between two conditions, its relative abundances in the two conditions (e.g., percent abundance) can become different if the relative abundance of other species change greatly. This problem can lead to incorrect conclusion in terms of differential abundance for microbial species in the samples.

When studying differential abundance (DA), the current better approach is to transform the read count data into log ratio data. The ratios are calculated between read counts of all species in a sample to a “reference” count (e.g., mean read count of the sample). The log ratio data allow the detection of DA species without being affected by percentage bias mentioned above

In this report, a compositional DA analysis tool “ANCOM” (analysis of composition of microbiomes) was used [10]. ANCOM transforms the count data into log-ratios and thus is more suitable for comparing the composition of microbiomes in two or more populations. "ANCOM" generates a table of features with W-statistics and whether the null hypothesis is rejected. The “W” is the W-statistic, or number of features that a single feature is tested to be significantly different against. Hence the higher the "W" the more statistical sifgnificant that a feature/species is differentially abundant.

References:

  1. Gloor GB, Macklaim JM, Pawlowsky-Glahn V, Egozcue JJ. Microbiome Datasets Are Compositional: And This Is Not Optional. Front Microbiol. 2017 Nov 15;8:2224. doi: 10.3389/fmicb.2017.02224. PMID: 29187837; PMCID: PMC5695134.
  2. Mandal S, Van Treuren W, White RA, Eggesbø M, Knight R, Peddada SD. Analysis of composition of microbiomes: a novel method for studying microbial composition. Microb Ecol Health Dis. 2015 May 29;26:27663. doi: 10.3402/mehd.v26.27663. PMID: 26028277; PMCID: PMC4450248.
 
 

ANCOM Differential Abundance Analysis

 
ANCOM Results for Individual Comparisons
Comparison No.Comparison Name
Comparison 1.THC Pre vs THC Post vs Vehicle Pre vs Vehicle Post
Comparison 2.THC Pre vs THC Post
Comparison 3.Vehicle Pre vs Vehicle Post
Comparison 4.THC Pre vs Vehicle Pre
Comparison 5.THC Post vs Vehicle Post
 
 

ANCOM-BC2 Differential Abundance Analysis

 

Starting with version V1.2, we include the results of ANCOM-BC (Analysis of Compositions of Microbiomes with Bias Correction) (Lin and Peddada 2020) [11]. ANCOM-BC is an updated version of "ANCOM" that:
(a) provides statistically valid test with appropriate p-values,
(b) provides confidence intervals for differential abundance of each taxon,
(c) controls the False Discovery Rate (FDR),
(d) maintains adequate power, and
(e) is computationally simple to implement.

The bias correction (BC) addresses a challenging problem of the bias introduced by differences in the sampling fractions across samples. This bias has been a major hurdle in performing DA analysis of microbiome data. ANCOM-BC estimates the unknown sampling fractions and corrects the bias induced by their differences among samples. The absolute abundance data are modeled using a linear regression framework.

Starting with version V1.43, ANCOM-BC2 is used instead of ANCOM-BC, So that multiple pairwise directional test can be performed (if there are more than two gorups in a comparison). When performing pairwise directional test, the mixed directional false discover rate (mdFDR) is taken into account. The mdFDR is the combination of false discovery rate due to multiple testing, multiple pairwise comparisons, and directional tests within each pairwise comparison. The mdFDR is adopted from (Guo, Sarkar, and Peddada 2010 [12]; Grandhi, Guo, and Peddada 2016 [13]). For more detail explanation and additional features of ANCOM-BC2 please see author's documentation.

References:

  1. Lin H, Peddada SD. Analysis of compositions of microbiomes with bias correction. Nat Commun. 2020 Jul 14;11(1):3514. doi: 10.1038/s41467-020-17041-7. PMID: 32665548; PMCID: PMC7360769.
  2. Guo W, Sarkar SK, Peddada SD. Controlling false discoveries in multidimensional directional decisions, with applications to gene expression data on ordered categories. Biometrics. 2010 Jun;66(2):485-92. doi: 10.1111/j.1541-0420.2009.01292.x. Epub 2009 Jul 23. PMID: 19645703; PMCID: PMC2895927.
  3. Grandhi A, Guo W, Peddada SD. A multiple testing procedure for multi-dimensional pairwise comparisons with application to gene expression studies. BMC Bioinformatics. 2016 Feb 25;17:104. doi: 10.1186/s12859-016-0937-5. PMID: 26917217; PMCID: PMC4768411.
 
 
ANCOM-BC Results for Individual Comparisons
 
Comparison No.Comparison Name
Comparison 1.THC Pre vs THC Post vs Vehicle Pre vs Vehicle Post
Comparison 2.THC Pre vs THC Post
Comparison 3.Vehicle Pre vs Vehicle Post
Comparison 4.THC Pre vs Vehicle Pre
Comparison 5.THC Post vs Vehicle Post
 
 
 
 
 

LEfSe - Linear Discriminant Analysis Effect Size

LEfSe (Linear Discriminant Analysis Effect Size) is an alternative method to find "organisms, genes, or pathways that consistently explain the differences between two or more microbial communities" (Segata et al., 2011) [14]. Specifically, LEfSe uses rank-based Kruskal-Wallis (KW) sum-rank test to detect features with significant differential (relative) abundance with respect to the class of interest. Since it is rank-based, instead of proportional based, the differential species identified among the comparison groups is less biased (than percent abundance based).

Reference:

  1. Segata N, Izard J, Waldron L, Gevers D, Miropolsky L, Garrett WS, Huttenhower C. Metagenomic biomarker discovery and explanation. Genome Biol. 2011 Jun 24;12(6):R60. doi: 10.1186/gb-2011-12-6-r60. PMID: 21702898; PMCID: PMC3218848.
 
THC Pre vs THC Post vs Vehicle Pre vs Vehicle Post
 
 
 
 
 
 
 
LEfSe Results for All Comparisons
 
Comparison No.Comparison Name
Comparison 1.THC Pre vs THC Post vs Vehicle Pre vs Vehicle Post
Comparison 2.THC Pre vs THC Post
Comparison 3.Vehicle Pre vs Vehicle Post
Comparison 4.THC Pre vs Vehicle Pre
Comparison 5.THC Post vs Vehicle Post
 
 

XI. Analysis - Heatmap Profile

 

Species vs Sample Abundance Heatmap for All Samples

 
 
 

Heatmaps for Individual Comparisons

 
A) Two-way clustering - clustered on both columns (Samples) and rows (organism)
Comparison No.Comparison NameFamily LevelGenus LevelSpecies Level
Comparison 1THC Pre vs THC Post vs Vehicle Pre vs Vehicle PostPDFSVGPDFSVGPDFSVG
Comparison 2THC Pre vs THC PostPDFSVGPDFSVGPDFSVG
Comparison 3Vehicle Pre vs Vehicle PostPDFSVGPDFSVGPDFSVG
Comparison 4THC Pre vs Vehicle PrePDFSVGPDFSVGPDFSVG
Comparison 5THC Post vs Vehicle PostPDFSVGPDFSVGPDFSVG
 
 
B) One-way clustering - clustered on rows (organism) only
Comparison No.Comparison NameFamily LevelGenus LevelSpecies Level
Comparison 1THC Pre vs THC Post vs Vehicle Pre vs Vehicle PostPDFSVGPDFSVGPDFSVG
Comparison 2THC Pre vs THC PostPDFSVGPDFSVGPDFSVG
Comparison 3Vehicle Pre vs Vehicle PostPDFSVGPDFSVGPDFSVG
Comparison 4THC Pre vs Vehicle PrePDFSVGPDFSVGPDFSVG
Comparison 5THC Post vs Vehicle PostPDFSVGPDFSVGPDFSVG
 
 
C) No clustering
Comparison No.Comparison NameFamily LevelGenus LevelSpecies Level
Comparison 1THC Pre vs THC Post vs Vehicle Pre vs Vehicle PostPDFSVGPDFSVGPDFSVG
Comparison 2THC Pre vs THC PostPDFSVGPDFSVGPDFSVG
Comparison 3Vehicle Pre vs Vehicle PostPDFSVGPDFSVGPDFSVG
Comparison 4THC Pre vs Vehicle PrePDFSVGPDFSVGPDFSVG
Comparison 5THC Post vs Vehicle PostPDFSVGPDFSVGPDFSVG
 
 

XII. Analysis - Network Association

To analyze the co-occurrence or co-exclusion between microbial species among different samples, network correlation analysis tools are usually used for this purpose. However, microbiome count data are compositional. If count data are normalized to the total number of counts in the sample, the data become not independent and traditional statistical metrics (e.g., correlation) for the detection of specie-species relationships can lead to spurious results. In addition, sequencing-based studies typically measure hundreds of OTUs (species) on few samples; thus, inference of OTU-OTU association networks is severely under-powered. Here we use SPIEC-EASI (SParse InversE Covariance Estimation for Ecological Association Inference), a statistical method for the inference of microbial ecological networks from amplicon sequencing datasets that addresses both of these issues (Kurtz et al., 2015) [15]. SPIEC-EASI combines data transformations developed for compositional data analysis with a graphical model inference framework that assumes the underlying ecological association network is sparse. SPIEC-EASI provides two algorithms for network inferencing – 1) Meinshausen-Bühlmann's neighborhood selection (MB method) and inverse covariance selection (GLASSO method, i.e., graphical least absolute shrinkage and selection operator). This is fundamentally distinct from SparCC, which essentially estimate pairwise correlations. In addition to these two methods, we provide the results of a third method - SparCC (Sparse Correlations for Compositional Data)(Friedman & Alm 2012)[16], which is also a method for inferring correlations from compositional data. SparCC estimates the linear Pearson correlations between the log-transformed components.

References:

  1. Kurtz ZD, Müller CL, Miraldi ER, Littman DR, Blaser MJ, Bonneau RA. Sparse and compositionally robust inference of microbial ecological networks. PLoS Comput Biol. 2015 May 7;11(5):e1004226. doi: 10.1371/journal.pcbi.1004226. PMID: 25950956; PMCID: PMC4423992.
  2. Friedman J, Alm EJ. Inferring correlation networks from genomic survey data. PLoS Comput Biol. 2012;8(9):e1002687. doi: 10.1371/journal.pcbi.1002687. Epub 2012 Sep 20. PMID: 23028285; PMCID: PMC3447976.
 

SPIEC-EASI Network Inference by Neighborhood Selection (MB Method)

 

 

 

Association Network Inference by SparCC

 

 

 
 

XIII. Disclaimer

The results of this analysis are for research purpose only. They are not intended to diagnose, treat, cure, or prevent any disease. Forsyth and FOMC are not responsible for use of information provided in this report outside the research area.

 

Copyright FOMC 2025