FOMC Service Report

16S rRNA Gene V1V3 Amplicon Sequencing

Version V1.52

Version History

The Forsyth Institute, Cambridge, MA, USA
November 09, 2025

Project ID: FOMC26467_2


I. Project Summary

Project FOMC26467_2 services include NGS sequencing of the V1V3 region of the 16S rRNA gene amplicons from the samples. First and foremost, please download this report, as well as the sequence raw data from the download links provided below. These links will expire after 60 days. We cannot guarantee the availability of your data after 60 days.

Full Bioinformatics analysis service was requested. We provide many analyses, starting from the raw sequence quality and noise filtering, pair reads merging, as well as chimera filtering for the sequences, using the DADA2 denosing algorithm and pipeline.

We also provide many downstream analyses such as taxonomy assignment, alpha and beta diversity analyses, and differential abundance analysis.

For taxonomy assignment, most informative would be the taxonomy barplots. We provide an interactive barplots to show the relative abundance of microbes at different taxonomy levels (from Phylum to species) that you can choose.

If you specify which groups of samples you want to compare for differential abundance, we provide both ANCOM and LEfSe differential abundance analysis.

 

II. Workflow Checklist

1.Sample Received
2.Sample Quality Evaluated
3.Sample Prepared for Sequencing
4.Next-Gen Sequencing
5.Sequence Quality Check
6.Absolute Abundance
7.Report and Raw Sequence Data Available for Download
8.Bioinformatics Analysis - Reads Processing (DADA2 Quality Trimming, Denoising, Paired Reads Merging)
9.Bioinformatics Analysis - Reads Taxonomy Assignment
10.Bioinformatics Analysis - Alpha Diversity Analysis
11.Bioinformatics Analysis - Beta Diversity Analysis
12.Bioinformatics Analysis - Differential Abundance Analysis
13.Bioinformatics Analysis - Heatmap Profile
14.Bioinformatics Analysis - Network Association
 

III. NGS Sequencing

The samples were processed and analyzed with the ZymoBIOMICS® Service: Targeted Metagenomic Sequencing (Zymo Research, Irvine, CA).

DNA Extraction: If DNA extraction was performed, the following DNA extraction kit was used according to the manufacturer’s instructions:

ZymoBIOMICS®-96 MagBead DNA Kit (Zymo Research, Irvine, CA)
N/A (DNA Extraction Not Performed)
Elution Volume: 50µL
Additional Notes: NA

Targeted Library Preparation: The DNA samples were prepared for targeted sequencing with the Quick-16S™ NGS Library Prep Kit (Zymo Research, Irvine, CA). These primers were custom designed by Zymo Research to provide the best coverage of the 16S gene while maintaining high sensitivity. The primer sets used in this project are marked below:

Quick-16S™ Primer Set V1-V2 (Zymo Research, Irvine, CA)
Quick-16S™ Primer Set V1-V3 (Zymo Research, Irvine, CA)
Quick-16S™ Primer Set V3-V4 (Zymo Research, Irvine, CA)
Quick-16S™ Primer Set V4 (Zymo Research, Irvine, CA)
Quick-16S™ Primer Set V6-V8 (Zymo Research, Irvine, CA)
Additional Notes: NA

The sequencing library was prepared using an innovative library preparation process in which PCR reactions were performed in real-time PCR machines to control cycles and therefore limit PCR chimera formation. The final PCR products were quantified with qPCR fluorescence readings and pooled together based on equal molarity. The final pooled library was cleaned up with the Select-a-Size DNA Clean & Concentrator™ (Zymo Research, Irvine, CA), then quantified with TapeStation® (Agilent Technologies, Santa Clara, CA) and Qubit® (Thermo Fisher Scientific, Waltham, WA).

Control Samples: The ZymoBIOMICS® Microbial Community Standard (Zymo Research, Irvine, CA) was used as a positive control for each DNA extraction, if performed. The ZymoBIOMICS® Microbial Community DNA Standard (Zymo Research, Irvine, CA) was used as a positive control for each targeted library preparation. Negative controls (i.e. blank extraction control, blank library preparation control) were included to assess the level of bioburden carried by the wet-lab process.

Sequencing: The final library was sequenced on Illumina® NextSeq 2000™ with a p1 (Illumina, Sand Diego, CA) reagent kit (600 cycles). The sequencing was performed with 25% PhiX spike-in.

Absolute Abundance Quantification*: A quantitative real-time PCR was set up with a standard curve. The standard curve was made with plasmid DNA containing one copy of the 16S gene and one copy of the fungal ITS2 region prepared in 10-fold serial dilutions. The primers used were the same as those used in Targeted Library Preparation. The equation generated by the plasmid DNA standard curve was used to calculate the number of gene copies in the reaction for each sample. The PCR input volume (2 µl) was used to calculate the number of gene copies per microliter in each DNA sample.
The number of genome copies per microliter DNA sample was calculated by dividing the gene copy number by an assumed number of gene copies per genome. The value used for 16S copies per genome is 4. The value used for ITS copies per genome is 200. The amount of DNA per microliter DNA sample was calculated using an assumed genome size of 4.64 x 106 bp, the genome size of Escherichia coli, for 16S samples, or an assumed genome size of 1.20 x 107 bp, the genome size of Saccharomyces cerevisiae, for ITS samples. This calculation is shown below:

Calculated Total DNA = Calculated Total Genome Copies × Assumed Genome Size (4.64 × 106 bp) ×
Average Molecular Weight of a DNA bp (660 g/mole/bp) ÷ Avogadro’s Number (6.022 x 1023/mole)


* Absolute Abundance Quantification is only available for 16S and ITS analyses.

The absolute abundance standard curve data can be viewed in Excel here:

The absolute abundance standard curve is shown below:

Absolute Abundance Standard Curve

 

IV. Complete Report Download

The complete report of your project, including all links in this report, can be downloaded by clicking the link provided below. The downloaded file is a compressed ZIP file and once unzipped, open the file “REPORT.html” (may only shown as "REPORT" in your computer) by double clicking it. Your default web browser will open it and you will see the exact content of this report.

Please download and save the file to your computer storage device. The download link will expire after 60 days upon your receiving of this report.

Complete report download link:

To view the report, please follow the following steps:

1.Download the .zip file from the report link above.
2.Extract all the contents of the downloaded .zip file to your desktop.
3.Open the extracted folder and find the "REPORT.html" (may shown as only "REPORT").
4.Open (double-clicking) the REPORT.html file. Your default browser will open the top age of the complete report. Within the report, there are links to view all the analyses performed for the project.

 

V. Raw Sequence Data Download

The raw NGS sequence data is available for download with the link provided below. The data is a compressed ZIP file and can be unzipped to individual sequence files. Since this is a Pac-Bio full-length (V1V9) 16S rRNA amplicon sequencing, raw sequences are available for download in a single compressed zip file in the download link below. After unzipping, you will find individual sequence files for each of your samples with the file extension “*.fastq.gz”. The files are in FASTQ format and are compressed. FASTQ format is a text-based data format for storing both a biological sequence and its corresponding quality scores. Most sequence analysis software will be able to open them. The Sample IDs associated with the fastq files are listed in the table below:

Sample IDOriginal Sample IDRead 1 File NameRead 2 File Name
F26467.S10original sample ID herezr26467_10V1V3_R1.fastq.gzzr26467_10V1V3_R2.fastq.gz
F26467.S11original sample ID herezr26467_11V1V3_R1.fastq.gzzr26467_11V1V3_R2.fastq.gz
F26467.S12original sample ID herezr26467_12V1V3_R1.fastq.gzzr26467_12V1V3_R2.fastq.gz
F26467.S13original sample ID herezr26467_13V1V3_R1.fastq.gzzr26467_13V1V3_R2.fastq.gz
F26467.S14original sample ID herezr26467_14V1V3_R1.fastq.gzzr26467_14V1V3_R2.fastq.gz
F26467.S15original sample ID herezr26467_15V1V3_R1.fastq.gzzr26467_15V1V3_R2.fastq.gz
F26467.S16original sample ID herezr26467_16V1V3_R1.fastq.gzzr26467_16V1V3_R2.fastq.gz
F26467.S17original sample ID herezr26467_17V1V3_R1.fastq.gzzr26467_17V1V3_R2.fastq.gz
F26467.S18original sample ID herezr26467_18V1V3_R1.fastq.gzzr26467_18V1V3_R2.fastq.gz
F26467.S01original sample ID herezr26467_1V1V3_R1.fastq.gzzr26467_1V1V3_R2.fastq.gz
F26467.S02original sample ID herezr26467_2V1V3_R1.fastq.gzzr26467_2V1V3_R2.fastq.gz
F26467.S03original sample ID herezr26467_3V1V3_R1.fastq.gzzr26467_3V1V3_R2.fastq.gz
F26467.S04original sample ID herezr26467_4V1V3_R1.fastq.gzzr26467_4V1V3_R2.fastq.gz
F26467.S05original sample ID herezr26467_5V1V3_R1.fastq.gzzr26467_5V1V3_R2.fastq.gz
F26467.S06original sample ID herezr26467_6V1V3_R1.fastq.gzzr26467_6V1V3_R2.fastq.gz
F26467.S07original sample ID herezr26467_7V1V3_R1.fastq.gzzr26467_7V1V3_R2.fastq.gz
F26467.S08original sample ID herezr26467_8V1V3_R1.fastq.gzzr26467_8V1V3_R2.fastq.gz
F26467.S09original sample ID herezr26467_9V1V3_R1.fastq.gzzr26467_9V1V3_R2.fastq.gz

Please download and save the file to your computer storage device. The download link will expire after 60 days upon your receiving of this report.

Raw sequence data download link:

 

VI. Analysis - DADA2 Read Processing

What is DADA2?

DADA2 is a software package that models and corrects Illumina-sequenced amplicon errors [1]. DADA2 infers sample sequences exactly, without coarse-graining into OTUs, and resolves differences of as little as one nucleotide. DADA2 identified more real variants and output fewer spurious sequences than other methods.

DADA2’s advantage is that it uses more of the data. The DADA2 error model incorporates quality information, which is ignored by all other methods after filtering. The DADA2 error model incorporates quantitative abundances, whereas most other methods use abundance ranks if they use abundance at all. The DADA2 error model identifies the differences between sequences, eg. A->C, whereas other methods merely count the mismatches. DADA2 can parameterize its error model from the data itself, rather than relying on previous datasets that may or may not reflect the PCR and sequencing protocols used in your study.

DADA2 Software Package is available as an R package at : https://benjjneb.github.io/dada2/index.html

References

  1. Callahan BJ, McMurdie PJ, Rosen MJ, Han AW, Johnson AJ, Holmes SP. DADA2: High-resolution sample inference from Illumina amplicon data. Nat Methods. 2016 Jul;13(7):581-3. doi: 10.1038/nmeth.3869. Epub 2016 May 23. PMID: 27214047; PMCID: PMC4927377.

Analysis Procedures:

DADA2 pipeline includes several tools for read quality control, including quality filtering, trimming, denoising, pair merging and chimera filtering. Below are the major processing steps of DADA2:

Step 1. Read trimming based on sequence quality The quality of NGS Illumina sequences often decreases toward the end of the reads. DADA2 allows to trim off the poor quality read ends in order to improve the error model building and pair mergicing performance.

Step 2. Learn the Error Rates The DADA2 algorithm makes use of a parametric error model (err) and every amplicon dataset has a different set of error rates. The learnErrors method learns this error model from the data, by alternating estimation of the error rates and inference of sample composition until they converge on a jointly consistent solution. As in many machine-learning problems, the algorithm must begin with an initial guess, for which the maximum possible error rates in this data are used (the error rates if only the most abundant sequence is correct and all the rest are errors).

Step 3. Infer amplicon sequence variants (ASVs) based on the error model built in previous step. This step is also called sequence "denoising". The outcome of this step is a list of ASVs that are the equivalent of oligonucleotides.

Step 4. Merge paired reads. If the sequencing products are read pairs, DADA2 will merge the R1 and R2 ASVs into single sequences. Merging is performed by aligning the denoised forward reads with the reverse-complement of the corresponding denoised reverse reads, and then constructing the merged “contig” sequences. By default, merged sequences are only output if the forward and reverse reads overlap by at least 12 bases, and are identical to each other in the overlap region (but these conditions can be changed via function arguments).

Step 5. Remove chimera. The core dada method corrects substitution and indel errors, but chimeras remain. Fortunately, the accuracy of sequence variants after denoising makes identifying chimeric ASVs simpler than when dealing with fuzzy OTUs. Chimeric sequences are identified if they can be exactly reconstructed by combining a left-segment and a right-segment from two more abundant “parent” sequences. The frequency of chimeric sequences varies substantially from dataset to dataset, and depends on on factors including experimental procedures and sample complexity.

Results

1. Read Quality Plots NGS sequence analaysis starts with visualizing the quality of the sequencing. Below are the quality plots of the first sample for the R1 and R2 reads separately. In gray-scale is a heat map of the frequency of each quality score at each base position. The mean quality score at each position is shown by the green line, and the quartiles of the quality score distribution by the orange lines. The forward reads are usually of better quality. It is a common practice to trim the last few nucleotides to avoid less well-controlled errors that can arise there. The trimming affects the downstream steps including error model building, merging and chimera calling. FOMC uses an empirical approach to test many combinations of different trim length in order to achieve best final amplicon sequence variants (ASVs), see the next section “Optimal trim length for ASVs”.

Quality plots for all samples:

2. Optimal trim length for ASVs The final number of merged and chimera-filtered ASVs depends on the quality filtering (hence trimming) in the very beginning of the DADA2 pipeline. In order to achieve highest number of ASVs, an empirical approach was used -

  1. Create a random subset of each sample consisting of 5,000 R1 and 5,000 R2 (to reduce computation time)
  2. Trim 10 bases at a time from the ends of both R1 and R2 up to 50 bases
  3. For each combination of trimmed length (e.g., 300x300, 300x290, 290x290 etc), the trimmed reads are subject to the entire DADA2 pipeline for chimera-filtered merged ASVs
  4. The combination with highest percentage of the input reads becoming final ASVs is selected for the complete set of data

Below is the result of such operation, showing ASV percentages of total reads for all trimming combinations (1st Column = R1 lengths in bases; 1st Row = R2 lengths in bases):

R1/R2301291281271261251
30189.63%89.71%89.86%89.84%89.83%62.49%
29189.64%89.75%89.86%89.77%62.63%34.52%
28189.69%89.79%89.83%62.61%34.63%2.08%
27189.64%89.66%62.71%34.67%2.07%1.08%
26189.54%62.60%34.63%2.08%1.08%0.06%
25162.81%34.80%2.07%1.07%0.06%0.04%

Based on the above result, the trim length combination of R1 = 291 bases and R2 = 281 bases (highlighted red above), was chosen for generating final ASVs for all sequences. This combination generated highest number of merged non-chimeric ASVs and was used for downstream analyses, if requested.

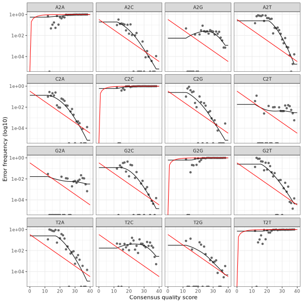
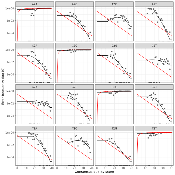
3. Error plots from learning the error rates After DADA2 building the error model for the set of data, it is always worthwhile, as a sanity check if nothing else, to visualize the estimated error rates. The error rates for each possible transition (A→C, A→G, …) are shown below. Points are the observed error rates for each consensus quality score. The black line shows the estimated error rates after convergence of the machine-learning algorithm. The red line shows the error rates expected under the nominal definition of the Q-score. The ideal result would be the estimated error rates (black line) are a good fit to the observed rates (points), and the error rates drop with increased quality as expected.

Forward Read R1 Error Plot


Reverse Read R2 Error Plot

The PDF version of these plots are available here:

 

4. DADA2 Result Summary The table below shows the summary of the DADA2 analysis, tracking paired read counts of each samples for all the steps during DADA2 denoising process - including end-trimming (filtered), denoising (denoisedF, denoisedF), pair merging (merged) and chimera removal (nonchim).

Sample IDF26467.S01F26467.S02F26467.S03F26467.S04F26467.S05F26467.S06F26467.S07F26467.S08F26467.S09F26467.S10F26467.S11F26467.S12F26467.S13F26467.S14F26467.S15F26467.S16F26467.S17F26467.S18Row SumPercentage
input74,68875,59581,94269,28574,99283,53962,58175,03864,56769,95157,82973,02268,42775,63462,74668,77068,08759,6461,266,339100.00%
filtered74,68675,59381,93969,28474,99083,53862,58075,03664,56569,95057,82973,02068,42575,63262,74668,76768,08659,6451,266,311100.00%
denoisedF74,46275,24681,74369,03874,76583,35362,41074,81664,38869,74857,64172,73368,26075,31762,49168,57967,90659,4961,262,39299.69%
denoisedR74,27875,17481,46668,77774,61483,06862,19874,68464,19969,52857,53372,57168,08975,21562,27468,42367,66659,3551,259,11299.43%
merged72,46373,52380,01767,34673,15781,33360,86572,84962,69668,06156,04470,81766,18273,11260,49267,11966,23958,0161,230,33197.16%
nonchim64,03966,25475,89261,74269,60076,82157,70366,18955,38560,20153,13166,58760,89766,10755,42962,14460,31751,0271,129,46589.19%

This table can be downloaded as an Excel table below:

 

5. DADA2 Amplicon Sequence Variants (ASVs). A total of 308 unique merged and chimera-free ASV sequences were identified, and their corresponding read counts for each sample are available in the "ASV Read Count Table" with rows for the ASV sequences and columns for sample. This read count table can be used for microbial profile comparison among different samples and the sequences provided in the table can be used to taxonomy assignment.

 

The table can be downloaded from this link:

 
 

Sample Meta Information

Download Sample Meta Information
#SampleIDSampleNameSamplesGroup
F26467.S01F26467.S01RCU NO DT1RCU
F26467.S02F26467.S02RCU NO DT2RCU
F26467.S03F26467.S03PD NO DT1PD
F26467.S04F26467.S04PD NO DT2PD
F26467.S05F26467.S05PD NO DT3PD
F26467.S06F26467.S06PD NO DT4PD
F26467.S07F26467.S07RCU DT1RCU_DT
F26467.S08F26467.S08RCU DT2RCU_DT
F26467.S09F26467.S09PD DT1PD_DT
F26467.S10F26467.S10PD DT2PD_DT
F26467.S11F26467.S11RCU NO DT3RCU
F26467.S12F26467.S12RCU NO DT4RCU
F26467.S13F26467.S13RCU DT3RCU_DT
F26467.S14F26467.S14RCU DT4RCU_DT
F26467.S15F26467.S15RCU DT5RCU_DT
F26467.S16F26467.S16PD DT3PD_DT
F26467.S17F26467.S17PD DT4PD_DT
F26467.S18F26467.S18PD DT5PD_DT
 
 

ASV Read Counts by Samples

#Sample IDRead Count
F26467.S1851,027
F26467.S1153,131
F26467.S0955,385
F26467.S1555,429
F26467.S0757,703
F26467.S1060,201
F26467.S1760,317
F26467.S1360,897
F26467.S0461,742
F26467.S1662,144
F26467.S0164,039
F26467.S1466,107
F26467.S0866,189
F26467.S0266,254
F26467.S1266,587
F26467.S0569,600
F26467.S0375,892
F26467.S0676,821
 
 
 

VII. Analysis - Read Taxonomy Assignment

Read Taxonomy Assignment - Methods

 

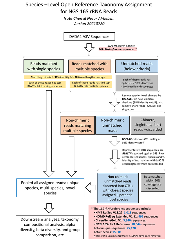
The close-reference taxonomy assignment of the ASV sequences using BLASTN is based on the algorithm published by Al-Hebshi et. al. (2015)[2].

The species-level, open-reference 16S rRNA NGS reads taxonomy assignment pipeline

Version 20210310a
 
 

1. Raw sequences reads in FASTA format were BLASTN-searched against a combined set of 16S rRNA reference sequences - the FOMC 16S rRNA Reference Sequences version 20221029 (https://microbiome.forsyth.org/ftp/refseq/). This set consists of the HOMD (version 15.22 http://www.homd.org/index.php?name=seqDownload&file&type=R ), Mouse Oral Microbiome Database (MOMD version 5.1 https://momd.org/ftp/16S_rRNA_refseq/MOMD_16S_rRNA_RefSeq/V5.1/), and the NCBI 16S rRNA reference sequence set (https://ftp.ncbi.nlm.nih.gov/blast/db/16S_ribosomal_RNA.tar.gz). These sequences were screened and combined to remove short sequences (<1000nt), chimera, duplicated and sub-sequences, as well as sequences with poor taxonomy annotation (e.g., without species information). This process resulted in 1,015 full-length 16S rRNA sequences from HOMD V15.22, 356 from MOMD V5.1, and 22,126 from NCBI, a total of 23,497 sequences. Altogether these sequence represent a total of 17,035 oral and non-oral microbial species.

The NCBI BLASTN version 2.7.1+ (Zhang et al, 2000) [3] was used with the default parameters. Reads with ≥ 98% sequence identity to the matched reference and ≥ 90% alignment length (i.e., ≥ 90% of the read length that was aligned to the reference and was used to calculate the sequence percent identity) were classified based on the taxonomy of the reference sequence with highest sequence identity. If a read matched with reference sequences representing more than one species with equal percent identity and alignment length, it was subject to chimera checking with USEARCH program version v8.1.1861 (Edgar 2010). Non-chimeric reads with multi-species best hits were considered valid and were assigned with a unique species notation (e.g., spp) denoting unresolvable multiple species.

2. Unassigned reads (i.e., reads with < 98% identity or < 90% alignment length) were pooled together and reads < 200 bases were removed. The remaining reads were subject to the de novo operational taxonomy unit (OTU) calling and chimera checking using the USEARCH program version v8.1.1861 (Edgar 2010)[4]. The de novo OTU calling and chimera checking was done using 98% as the sequence identity cutoff, i.e., the species-level OTU. The output of this step produced species-level de novo clustered OTUs with 98% identity. Representative reads from each of the OTUs/species were then BLASTN-searched against the same reference sequence set again to determine the closest species for these potential novel species. These potential novel species were pooled together with the reads that were signed to specie-level in the previous step, for down-stream analyses.

Reference:

  1. Al-Hebshi NN, Nasher AT, Idris AM, Chen T. Robust species taxonomy assignment algorithm for 16S rRNA NGS reads: application to oral carcinoma samples. J Oral Microbiol. 2015 Sep 29;7:28934. doi: 10.3402/jom.v7.28934. PMID: 26426306; PMCID: PMC4590409.
  2. Zhang Z, Schwartz S, Wagner L, Miller W. A greedy algorithm for aligning DNA sequences. J Comput Biol. 2000 Feb-Apr;7(1-2):203-14. doi: 10.1089/10665270050081478. PMID: 10890397.
  3. Edgar RC. Search and clustering orders of magnitude faster than BLAST. Bioinformatics. 2010 Oct 1;26(19):2460-1. doi: 10.1093/bioinformatics/btq461. Epub 2010 Aug 12. PubMed PMID: 20709691.
  4. 3. Designations used in the taxonomy:

    	1) Taxonomy levels are indicated by these prefixes:
    	
    	   k__: domain/kingdom
    	   p__: phylum
    	   c__: class
    	   o__: order
    	   f__: family
    	   g__: genus  
    	   s__: species
    	
    	   Example: 
    	
    	   k__Bacteria;p__Firmicutes;c__Clostridia;o__Clostridiales;f__Lachnospiraceae;g__Blautia;s__faecis
    		
    	2) Unique level identified – known species:
    	   
    	   k__Bacteria;p__Firmicutes;c__Clostridia;o__Clostridiales;f__Lachnospiraceae;g__Roseburia;s__hominis
    	
    	   The above example shows some reads match to a single species (all levels are unique)
    	
    	3) Non-unique level identified – known species:
    
    	   k__Bacteria;p__Firmicutes;c__Clostridia;o__Clostridiales;f__Lachnospiraceae;g__Roseburia;s__multispecies_spp123_3
    	   
    	   The above example “s__multispecies_spp123_3” indicates certain reads equally match to 3 species of the 
    	   genus Roseburia; the “spp123” is a temporally assigned species ID.
    	
    	   k__Bacteria;p__Firmicutes;c__Clostridia;o__Clostridiales;f__Lachnospiraceae;g__multigenus;s__multispecies_spp234_5
    	   
    	   The above example indicates certain reads match equally to 5 different species, which belong to multiple genera.; 
    	   the “spp234” is a temporally assigned species ID.
    	
    	4) Unique level identified – unknown species, potential novel species:
    	   
    	   k__Bacteria;p__Firmicutes;c__Clostridia;o__Clostridiales;f__Lachnospiraceae;g__Roseburia;s__ hominis_nov_97%
    	   
    	   The above example indicates that some reads have no match to any of the reference sequences with 
    	   sequence identity ≥ 98% and percent coverage (alignment length)  ≥ 98% as well. However this groups 
    	   of reads (actually the representative read from a de novo  OTU) has 96% percent identity to 
    	   Roseburia hominis, thus this is a potential novel species, closest to Roseburia hominis. 
    	   (But they are not the same species).
    	
    	5) Multiple level identified – unknown species, potential novel species:
    	   k__Bacteria;p__Firmicutes;c__Clostridia;o__Clostridiales;f__Lachnospiraceae;g__Roseburia;s__ multispecies_sppn123_3_nov_96%
    	
    	   The above example indicates that some reads have no match to any of the reference sequences 
    	   with sequence identity ≥ 98% and percent coverage (alignment length)  ≥ 98% as well. 
    	   However this groups of reads (actually the representative read from a de novo  OTU) 
    	   has 96% percent identity equally to 3 species in Roseburia. Thus this is no single 
    	   closest species, instead this group of reads match equally to multiple species at 96%. 
    	   Since they have passed chimera check so they represent a novel species. “sppn123” is a 
    	   temporary ID for this potential novel species. 
    

 
4. The taxonomy assignment algorithm is illustrated in this flow char below:
 
 
 
 

Read Taxonomy Assignment - Result Summary *

CodeCategoryMPC=0% (>=1 read)MPC=0.01%(>=112 reads)
ATotal reads1,129,4651,129,465
BTotal assigned reads1,128,8621,128,862
CAssigned reads in species with read count < MPC01,562
DAssigned reads in samples with read count < 50000
ETotal samples1818
FSamples with reads >= 5001818
GSamples with reads < 50000
HTotal assigned reads used for analysis (B-C-D)1,128,8621,127,300
IReads assigned to single species1,035,1161,034,547
JReads assigned to multiple species65,10765,105
KReads assigned to novel species28,63927,648
LTotal number of species14234
MNumber of single species5526
NNumber of multi-species32
ONumber of novel species846
PTotal unassigned reads603603
QChimeric reads00
RReads without BLASTN hits541541
SOthers: short, low quality, singletons, etc.6262
A=B+P=C+D+H+Q+R+S
E=F+G
B=C+D+H
H=I+J+K
L=M+N+O
P=Q+R+S
* MPC = Minimal percent (of all assigned reads) read count per species, species with read count < MPC were removed.
* Samples with reads < 500 were removed from downstream analyses.
* The assignment result from MPC=0.1% was used in the downstream analyses.
 
 
 

Read Taxonomy Assignment - ASV Species-Level Read Counts Table

This table shows the read counts for each sample (columns) and each species identified based on the ASV sequences. The downstream analyses were based on this table.
SPIDTaxonomyF26467.S01F26467.S02F26467.S03F26467.S04F26467.S05F26467.S06F26467.S07F26467.S08F26467.S09F26467.S10F26467.S11F26467.S12F26467.S13F26467.S14F26467.S15F26467.S16F26467.S17F26467.S18
SP10Bacteria;Firmicutes;Erysipelotrichia;Erysipelotrichales;Erysipelotrichaceae;Erysipelotrichaceae_[G-1];bacterium_MOT-1895017966561293408604611581061162113000272375541
SP11Bacteria;Firmicutes;Bacilli;Lactobacillales;Streptococcaceae;Streptococcus;danieliae631712475164561126594153216995228443980462019453201636992211327120744204195
SP12Bacteria;Firmicutes;Bacilli;Lactobacillales;Enterococcaceae;Enterococcus;faecalis19293392921350053635271430411097902118458915378115796760939910390
SP13Bacteria;Firmicutes;Erysipelotrichia;Erysipelotrichales;Erysipelotrichaceae;Ileibacterium;valens000000831672541205613230126769
SP15Bacteria;Proteobacteria;Gammaproteobacteria;Enterobacterales;Enterobacteriaceae;Shigella;sonnei10910991214266631122220305118762061271329040010361186291336681648
SP17Bacteria;Firmicutes;Bacilli;Lactobacillales;Streptococcaceae;Streptococcus;thoraltensis1481098800043307210785502607810203536691000
SP18Bacteria;Actinobacteria;Actinomycetia;Bifidobacteriales;Bifidobacteriaceae;Bifidobacterium;pseudolongum67292059390153420041310220000013
SP19Bacteria;Firmicutes;Erysipelotrichia;Erysipelotrichales;Erysipelotrichaceae;Erysipelatoclostridium;[Clostridium] innocuum0000000000000002403464
SP2Bacteria;Proteobacteria;Gammaproteobacteria;Enterobacterales;Enterobacteriaceae;Shigella;dysenteriae00591433445472991000000000000
SP23Bacteria;Proteobacteria;Gammaproteobacteria;Enterobacterales;Enterobacteriaceae;Escherichia;coli941023121626870118671976535895211525894604099481169285835941724
SP24Bacteria;Proteobacteria;Gammaproteobacteria;Enterobacterales;Enterobacteriaceae;Enterobacter;hormaechei00000000002080230279295288474935000
SP26Bacteria;Firmicutes;Erysipelotrichia;Erysipelotrichales;Erysipelotrichaceae;Dubosiella;newyorkensis019990000040000000503
SP27Bacteria;Firmicutes;Erysipelotrichia;Erysipelotrichales;Erysipelotrichaceae;Faecalibaculum;rodentium0000000000288501624000
SP3Bacteria;Firmicutes;Bacilli;Lactobacillales;Enterococcaceae;Enterococcus;gallinarum003451547788772531000000000230410
SP39Bacteria;Actinobacteria;Actinomycetia;Propionibacteriales;Propionibacteriaceae;Cutibacterium;acnes3639161770300140440400
SP4Bacteria;Actinobacteria;Actinomycetia;Bifidobacteriales;Bifidobacteriaceae;Bifidobacterium;animalis18000003094017306068117984664394068261264414573920
SP42Bacteria;Bacteroidetes;Bacteroidia;Bacteroidales;Bacteroidaceae;Bacteroides;acidifaciens00000016043729270001104
SP43Bacteria;Verrucomicrobia;Verrucomicrobiae;Verrucomicrobiales;Akkermansiaceae;Akkermansia;muciniphila002926800001110801131000
SP46Bacteria;Firmicutes;Bacilli;Lactobacillales;Lactobacillaceae;Lactobacillus;johnsonii32737724433096213528043000
SP49Bacteria;Firmicutes;Bacilli;Bacillales;Staphylococcaceae;Mammaliicoccus;lentus06330000000000000000
SP53Bacteria;Firmicutes;Bacilli;Lactobacillales;Streptococcaceae;Streptococcus;sp._MOT-012000000104986064001485624345000000
SP54Bacteria;Firmicutes;Bacilli;Lactobacillales;Streptococcaceae;Streptococcus;acidominimus841171313005311647514884284941213444111949853599422331872821715
SP55Bacteria;Actinobacteria;Actinomycetia;Corynebacteriales;Corynebacteriaceae;Corynebacterium;mastitidis130001100353015246250106003431110
SP6Bacteria;Firmicutes;Bacilli;Lactobacillales;Lactobacillaceae;Limosilactobacillus;reuteri603300008900060201938000
SP8Bacteria;Firmicutes;Clostridia;Eubacteriales;Clostridiaceae;Clostridium;disporicum00511929001027000000010
SP9Bacteria;Firmicutes;Bacilli;Lactobacillales;Lactobacillaceae;Ligilactobacillus;murinus15121562211975912980923006267717529626133532117104437646613803108212
SPN1Bacteria;Actinobacteria;Coriobacteriia;Coriobacteriales;Atopobiaceae;Parafannyhessea;umbonata_nov_92.161%600000696140181926957323891165222814166511610
SPN11Bacteria;Firmicutes;Erysipelotrichia;Erysipelotrichales;Erysipelotrichaceae;Faecalibaculum;rodentium_nov_97.125%00486895014272914536294951600001435495357
SPN23Bacteria;Proteobacteria;Betaproteobacteria;Burkholderiales;Sutterellaceae;Parasutterella;excrementihominis_nov_94.578%00000013282228000735840
SPN45Bacteria;Bacteroidetes;Bacteroidia;Bacteroidales;Bacteroidaceae;Bacteroides;uniformis_nov_96.099%0000000056481400003438
SPN72Bacteria;Actinobacteria;Coriobacteriia;Eggerthellales;Eggerthellaceae;Eggerthella;timonensis_nov_90.929%0000009021200000561926
SPP2Bacteria;Proteobacteria;Gammaproteobacteria;Enterobacterales;Enterobacteriaceae;multigenus;multispecies_spp2_2157160513548743512325213481214703472436754072616342042468857682726
SPP3Bacteria;Firmicutes;Bacilli;Bacillales;Staphylococcaceae;Staphylococcus;multispecies_spp3_2000261115000000000000
SPPN1Bacteria;Actinobacteria;Coriobacteriia;Coriobacteriales;Atopobiaceae;Olsenella;multispecies_sppn1_2_nov_91.966%918128281096192505280001374625554
 
 
Download OTU Tables at Different Taxonomy Levels
PhylumCount*: Relative**: CLR***:
ClassCount*: Relative**: CLR***:
OrderCount*: Relative**: CLR***:
FamilyCount*: Relative**: CLR***:
GenusCount*: Relative**: CLR***:
SpeciesCount*: Relative**: CLR***:
* Read count
** Relative abundance (count/total sample count)
*** Centered log ratio transformed abundance
;
 
The species listed in the table has full taxonomy and a dynamically assigned species ID specific to this report. When some reads match with the reference sequences of more than one species equally (i.e., same percent identiy and alignmnet coverage), they can't be assigned to a particular species. Instead, they are assigned to multiple species with the species notaton "s__multispecies_spp2_2". In this notation, spp2 is the dynamic ID assigned to these reads that hit multiple sequences and the "_2" at the end of the notation means there are two species in the spp2.

You can look up which species are included in the multi-species assignment, in this table below:
 
 
 
 
Another type of notation is "s__multispecies_sppn2_2", in which the "n" in the sppn2 means it's a potential novel species because all the reads in this species have < 98% idenity to any of the reference sequences. They were grouped together based on de novo OTU clustering at 98% identity cutoff. And then a representative sequence was chosed to BLASTN search against the reference database to find the closest match (but will still be < 98%). This representative sequence also matched equally to more than one species, hence the "spp" was given in the label.
 
 

Taxonomy Bar Plots for All Samples

 
 

Taxonomy Bar Plots for Individual Comparison Groups

 
 
Comparison No.Comparison NameFamiliesGeneraSpecies
Comparison 1RCU vs PDPDFSVGPDFSVGPDFSVG
Comparison 2RCU_DT vs PD_DTPDFSVGPDFSVGPDFSVG
Comparison 3PD vs PD_DTPDFSVGPDFSVGPDFSVG
Comparison 4RCU vs RCU_DTPDFSVGPDFSVGPDFSVG
Taxonomy Bar Charts for All Comparisons - from Phylum to Species
 
 

VIII. Analysis - Alpha Diversity

 

In ecology, alpha diversity (α-diversity) is the mean species diversity in sites or habitats at a local scale. The term was introduced by R. H. Whittaker[5][6] together with the terms beta diversity (β-diversity) and gamma diversity (γ-diversity). Whittaker's idea was that the total species diversity in a landscape (gamma diversity) is determined by two different things, the mean species diversity in sites or habitats at a more local scale (alpha diversity) and the differentiation among those habitats (beta diversity).

 

References:

  1. Whittaker, R. H. (1960) Vegetation of the Siskiyou Mountains, Oregon and California. Ecological Monographs, 30, 279–338. doi:10.2307/1943563
  2. Whittaker, R. H. (1972). Evolution and Measurement of Species Diversity. Taxon, 21, 213-251. doi:10.2307/1218190

 

Alpha Diversity Analysis by Rarefaction

Diversity measures are affected by the sampling depth. Rarefaction is a technique to assess species richness from the results of sampling. Rarefaction allows the calculation of species richness for a given number of individual samples, based on the construction of so-called rarefaction curves. This curve is a plot of the number of species as a function of the number of samples. Rarefaction curves generally grow rapidly at first, as the most common species are found, but the curves plateau as only the rarest species remain to be sampled [7].


References:

  1. Willis AD. Rarefaction, Alpha Diversity, and Statistics. Front Microbiol. 2019 Oct 23;10:2407. doi: 10.3389/fmicb.2019.02407. PMID: 31708888; PMCID: PMC6819366.

 
 
 

Boxplot of Alpha-diversity Indices

The two main factors taken into account when measuring diversity are richness and evenness. Richness is a measure of the number of different kinds of organisms present in a particular area. Evenness compares the similarity of the population size of each of the species present. There are many different ways to measure the richness and evenness. These measurements are called "estimators" or "indices". Below is a diversity of 3 commonly used indices showing the values for all the samples (dots) and in groups (boxes) at the species level.

Printed on each graph is the statistical significance p values of the difference between the groups. The significance is calculated using either Kruskal-Wallis test or the Wilcoxon rank sum test, both are non-parametric methods (since microbiome read count data are considered non-normally distributed) for testing whether samples originate from the same distribution (i.e., no difference between groups). The Kruskal-Wallis test is used to compare three or more independent groups to determine if there are statistically significant differences between their medians. The Wilcoxon Rank Sum test, also known as the Mann-Whitney U test, is used to compare two independent groups to determine if there is a significant difference between their distributions.
The p-value is shown on the top of each graph. A p-value < 0.05 is considered statistically significant between/among the test groups.

 
Alpha Diversity Box Plots for All Groups - Species Level
 
 
 
 
 
 
 
 
 
Alpha Diversity Box Plots for Individual Comparisons at Species level
 
Comparison 1RCU vs PDView in PDFView in SVG
Comparison 2RCU_DT vs PD_DTView in PDFView in SVG
Comparison 3PD vs PD_DTView in PDFView in SVG
Comparison 4RCU vs RCU_DTView in PDFView in SVG
 
The above comparisons are at the species-level. Comparisons of other taxonomy levels, from phylum to genus, are also available:
 
 
 

IX. Analysis - Beta Diversity

 

NMDS and PCoA Plots

Beta diversity compares the similarity (or dissimilarity) of microbial profiles between different groups of samples. There are many different similarity/dissimilarity metrics [8]. In general, they can be quantitative (using sequence abundance, e.g., Bray-Curtis or weighted UniFrac) or binary (considering only presence-absence of sequences, e.g., binary Jaccard or unweighted UniFrac). They can be even based on phylogeny (e.g., UniFrac metrics) or not (non-UniFrac metrics, such as Bray-Curtis, etc.).

For microbiome studies, species profiles of samples can be compared with the Bray-Curtis dissimilarity, which is based on the count data type. The pair-wise Bray-Curtis dissimilarity matrix of all samples can then be subject to either multi-dimensional scaling (MDS, also known as PCoA) or non-metric MDS (NMDS).

MDS/PCoA is a scaling or ordination method that starts with a matrix of similarities or dissimilarities between a set of samples and aims to produce a low-dimensional graphical plot of the data in such a way that distances between points in the plot are close to original dissimilarities.

NMDS is similar to MDS, however it does not use the dissimilarities data, instead it converts them into the ranks and use these ranks in the calculation.

References:

  1. Plantinga, AM, Wu, MC (2021). Beta Diversity and Distance-Based Analysis of Microbiome Data. In: Datta, S., Guha, S. (eds) Statistical Analysis of Microbiome Data. Frontiers in Probability and the Statistical Sciences. Springer, Cham. https://doi.org/10.1007/978-3-030-73351-3_5

In our beta diversity analysis, Bray-Curtis dissimilarity matrix was first calculated and then plotted by the PCoA and NMDS separately. Below are beta diveristy results for all groups together, at the Species level:

 
 
NMDS and PCoA Plots for All Groups - Species Level
 
 
 
 
 

The above PCoA and NMDS plots are based on count data. The count data can also be transformed into centered log ratio (CLR) for each species. The CLR data is no longer count data and cannot be used in Bray-Curtis dissimilarity calculation. Instead CLR can be compared with Euclidean distances. When CLR data are compared by Euclidean distance, the distance is also called Aitchison distance.

Below are the NMDS and PCoA plots of the Aitchison distances of the samples at the Species level:

 
 
 
 
 
 
 
NMDS and PCoA Plots for Individual Comparisons at Species level
 
 
Comparison No.Comparison NameNMDAPCoA
Bray-CurtisCLR EuclideanBray-CurtisCLR Euclidean
Comparison 1RCU vs PDPDFSVGPDFSVGPDFSVGPDFSVG
Comparison 2RCU_DT vs PD_DTPDFSVGPDFSVGPDFSVGPDFSVG
Comparison 3PD vs PD_DTPDFSVGPDFSVGPDFSVGPDFSVG
Comparison 4RCU vs RCU_DTPDFSVGPDFSVGPDFSVGPDFSVG
 
 
 
 
 
 

Interactive 3D PCoA Plots - Bray-Curtis Dissimilarity

 
 
 

Interactive 3D PCoA Plots - Euclidean Distance

 
 
 

Interactive 3D PCoA Plots - Correlation Coefficients

 
 
 

X. Analysis - Differential Abundance

16S rRNA next generation sequencing (NGS) generates a fixed number of reads that reflect the proportion of different species in a sample, i.e., the relative abundance of species, instead of the absolute abundance. In Mathematics, measurements involving probabilities, proportions, percentages, and ppm can all be thought of as compositional data. This makes the microbiome read count data “compositional” (Gloor et al, 2017). In general, compositional data represent parts of a whole which only carry relative information [9].

The problem of microbiome data being compositional arises when comparing two groups of samples for identifying “differentially abundant” species. A species with the same absolute abundance between two conditions, its relative abundances in the two conditions (e.g., percent abundance) can become different if the relative abundance of other species change greatly. This problem can lead to incorrect conclusion in terms of differential abundance for microbial species in the samples.

When studying differential abundance (DA), the current better approach is to transform the read count data into log ratio data. The ratios are calculated between read counts of all species in a sample to a “reference” count (e.g., mean read count of the sample). The log ratio data allow the detection of DA species without being affected by percentage bias mentioned above

In this report, a compositional DA analysis tool “ANCOM” (analysis of composition of microbiomes) was used [10]. ANCOM transforms the count data into log-ratios and thus is more suitable for comparing the composition of microbiomes in two or more populations. "ANCOM" generates a table of features with W-statistics and whether the null hypothesis is rejected. The “W” is the W-statistic, or number of features that a single feature is tested to be significantly different against. Hence the higher the "W" the more statistical sifgnificant that a feature/species is differentially abundant.

References:

  1. Gloor GB, Macklaim JM, Pawlowsky-Glahn V, Egozcue JJ. Microbiome Datasets Are Compositional: And This Is Not Optional. Front Microbiol. 2017 Nov 15;8:2224. doi: 10.3389/fmicb.2017.02224. PMID: 29187837; PMCID: PMC5695134.
  2. Mandal S, Van Treuren W, White RA, Eggesbø M, Knight R, Peddada SD. Analysis of composition of microbiomes: a novel method for studying microbial composition. Microb Ecol Health Dis. 2015 May 29;26:27663. doi: 10.3402/mehd.v26.27663. PMID: 26028277; PMCID: PMC4450248.
 
 

ANCOM Differential Abundance Analysis

 
ANCOM Results for Individual Comparisons
Comparison No.Comparison Name
Comparison 1.RCU vs PD
Comparison 2.RCU_DT vs PD_DT
Comparison 3.PD vs PD_DT
Comparison 4.RCU vs RCU_DT
 
 

ANCOM-BC2 Differential Abundance Analysis

 

Starting with version V1.2, we include the results of ANCOM-BC (Analysis of Compositions of Microbiomes with Bias Correction) (Lin and Peddada 2020) [11]. ANCOM-BC is an updated version of "ANCOM" that:
(a) provides statistically valid test with appropriate p-values,
(b) provides confidence intervals for differential abundance of each taxon,
(c) controls the False Discovery Rate (FDR),
(d) maintains adequate power, and
(e) is computationally simple to implement.

The bias correction (BC) addresses a challenging problem of the bias introduced by differences in the sampling fractions across samples. This bias has been a major hurdle in performing DA analysis of microbiome data. ANCOM-BC estimates the unknown sampling fractions and corrects the bias induced by their differences among samples. The absolute abundance data are modeled using a linear regression framework.

Starting with version V1.43, ANCOM-BC2 is used instead of ANCOM-BC, So that multiple pairwise directional test can be performed (if there are more than two gorups in a comparison). When performing pairwise directional test, the mixed directional false discover rate (mdFDR) is taken into account. The mdFDR is the combination of false discovery rate due to multiple testing, multiple pairwise comparisons, and directional tests within each pairwise comparison. The mdFDR is adopted from (Guo, Sarkar, and Peddada 2010 [12]; Grandhi, Guo, and Peddada 2016 [13]). For more detail explanation and additional features of ANCOM-BC2 please see author's documentation.

References:

  1. Lin H, Peddada SD. Analysis of compositions of microbiomes with bias correction. Nat Commun. 2020 Jul 14;11(1):3514. doi: 10.1038/s41467-020-17041-7. PMID: 32665548; PMCID: PMC7360769.
  2. Guo W, Sarkar SK, Peddada SD. Controlling false discoveries in multidimensional directional decisions, with applications to gene expression data on ordered categories. Biometrics. 2010 Jun;66(2):485-92. doi: 10.1111/j.1541-0420.2009.01292.x. Epub 2009 Jul 23. PMID: 19645703; PMCID: PMC2895927.
  3. Grandhi A, Guo W, Peddada SD. A multiple testing procedure for multi-dimensional pairwise comparisons with application to gene expression studies. BMC Bioinformatics. 2016 Feb 25;17:104. doi: 10.1186/s12859-016-0937-5. PMID: 26917217; PMCID: PMC4768411.
 
 
ANCOM-BC Results for Individual Comparisons
 
Comparison No.Comparison Name
Comparison 1.RCU vs PD
Comparison 2.RCU_DT vs PD_DT
Comparison 3.PD vs PD_DT
Comparison 4.RCU vs RCU_DT
 
 
 
 
 

LEfSe - Linear Discriminant Analysis Effect Size

LEfSe (Linear Discriminant Analysis Effect Size) is an alternative method to find "organisms, genes, or pathways that consistently explain the differences between two or more microbial communities" (Segata et al., 2011) [14]. Specifically, LEfSe uses rank-based Kruskal-Wallis (KW) sum-rank test to detect features with significant differential (relative) abundance with respect to the class of interest. Since it is rank-based, instead of proportional based, the differential species identified among the comparison groups is less biased (than percent abundance based).

Reference:

  1. Segata N, Izard J, Waldron L, Gevers D, Miropolsky L, Garrett WS, Huttenhower C. Metagenomic biomarker discovery and explanation. Genome Biol. 2011 Jun 24;12(6):R60. doi: 10.1186/gb-2011-12-6-r60. PMID: 21702898; PMCID: PMC3218848.
 
RCU vs PD
 
 
 
 
 
 
 
LEfSe Results for All Comparisons
 
Comparison No.Comparison Name
Comparison 1.RCU vs PD
Comparison 2.RCU_DT vs PD_DT
Comparison 3.PD vs PD_DT
Comparison 4.RCU vs RCU_DT
 
 

XI. Analysis - Heatmap Profile

 

Species vs Sample Abundance Heatmap for All Samples

 
 
 

Heatmaps for Individual Comparisons

 
A) Two-way clustering - clustered on both columns (Samples) and rows (organism)
Comparison No.Comparison NameFamily LevelGenus LevelSpecies Level
Comparison 1RCU vs PDPDFSVGPDFSVGPDFSVG
Comparison 2RCU_DT vs PD_DTPDFSVGPDFSVGPDFSVG
Comparison 3PD vs PD_DTPDFSVGPDFSVGPDFSVG
Comparison 4RCU vs RCU_DTPDFSVGPDFSVGPDFSVG
 
 
B) One-way clustering - clustered on rows (organism) only
Comparison No.Comparison NameFamily LevelGenus LevelSpecies Level
Comparison 1RCU vs PDPDFSVGPDFSVGPDFSVG
Comparison 2RCU_DT vs PD_DTPDFSVGPDFSVGPDFSVG
Comparison 3PD vs PD_DTPDFSVGPDFSVGPDFSVG
Comparison 4RCU vs RCU_DTPDFSVGPDFSVGPDFSVG
 
 
C) No clustering
Comparison No.Comparison NameFamily LevelGenus LevelSpecies Level
Comparison 1RCU vs PDPDFSVGPDFSVGPDFSVG
Comparison 2RCU_DT vs PD_DTPDFSVGPDFSVGPDFSVG
Comparison 3PD vs PD_DTPDFSVGPDFSVGPDFSVG
Comparison 4RCU vs RCU_DTPDFSVGPDFSVGPDFSVG
 
 

XII. Analysis - Network Association

To analyze the co-occurrence or co-exclusion between microbial species among different samples, network correlation analysis tools are usually used for this purpose. However, microbiome count data are compositional. If count data are normalized to the total number of counts in the sample, the data become not independent and traditional statistical metrics (e.g., correlation) for the detection of specie-species relationships can lead to spurious results. In addition, sequencing-based studies typically measure hundreds of OTUs (species) on few samples; thus, inference of OTU-OTU association networks is severely under-powered. We provide the network association result with SparCC (Sparse Correlations for Compositional data)(Friedman & Alm 2012), which is a method for inferring correlations from compositional data. SparCC estimates the linear Pearson correlations between the log-transformed components.


References:

Friedman J, Alm EJ. Inferring correlation networks from genomic survey data. PLoS Comput Biol. 2012;8(9):e1002687. doi: 10.1371/journal.pcbi.1002687. Epub 2012 Sep 20. PMID: 23028285; PMCID: PMC3447976.

 

Association Network Inference by SparCC

 

 

 
 

XIII. Disclaimer

The results of this analysis are for research purpose only. They are not intended to diagnose, treat, cure, or prevent any disease. Forsyth and FOMC are not responsible for use of information provided in this report outside the research area.

 

Copyright FOMC 2025