FOMC Service Report

16S rRNA Gene V1V3 Amplicon Sequencing

Version V1.4

Version History

The Forsyth Institute, Cambridge, MA, USA
March 23, 2022

Project ID: FOMC4401D


I. Project Summary

Project FOMC4401D services include NGS sequencing of the V1V3 region of the 16S rRNA amplicons from the samples. First and foremost, please download this report, as well as the sequence raw data from the download links provided below. These links will expire after 60 days. We cannot guarantee the availability of your data after 60 days.

Full Bioinformatics analysis service was requested. We provide many analyses, starting from the raw sequence quality and noise filtering, pair reads merging, as well as chimera filtering for the sequences, using the DADA2 denosing algorithm and pipeline.

We also provide many downstream analyses such as taxonomy assignment, alpha and beta diversity analyses, and differential abundance analysis.

For taxonomy assignment, most informative would be the taxonomy barplots. We provide an interactive barplots to show the relative abundance of microbes at different taxonomy levels (from Phylum to species) that you can choose.

If you specify which groups of samples you want to compare for differential abundance, we provide both ANCOM and LEfSe differential abundance analysis.

 

II. Workflow Checklist

1.Sample Received
2.Sample Quality Evaluated
3.Sample Prepared for Sequencing
4.Next-Gen Sequencing
5.Sequence Quality Check
6.Absolute Abundance
7.Report and Raw Sequence Data Available for Download
8.Bioinformatics Analysis - Reads Processing (DADA2 Quality Trimming, Denoising, Paired Reads Merging)
9.Bioinformatics Analysis - Reads Taxonomy Assignment
10.Bioinformatics Analysis - Alpha Diversity Analysis
11.Bioinformatics Analysis - Beta Diversity Analysis
12.Bioinformatics Analysis - Differential Abundance Analysis
13.Bioinformatics Analysis - Heatmap Profile
14.Bioinformatics Analysis - Network Association
 

III. NGS Sequencing

The samples were processed and analyzed with the ZymoBIOMICS® Service: Targeted Metagenomic Sequencing (Zymo Research, Irvine, CA).

DNA Extraction: If DNA extraction was performed, one of three different DNA extraction kits was used depending on the sample type and sample volume and were used according to the manufacturer’s instructions, unless otherwise stated. The kit used in this project is marked below:

ZymoBIOMICS® DNA Miniprep Kit (Zymo Research, Irvine, CA)
ZymoBIOMICS® DNA Microprep Kit (Zymo Research, Irvine, CA)
ZymoBIOMICS®-96 MagBead DNA Kit (Zymo Research, Irvine, CA)
N/A (DNA Extraction Not Performed)
Elution Volume: 50µL
Additional Notes: NA

Targeted Library Preparation: The DNA samples were prepared for targeted sequencing with the Quick-16S™ NGS Library Prep Kit (Zymo Research, Irvine, CA). These primers were custom designed by Zymo Research to provide the best coverage of the 16S gene while maintaining high sensitivity. The primer sets used in this project are marked below:

Quick-16S™ Primer Set V1-V2 (Zymo Research, Irvine, CA)
Quick-16S™ Primer Set V1-V3 (Zymo Research, Irvine, CA)
Quick-16S™ Primer Set V3-V4 (Zymo Research, Irvine, CA)
Quick-16S™ Primer Set V4 (Zymo Research, Irvine, CA)
Quick-16S™ Primer Set V6-V8 (Zymo Research, Irvine, CA)
Other: NA
Additional Notes: NA

The sequencing library was prepared using an innovative library preparation process in which PCR reactions were performed in real-time PCR machines to control cycles and therefore limit PCR chimera formation. The final PCR products were quantified with qPCR fluorescence readings and pooled together based on equal molarity. The final pooled library was cleaned up with the Select-a-Size DNA Clean & Concentrator™ (Zymo Research, Irvine, CA), then quantified with TapeStation® (Agilent Technologies, Santa Clara, CA) and Qubit® (Thermo Fisher Scientific, Waltham, WA).

Control Samples: The ZymoBIOMICS® Microbial Community Standard (Zymo Research, Irvine, CA) was used as a positive control for each DNA extraction, if performed. The ZymoBIOMICS® Microbial Community DNA Standard (Zymo Research, Irvine, CA) was used as a positive control for each targeted library preparation. Negative controls (i.e. blank extraction control, blank library preparation control) were included to assess the level of bioburden carried by the wet-lab process.

Sequencing: The final library was sequenced on Illumina® MiSeq™ with a V3 reagent kit (600 cycles). The sequencing was performed with 10% PhiX spike-in.

 

IV. Complete Report Download

The complete report of your project, including all links in this report, can be downloaded by clicking the link provided below. The downloaded file is a compressed ZIP file and once unzipped, open the file “REPORT.html” (may only shown as "REPORT" in your computer) by double clicking it. Your default web browser will open it and you will see the exact content of this report.

Please download and save the file to your computer storage device. The download link will expire after 60 days upon your receiving of this report.

Complete report download link:

To view the report, please follow the following steps:
1.Download the .zip file from the report link above.
2.Extract all the contents of the downloaded .zip file to your desktop.
3.Open the extracted folder and find the "REPORT.html" (may shown as only "REPORT").
4.Open (double-clicking) the REPORT.html file. Your default browser will open the top age of the complete report. Within the report, there are links to view all the analyses performed for the project.

 

V. Raw Sequence Data Download

The raw NGS sequence data is available for download with the link provided below. The data is a compressed ZIP file and can be unzipped to individual sequence files. Since this is a pair-end sequencing, each of your samples is represented by two sequence files, one for READ 1, with the file extension “*_R1.fastq.gz”, another READ 2, with the file extension “*_R1.fastq.gz”. The files are in FASTQ format and are compressed. FASTQ format is a text-based data format for storing both a biological sequence and its corresponding quality scores. Most sequence analysis software will be able to open them. The Sample IDs associated with the R1 and R2 fastq files are listed in the table below:

Sample IDOriginal Sample IDRead 1 File NameRead 2 File Name
FOMC4401D.S01ligature15.NoSPMzr4401_10V1V3_R1.fastq.gzzr4401_10V1V3_R2.fastq.gz
FOMC4401D.S02ligature16.NoSPMzr4401_11V1V3_R1.fastq.gzzr4401_11V1V3_R2.fastq.gz
FOMC4401D.S03ligature18.NoSPMzr4401_12V1V3_R1.fastq.gzzr4401_12V1V3_R2.fastq.gz
FOMC4401D.S04ligature23.NoSPMzr4401_13V1V3_R1.fastq.gzzr4401_13V1V3_R2.fastq.gz
FOMC4401D.S05ligature24.NoSPMzr4401_14V1V3_R1.fastq.gzzr4401_14V1V3_R2.fastq.gz
FOMC4401D.S06ligature25.NoSPMzr4401_15V1V3_R1.fastq.gzzr4401_15V1V3_R2.fastq.gz
FOMC4401D.S11ligature26.NoSPMzr4401_16V1V3_R1.fastq.gzzr4401_16V1V3_R2.fastq.gz
FOMC4401D.S08ligature30.SPMzr4401_17V1V3_R1.fastq.gzzr4401_17V1V3_R2.fastq.gz
FOMC4401D.S09ligature31.SPMzr4401_18V1V3_R1.fastq.gzzr4401_18V1V3_R2.fastq.gz
FOMC4401D.S10ligature33.SPMzr4401_19V1V3_R1.fastq.gzzr4401_19V1V3_R2.fastq.gz
FOMC4401D.S07ligature34.SPMzr4401_1V1V3_R1.fastq.gzzr4401_1V1V3_R2.fastq.gz
FOMC4401D.S12ligature37.SPMzr4401_20V1V3_R1.fastq.gzzr4401_20V1V3_R2.fastq.gz
FOMC4401D.S13ligature38.SPMzr4401_21V1V3_R1.fastq.gzzr4401_21V1V3_R2.fastq.gz
FOMC4401D.S14ligature39.SPMzr4401_22V1V3_R1.fastq.gzzr4401_22V1V3_R2.fastq.gz
FOMC4401D.S16Fecal2.BLzr4401_24V1V3_R1.fastq.gzzr4401_24V1V3_R2.fastq.gz
FOMC4401D.S17Fecal5.BLzr4401_25V1V3_R1.fastq.gzzr4401_25V1V3_R2.fastq.gz
FOMC4401D.S18Fecal10.BLzr4401_26V1V3_R1.fastq.gzzr4401_26V1V3_R2.fastq.gz
FOMC4401D.S19Fecal11.BLzr4401_27V1V3_R1.fastq.gzzr4401_27V1V3_R2.fastq.gz
FOMC4401D.S20Fecal15.ligNoSPMzr4401_28V1V3_R1.fastq.gzzr4401_28V1V3_R2.fastq.gz
FOMC4401D.S21Fecal18.ligNoSPMzr4401_29V1V3_R1.fastq.gzzr4401_29V1V3_R2.fastq.gz
FOMC4401D.S22Fecal19.ligNoSPMzr4401_2V1V3_R1.fastq.gzzr4401_2V1V3_R2.fastq.gz
FOMC4401D.S23Fecal23.ligNoSPMzr4401_30V1V3_R1.fastq.gzzr4401_30V1V3_R2.fastq.gz
FOMC4401D.S24Fecal24.ligNoSPMzr4401_31V1V3_R1.fastq.gzzr4401_31V1V3_R2.fastq.gz
FOMC4401D.S25Fecal25.ligNoSPMzr4401_32V1V3_R1.fastq.gzzr4401_32V1V3_R2.fastq.gz
FOMC4401D.S26Fecal33.ligSPMzr4401_33V1V3_R1.fastq.gzzr4401_33V1V3_R2.fastq.gz
FOMC4401D.S27Fecal37.ligSPMzr4401_34V1V3_R1.fastq.gzzr4401_34V1V3_R2.fastq.gz
FOMC4401D.S28Fecal39.ligSPMzr4401_35V1V3_R1.fastq.gzzr4401_35V1V3_R2.fastq.gz
FOMC4401D.S29Fecal40.ligSPMzr4401_36V1V3_R1.fastq.gzzr4401_36V1V3_R2.fastq.gz
FOMC4401D.S30Brain1.BLzr4401_37V1V3_R1.fastq.gzzr4401_37V1V3_R2.fastq.gz
FOMC4401D.S31Brain2.BLzr4401_38V1V3_R1.fastq.gzzr4401_38V1V3_R2.fastq.gz
FOMC4401D.S32Brain4.BLzr4401_39V1V3_R1.fastq.gzzr4401_39V1V3_R2.fastq.gz
FOMC4401D.S33Brain8.BLzr4401_3V1V3_R1.fastq.gzzr4401_3V1V3_R2.fastq.gz
FOMC4401D.S34Brain10.BLzr4401_40V1V3_R1.fastq.gzzr4401_40V1V3_R2.fastq.gz
FOMC4401D.S35Brain11.BLzr4401_41V1V3_R1.fastq.gzzr4401_41V1V3_R2.fastq.gz
FOMC4401D.S36Brain15.ligNoSPMzr4401_42V1V3_R1.fastq.gzzr4401_42V1V3_R2.fastq.gz
FOMC4401D.S37Brain16.ligNoSPMzr4401_43V1V3_R1.fastq.gzzr4401_43V1V3_R2.fastq.gz
FOMC4401D.S38Brain18.ligNoSPMzr4401_44V1V3_R1.fastq.gzzr4401_44V1V3_R2.fastq.gz
FOMC4401D.S39Brain23.ligNoSPMzr4401_45V1V3_R1.fastq.gzzr4401_45V1V3_R2.fastq.gz
FOMC4401D.S40Brain25.ligNoSPMzr4401_46V1V3_R1.fastq.gzzr4401_46V1V3_R2.fastq.gz
FOMC4401D.S41Brain26.ligNoSPMzr4401_47V1V3_R1.fastq.gzzr4401_47V1V3_R2.fastq.gz
FOMC4401D.S42Brain30.ligSPMzr4401_4V1V3_R1.fastq.gzzr4401_4V1V3_R2.fastq.gz
FOMC4401D.S43Brain31.ligSPMzr4401_5V1V3_R1.fastq.gzzr4401_5V1V3_R2.fastq.gz
FOMC4401D.S44Brain33.ligSPMzr4401_6V1V3_R1.fastq.gzzr4401_6V1V3_R2.fastq.gz
FOMC4401D.S45Brain37.ligSPMzr4401_7V1V3_R1.fastq.gzzr4401_7V1V3_R2.fastq.gz
FOMC4401D.S46Brain39.ligSPMzr4401_8V1V3_R1.fastq.gzzr4401_8V1V3_R2.fastq.gz
FOMC4401D.S47Brain40.ligSPMzr4401_9V1V3_R1.fastq.gzzr4401_9V1V3_R2.fastq.gz

Please download and save the file to your computer storage device. The download link will expire after 60 days upon your receiving of this report.

Raw sequence data download link:

 

VI. Analysis - DADA2 Read Processing

What is DADA2?

DADA2 is a software package that models and corrects Illumina-sequenced amplicon errors. DADA2 infers sample sequences exactly, without coarse-graining into OTUs, and resolves differences of as little as one nucleotide. DADA2 identified more real variants and output fewer spurious sequences than other methods.

DADA2’s advantage is that it uses more of the data. The DADA2 error model incorporates quality information, which is ignored by all other methods after filtering. The DADA2 error model incorporates quantitative abundances, whereas most other methods use abundance ranks if they use abundance at all. The DADA2 error model identifies the differences between sequences, eg. A->C, whereas other methods merely count the mismatches. DADA2 can parameterize its error model from the data itself, rather than relying on previous datasets that may or may not reflect the PCR and sequencing protocols used in your study.

DADA2 Publication: Callahan BJ, McMurdie PJ, Rosen MJ, Han AW, Johnson AJ, Holmes SP. DADA2: High-resolution sample inference from Illumina amplicon data. Nat Methods. 2016 Jul;13(7):581-3. doi: 10.1038/nmeth.3869. Epub 2016 May 23. PMID: 27214047; PMCID: PMC4927377.

DADA2 Software Package is available as an R package at : https://benjjneb.github.io/dada2/index.html

Analysis Procedures:

DADA2 pipeline includes several tools for read quality control, including quality filtering, trimming, denoising, pair merging and chimera filtering. Below are the major processing steps of DADA2:

Step 1. Read trimming based on sequence quality The quality of NGS Illumina sequences often decreases toward the end of the reads. DADA2 allows to trim off the poor quality read ends in order to improve the error model building and pair mergicing performance.

Step 2. Learn the Error Rates The DADA2 algorithm makes use of a parametric error model (err) and every amplicon dataset has a different set of error rates. The learnErrors method learns this error model from the data, by alternating estimation of the error rates and inference of sample composition until they converge on a jointly consistent solution. As in many machine-learning problems, the algorithm must begin with an initial guess, for which the maximum possible error rates in this data are used (the error rates if only the most abundant sequence is correct and all the rest are errors).

Step 3. Infer amplicon sequence variants (ASVs) based on the error model built in previous step. This step is also called sequence "denoising". The outcome of this step is a list of ASVs that are the equivalent of oligonucleotides.

Step 4. Merge paired reads. If the sequencing products are read pairs, DADA2 will merge the R1 and R2 ASVs into single sequences. Merging is performed by aligning the denoised forward reads with the reverse-complement of the corresponding denoised reverse reads, and then constructing the merged “contig” sequences. By default, merged sequences are only output if the forward and reverse reads overlap by at least 12 bases, and are identical to each other in the overlap region (but these conditions can be changed via function arguments).

Step 5. Remove chimera. The core dada method corrects substitution and indel errors, but chimeras remain. Fortunately, the accuracy of sequence variants after denoising makes identifying chimeric ASVs simpler than when dealing with fuzzy OTUs. Chimeric sequences are identified if they can be exactly reconstructed by combining a left-segment and a right-segment from two more abundant “parent” sequences. The frequency of chimeric sequences varies substantially from dataset to dataset, and depends on on factors including experimental procedures and sample complexity.

Results

1. Read Quality Plots NGS sequence analaysis starts with visualizing the quality of the sequencing. Below are the quality plots of the first sample for the R1 and R2 reads separately. In gray-scale is a heat map of the frequency of each quality score at each base position. The mean quality score at each position is shown by the green line, and the quartiles of the quality score distribution by the orange lines. The forward reads are usually of better quality. It is a common practice to trim the last few nucleotides to avoid less well-controlled errors that can arise there. The trimming affects the downstream steps including error model building, merging and chimera calling. FOMC uses an empirical approach to test many combinations of different trim length in order to achieve best final amplicon sequence variants (ASVs), see the next section “Optimal trim length for ASVs”.

Below is the link to a PDF file for viewing the quality plots for all samples:

2. Optimal trim length for ASVs The final number of merged and chimera-filtered ASVs depends on the quality filtering (hence trimming) in the very beginning of the DADA2 pipeline. In order to achieve highest number of ASVs, an empirical approach was used -

  1. Create a random subset of each sample consisting of 5,000 R1 and 5,000 R2 (to reduce computation time)
  2. Trim 10 bases at a time from the ends of both R1 and R2 up to 50 bases
  3. For each combination of trimmed length (e.g., 300x300, 300x290, 290x290 etc), the trimmed reads are subject to the entire DADA2 pipeline for chimera-filtered merged ASVs
  4. The combination with highest percentage of the input reads becoming final ASVs is selected for the complete set of data

Below is the result of such operation, showing ASV percentages of total reads for all trimming combinations (1st Column = R1 lengths in bases; 1st Row = R2 lengths in bases):

R1/R2281271261251241231
32129.23%33.58%33.93%34.59%34.02%23.97%
31133.78%39.34%38.89%39.01%28.47%18.61%
30138.96%52.74%57.43%49.63%39.37%26.64%
29139.11%52.17%46.64%39.83%27.17%26.00%
28138.11%39.57%36.39%27.32%25.85%23.75%
27127.08%30.20%24.97%26.04%23.90%22.91%

Based on the above result, the trim length combination of R1 = 301 bases and R2 = 261 bases (highlighted red above), was chosen for generating final ASVs for all sequences. This combination generated highest number of merged non-chimeric ASVs and was used for downstream analyses, if requested.

3. Error plots from learning the error rates After DADA2 building the error model for the set of data, it is always worthwhile, as a sanity check if nothing else, to visualize the estimated error rates. The error rates for each possible transition (A→C, A→G, …) are shown below. Points are the observed error rates for each consensus quality score. The black line shows the estimated error rates after convergence of the machine-learning algorithm. The red line shows the error rates expected under the nominal definition of the Q-score. The ideal result would be the estimated error rates (black line) are a good fit to the observed rates (points), and the error rates drop with increased quality as expected.

Forward Read R1 Error Plot


Reverse Read R2 Error Plot

The PDF version of these plots are available here:

 

4. DADA2 Result Summary The table below shows the summary of the DADA2 analysis, tracking paired read counts of each samples for all the steps during DADA2 denoising process - including end-trimming (filtered), denoising (denoisedF, denoisedF), pair merging (merged) and chimera removal (nonchim).

Sample IDF4401.S01F4401.S02F4401.S03F4401.S04F4401.S05F4401.S06F4401.S07F4401.S08F4401.S09F4401.S10F4401.S11F4401.S12F4401.S13F4401.S14F4401.S15F4401.S16F4401.S17F4401.S18F4401.S19F4401.S20F4401.S21F4401.S22F4401.S23F4401.S24F4401.S25F4401.S26F4401.S27F4401.S28F4401.S29F4401.S30F4401.S31F4401.S32F4401.S33F4401.S34F4401.S35F4401.S36F4401.S37F4401.S38F4401.S39F4401.S40F4401.S41F4401.S42F4401.S43F4401.S44F4401.S45F4401.S46F4401.S47Row SumPercentage
input49,72847,88551,52350,83354,44161,75434,84939,70340,39834,02139,73740,88842,15244,06330,89646,79737,75243,01338,78641,69244,91745,15741,24243,69349,31540,96139,79140,88943,45942,37438,29744,71139,18545,77143,73844,13045,49943,23446,06244,61348,93945,52949,43147,97644,20639,96144,3702,058,361100.00%
filtered49,52947,69951,31450,64354,21061,53734,68539,55140,23233,89439,62640,72641,99243,90330,79546,61937,61342,83638,65441,49744,75244,98141,06143,51749,10040,79239,63940,70943,28542,20138,15444,54539,05245,57043,57843,94045,30243,05545,87644,41348,76045,34649,25547,79944,05839,81244,2102,050,31799.61%
denoisedF48,21246,92750,48949,83853,60060,80233,08937,77938,57832,38238,99038,79940,04441,36829,74044,45135,63441,52636,84040,08143,01444,32139,36141,71147,16138,87737,96238,58341,46940,23936,75942,74838,34743,65841,69642,32243,77341,00544,00042,65446,17244,55448,54346,73343,42839,11543,3471,980,72196.23%
denoisedR47,37945,42448,96148,30652,02058,94131,97036,58737,22730,95738,09237,56838,73540,02027,39543,00634,56539,91635,34938,75941,66443,09439,21241,27147,02938,19637,73238,86641,16839,63636,58942,00337,24343,64641,11442,01343,37140,89243,32142,48545,89443,41047,23145,21542,12638,11042,2951,936,00394.06%
merged45,74444,32447,03247,31250,84358,23324,62031,09130,27223,57237,19431,81732,24731,48910,35034,16128,38635,43428,59133,53236,65041,88837,07938,92844,92635,42735,82336,35038,53636,66335,00139,58036,41041,61937,30239,63840,65638,21341,25640,35743,35642,02745,97043,53741,23936,43940,2811,771,39586.06%
nonchim39,78635,72233,23633,91940,16147,63415,03418,77617,97414,29326,93819,32320,60719,7184,98820,26517,69617,77317,16821,02922,14831,45432,21735,10738,84131,55030,33931,83633,85332,70630,78234,50226,76834,50434,10435,11435,49333,75436,61234,55937,91630,35134,64428,87330,85028,18726,8201,355,92465.87%

This table can be downloaded as an Excel table below:

 

5. DADA2 Amplicon Sequence Variants (ASVs). A total of 4599 unique merged and chimera-free ASV sequences were identified, and their corresponding read counts for each sample are available in the "ASV Read Count Table" with rows for the ASV sequences and columns for sample. This read count table can be used for microbial profile comparison among different samples and the sequences provided in the table can be used to taxonomy assignment.

 

The table can be downloaded from this link:

 
 

Sample Meta Information

#SampleIDSampleNameScourceTreatmentGroup
F4401.S01ligature15.NoSPMLigatureNoSPMligature.NoSPM
F4401.S02ligature16.NoSPMLigatureNoSPMligature.NoSPM
F4401.S03ligature18.NoSPMLigatureNoSPMligature.NoSPM
F4401.S04ligature23.NoSPMLigatureNoSPMligature.NoSPM
F4401.S05ligature24.NoSPMLigatureNoSPMligature.NoSPM
F4401.S06ligature25.NoSPMLigatureNoSPMligature.NoSPM
F4401.S11ligature26.NoSPMLigatureNoSPMligature.NoSPM
F4401.S08ligature30.SPMLigatureSPMligature.SPM
F4401.S09ligature31.SPMLigatureSPMligature.SPM
F4401.S10ligature33.SPMLigatureSPMligature.SPM
F4401.S07ligature34.SPMLigatureSPMligature.SPM
F4401.S12ligature37.SPMLigatureSPMligature.SPM
F4401.S13ligature38.SPMLigatureSPMligature.SPM
F4401.S14ligature39.SPMLigatureSPMligature.SPM
F4401.S16Fecal2.BLFecalBLFecal.BL
F4401.S17Fecal5.BLFecalBLFecal.BL
F4401.S18Fecal10.BLFecalBLFecal.BL
F4401.S19Fecal11.BLFecalBLFecal.BL
F4401.S20Fecal15.ligNoSPMFecalligNoSPMFecal.ligNoSPM
F4401.S21Fecal18.ligNoSPMFecalligNoSPMFecal.ligNoSPM
F4401.S22Fecal19.ligNoSPMFecalligNoSPMFecal.ligNoSPM
F4401.S23Fecal23.ligNoSPMFecalligNoSPMFecal.ligNoSPM
F4401.S24Fecal24.ligNoSPMFecalligNoSPMFecal.ligNoSPM
F4401.S25Fecal25.ligNoSPMFecalligNoSPMFecal.ligNoSPM
F4401.S26Fecal33.ligSPMFecalligSPMFecal.ligSPM
F4401.S27Fecal37.ligSPMFecalligSPMFecal.ligSPM
F4401.S28Fecal39.ligSPMFecalligSPMFecal.ligSPM
F4401.S29Fecal40.ligSPMFecalligSPMFecal.ligSPM
F4401.S30Brain1.BLBrainBLBrain.BL
F4401.S31Brain2.BLBrainBLBrain.BL
F4401.S32Brain4.BLBrainBLBrain.BL
F4401.S33Brain8.BLBrainBLBrain.BL
F4401.S34Brain10.BLBrainBLBrain.BL
F4401.S35Brain11.BLBrainBLBrain.BL
F4401.S36Brain15.ligNoSPMBrainligNoSPMBrain.ligNoSPM
F4401.S37Brain16.ligNoSPMBrainligNoSPMBrain.ligNoSPM
F4401.S38Brain18.ligNoSPMBrainligNoSPMBrain.ligNoSPM
F4401.S39Brain23.ligNoSPMBrainligNoSPMBrain.ligNoSPM
F4401.S40Brain25.ligNoSPMBrainligNoSPMBrain.ligNoSPM
F4401.S41Brain26.ligNoSPMBrainligNoSPMBrain.ligNoSPM
F4401.S42Brain30.ligSPMBrainligSPMBrain.ligSPM
F4401.S43Brain31.ligSPMBrainligSPMBrain.ligSPM
F4401.S44Brain33.ligSPMBrainligSPMBrain.ligSPM
F4401.S45Brain37.ligSPMBrainligSPMBrain.ligSPM
F4401.S46Brain39.ligSPMBrainligSPMBrain.ligSPM
F4401.S47Brain40.ligSPMBrainligSPMBrain.ligSPM
 
 

ASV Read Counts by Samples

#Sample IDRead Count
F4401.S1014,293
F4401.S0715,034
F4401.S1917,168
F4401.S1717,696
F4401.S1817,773
F4401.S0917,974
F4401.S0818,776
F4401.S1219,323
F4401.S1419,718
F4401.S1620,265
F4401.S1320,607
F4401.S2021,029
F4401.S2122,148
F4401.S3326,768
F4401.S4726,820
F4401.S1126,938
F4401.S4628,187
F4401.S4428,873
F4401.S2730,339
F4401.S4230,351
F4401.S3130,782
F4401.S4530,850
F4401.S2231,454
F4401.S2631,550
F4401.S2831,836
F4401.S2332,217
F4401.S3032,706
F4401.S0333,236
F4401.S3833,754
F4401.S2933,853
F4401.S0433,919
F4401.S3534,104
F4401.S3234,502
F4401.S3434,504
F4401.S4034,559
F4401.S4334,644
F4401.S2435,107
F4401.S3635,114
F4401.S3735,493
F4401.S0235,722
F4401.S3936,612
F4401.S4137,916
F4401.S2538,841
F4401.S0139,786
F4401.S0540,161
F4401.S0647,634
 
 
 

VII. Analysis - Read Taxonomy Assignment

Read Taxonomy Assignment - Methods

 

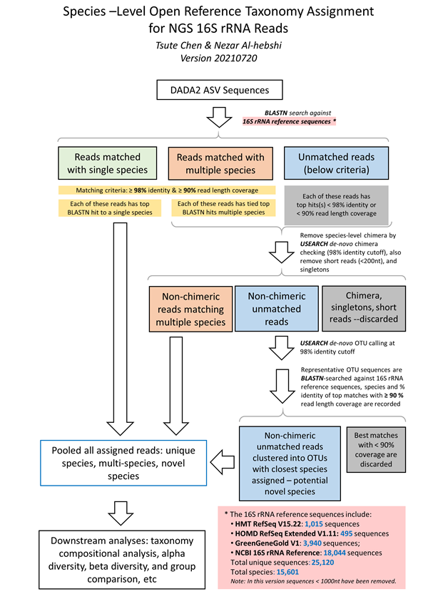
The species-level, open-reference 16S rRNA NGS reads taxonomy assignment pipeline

Version 20210310
 

1. Raw sequences reads in FASTA format were BLASTN-searched against a combined set of 16S rRNA reference sequences. It consists of MOMD (version 0.1), the HOMD (version 15.2 http://www.homd.org/index.php?name=seqDownload&file&type=R ), HOMD 16S rRNA RefSeq Extended Version 1.1 (EXT), GreenGene Gold (GG) (http://greengenes.lbl.gov/Download/Sequence_Data/Fasta_data_files/gold_strains_gg16S_aligned.fasta.gz) , and the NCBI 16S rRNA reference sequence set (https://ftp.ncbi.nlm.nih.gov/blast/db/16S_ribosomal_RNA.tar.gz). These sequences were screened and combined to remove short sequences (<1000nt), chimera, duplicated and sub-sequences, as well as sequences with poor taxonomy annotation (e.g., without species information). This process resulted in 1,015 from HOMD V15.22, 495 from EXT, 3,940 from GG and 18,044 from NCBI, a total of 25,120 sequences. Altogether these sequence represent a total of 15,601 oral and non-oral microbial species.

The NCBI BLASTN version 2.7.1+ (Zhang et al, 2000) was used with the default parameters. Reads with ≥ 98% sequence identity to the matched reference and ≥ 90% alignment length (i.e., ≥ 90% of the read length that was aligned to the reference and was used to calculate the sequence percent identity) were classified based on the taxonomy of the reference sequence with highest sequence identity. If a read matched with reference sequences representing more than one species with equal percent identity and alignment length, it was subject to chimera checking with USEARCH program version v8.1.1861 (Edgar 2010). Non-chimeric reads with multi-species best hits were considered valid and were assigned with a unique species notation (e.g., spp) denoting unresolvable multiple species.

2. Unassigned reads (i.e., reads with < 98% identity or < 90% alignment length) were pooled together and reads < 200 bases were removed. The remaining reads were subject to the de novo operational taxonomy unit (OTU) calling and chimera checking using the USEARCH program version v8.1.1861 (Edgar 2010). The de novo OTU calling and chimera checking was done using 98% as the sequence identity cutoff, i.e., the species-level OTU. The output of this step produced species-level de novo clustered OTUs with 98% identity. Representative reads from each of the OTUs/species were then BLASTN-searched against the same reference sequence set again to determine the closest species for these potential novel species. These potential novel species were pooled together with the reads that were signed to specie-level in the previous step, for down-stream analyses.

Reference:
Edgar RC. Search and clustering orders of magnitude faster than BLAST. Bioinformatics. 2010 Oct 1;26(19):2460-1. doi: 10.1093/bioinformatics/btq461. Epub 2010 Aug 12. PubMed PMID: 20709691.

3. Designations used in the taxonomy:

	1) Taxonomy levels are indicated by these prefixes:
	
	   k__: domain/kingdom
	   p__: phylum
	   c__: class
	   o__: order
	   f__: family
	   g__: genus  
	   s__: species
	
	   Example: 
	
	   k__Bacteria;p__Firmicutes;c__Clostridia;o__Clostridiales;f__Lachnospiraceae;g__Blautia;s__faecis
		
	2) Unique level identified – known species:
	   
	   k__Bacteria;p__Firmicutes;c__Clostridia;o__Clostridiales;f__Lachnospiraceae;g__Roseburia;s__hominis
	
	   The above example shows some reads match to a single species (all levels are unique)
	
	3) Non-unique level identified – known species:

	   k__Bacteria;p__Firmicutes;c__Clostridia;o__Clostridiales;f__Lachnospiraceae;g__Roseburia;s__multispecies_spp123_3
	   
	   The above example “s__multispecies_spp123_3” indicates certain reads equally match to 3 species of the 
	   genus Roseburia; the “spp123” is a temporally assigned species ID.
	
	   k__Bacteria;p__Firmicutes;c__Clostridia;o__Clostridiales;f__Lachnospiraceae;g__multigenus;s__multispecies_spp234_5
	   
	   The above example indicates certain reads match equally to 5 different species, which belong to multiple genera.; 
	   the “spp234” is a temporally assigned species ID.
	
	4) Unique level identified – unknown species, potential novel species:
	   
	   k__Bacteria;p__Firmicutes;c__Clostridia;o__Clostridiales;f__Lachnospiraceae;g__Roseburia;s__ hominis_nov_97%
	   
	   The above example indicates that some reads have no match to any of the reference sequences with 
	   sequence identity ≥ 98% and percent coverage (alignment length)  ≥ 98% as well. However this groups 
	   of reads (actually the representative read from a de novo  OTU) has 96% percent identity to 
	   Roseburia hominis, thus this is a potential novel species, closest to Roseburia hominis. 
	   (But they are not the same species).
	
	5) Multiple level identified – unknown species, potential novel species:
	   k__Bacteria;p__Firmicutes;c__Clostridia;o__Clostridiales;f__Lachnospiraceae;g__Roseburia;s__ multispecies_sppn123_3_nov_96%
	
	   The above example indicates that some reads have no match to any of the reference sequences 
	   with sequence identity ≥ 98% and percent coverage (alignment length)  ≥ 98% as well. 
	   However this groups of reads (actually the representative read from a de novo  OTU) 
	   has 96% percent identity equally to 3 species in Roseburia. Thus this is no single 
	   closest species, instead this group of reads match equally to multiple species at 96%. 
	   Since they have passed chimera check so they represent a novel species. “sppn123” is a 
	   temporary ID for this potential novel species. 

 
4. The taxonomy assignment algorithm is illustrated in this flow char below:
 
 
 
 

Read Taxonomy Assignment - Result Summary *

CodeCategoryMPC=0% (>=1 read)MPC=0.1%(>=762 reads)
ATotal reads1,350,9361,350,936
BTotal assigned reads762,263762,263
CAssigned reads in species with read count < MPC043,626
DAssigned reads in samples with read count < 5002731,581
ETotal samples4646
FSamples with reads >= 5004541
GSamples with reads < 50015
HTotal assigned reads used for analysis (B-C-D)761,990717,056
IReads assigned to single species553,882545,015
JReads assigned to multiple species18,90818,004
KReads assigned to novel species189,200154,037
LTotal number of species37149
MNumber of single species6216
NNumber of multi-species122
ONumber of novel species29731
PTotal unassigned reads588,673588,673
QChimeric reads265265
RReads without BLASTN hits545,995545,995
SOthers: short, low quality, singletons, etc.42,41342,413
A=B+P=C+D+H+Q+R+S
E=F+G
B=C+D+H
H=I+J+K
L=M+N+O
P=Q+R+S
* MPC = Minimal percent (of all assigned reads) read count per species, species with read count < MPC were removed.
* Samples with reads < 500 were removed from downstream analyses.
* The assignment result from MPC=0.1% was used in the downstream analyses.
 
 
 

Read Taxonomy Assignment - ASV Species-Level Read Counts Table

This table shows the read counts for each sample (columns) and each species identified based on the ASV sequences. The downstream analyses were based on this table.
SPIDTaxonomyF4401.S01F4401.S02F4401.S03F4401.S04F4401.S05F4401.S06F4401.S07F4401.S08F4401.S09F4401.S10F4401.S11F4401.S12F4401.S13F4401.S14F4401.S16F4401.S17F4401.S18F4401.S19F4401.S20F4401.S21F4401.S22F4401.S23F4401.S24F4401.S25F4401.S26F4401.S27F4401.S28F4401.S29F4401.S30F4401.S31F4401.S32F4401.S33F4401.S34F4401.S35F4401.S36F4401.S37F4401.S38F4401.S39F4401.S40F4401.S41F4401.S42F4401.S43F4401.S44F4401.S45F4401.S46F4401.S47
SP1k__Bacteria;p__Firmicutes;c__Bacilli;o__Bacillales;f__Staphylococcaceae;g__Staphylococcus;s__saprophyticus0000000000000000000000000000000000017460000000000
SP11k__Bacteria;p__Firmicutes;c__Erysipelotrichi;o__Erysipelotrichales;f__Erysipelotrichidae;g__Ileibacterium;s__valens11800000000000000312104600000000000000000000015600025000
SP17k__Bacteria;p__Bacteroidetes;c__Bacteroidia;o__Bacteroidales;f__Bacteroidaceae;g__Bacteroides;s__thetaiotaomicron3828638242683345517042882361810637732502226311371407274601947381296209700007109201240000000000898283630976628429
SP18k__Bacteria;p__Verrucomicrobia;c__Verrucomicrobiae;o__Verrucomicrobiales;f__Akkermansiaceae;g__Akkermansia;s__muciniphila2529000013652251221203010226506181914611839798641200000000000000000000000000
SP19k__Bacteria;p__Firmicutes;c__Bacilli;o__Bacillales;f__Staphylococcaceae;g__Staphylococcus;s__ureilyticus315000014200000000000000000000012487003600810000022219705800
SP2k__Bacteria;p__Firmicutes;c__Bacilli;o__Lactobacillales;f__Lactobacillaceae;g__Ligilactobacillus;s__murinus200338020000052936023112691789226812684478030166628600000036025700520027000739062087232326600
SP20k__Bacteria;p__Actinobacteria;c__Actinomycetia;o__Bifidobacteriales;f__Bifidobacteriaceae;g__Bifidobacterium;s__pseudolongum00179114000135391640374211012200370000000005100000000153000045000
SP26k__Bacteria;p__Proteobacteria;c__Betaproteobacteria;o__Burkholderiales;f__Alcaligenaceae;g__Sutterella;s__sp._str._cont1.66000000565727444498038541121345340978106327281310000000000000000000000000
SP28k__Bacteria;p__Actinobacteria;c__Actinobacteria;o__Actinomycetales;f__Propionibacteriaceae;g__Propionibacterium;s__acnes340002790000000000000009921948116029753326913517568125082910015802453170044000
SP3k__Bacteria;p__Firmicutes;c__Bacilli;o__Lactobacillales;f__Streptococcaceae;g__Streptococcus;s__species1_MOT1202736111615600000016642000000000602901090000375000157170005700001044395611015920412219893245
SP32k__Bacteria;p__Firmicutes;c__Clostridia;o__Eubacteriales;f__Oscillospiraceae;g__Acutalibacter;s__muris00000010208792001312884486202640000000000000000000000000000
SP33k__Bacteria;p__Proteobacteria;c__Gammaproteobacteria;o__Pseudomonadales;f__Moraxellaceae;g__Acinetobacter;s__johnsonii00172001600000000000000012560077568115203200010630540211700000090
SP4k__Bacteria;p__Proteobacteria;c__Gammaproteobacteria;o__Enterobacteriales;f__Enterobacteriaceae;g__Escherichia;s__coli56842835143047980000000000047668994301393702941200144001790430001350960007100009277616
SP5k__Bacteria;p__Actinobacteria;c__Actinobacteria;o__Corynebacteriales;f__Corynebacteriaceae;g__Corynebacterium;s__mastitidis00119377716912900001464000000000114000000000023100000000816612851346300
SP7k__Bacteria;p__Firmicutes;c__Bacilli;o__Lactobacillales;f__Streptococcaceae;g__Streptococcus;s__thoraltensis3772528917165951324329160300040000825100000000022323000002831710001060000025750000174972150120848749432511847
SP8k__Bacteria;p__Firmicutes;c__Bacilli;o__Lactobacillales;f__Streptococcaceae;g__Streptococcus;s__danieliae83712737853522100000870000000004590000002480006200000000539344215214174406
SPN106k__Bacteria;p__Firmicutes;c__Bacilli;o__Lactobacillales;f__Streptococcaceae;g__Streptococcus;s__danieliae09000088865569657108037085054885932525146217510000000000000000075000045000
SPN107k__Bacteria;p__Firmicutes;c__Clostridia;o__Eubacteriales;f__Lachnospiraceae;g__Lacrimispora;s__amygdalina006700000000010135040231791307600001010000011700000001550000000
SPN113k__Bacteria;p__Firmicutes;c__Bacilli;o__Turicibacterales;f__Turicibacteraceae;g__Turicibacter;s__sanguinis000000000001341998019619817851061630000001050000000000000000000
SPN122k__Bacteria;p__Firmicutes;c__Clostridia;o__Clostridiales;f__Lachnospiraceae_[XIVa];g__Lacnoclostridium;s__saccharolyticum00000093119101000141139227125771061015300000000000000000000000000
SPN131k__Bacteria;p__Firmicutes;c__Clostridia;o__Clostridiales;f__Lachnospiraceae_[XIVa];g__Dorea;s__formicigenerans000000113018300321460324810620220000000109000000000000008000
SPN137k__Bacteria;p__Firmicutes;c__Bacilli;o__Lactobacillales;f__Lactobacillaceae;g__Pediococcus;s__acidilactici0000000000000000460234244226000000009200000000000040000
SPN153k__Bacteria;p__Bacteroidetes;c__Bacteroidia;o__Bacteroidales;f__Muribaculaceae;g__Duncaniella;s__freteri_nov_84.815%20000004206468771355663068277107437231074398542316353784422001830580015700001221180520069000115000
SPN154k__Bacteria;p__Bacteroidetes;c__Bacteroidia;o__Bacteroidales;f__Muribaculaceae;g__Duncaniella;s__freteri_nov_87.500%000000000009712642543950134000000000000000000001000000000
SPN155k__Bacteria;p__Bacteroidetes;c__Bacteroidia;o__Bacteroidales;f__Muribaculaceae;g__Duncaniella;s__freteri_nov_87.617%0000000000002221940204197615420400000000000000000000000000
SPN156k__Bacteria;p__Bacteroidetes;c__Bacteroidia;o__Bacteroidales;f__Muribaculaceae;g__Duncaniella;s__freteri_nov_87.194%0000001291731097809123395580000000000000000000000000000000
SPN157k__Bacteria;p__Firmicutes;c__Clostridia;o__Clostridiales;f__Lachnospiraceae_[XIVa];g__Lacnoclostridium;s__hathewayi_nov_94.212%00000000000044292148004820000000000000000000000000000
SPN159k__Bacteria;p__Bacteroidetes;c__Bacteroidia;o__Bacteroidales;f__Rikenellaceae;g__Alistipes;s__finegoldii_nov_92.789%00000000000124171113014436116014200000000000000000000000000
SPN160k__Bacteria;p__Firmicutes;c__Clostridia;o__Eubacteriales;f__Oscillospiraceae;g__Acetivibrio;s__cellulolyticus_nov_83.851%000000210000068173105143630790000000000000000000000000000
SPN161k__Bacteria;p__Firmicutes;c__Clostridia;o__Clostridiales;f__Ruminococcaceae;g__Eubacterium;s__siraeum_nov_91.252%000000364012310402050246000052000000000000000000000000000
SPN181k__Bacteria;p__Bacteroidetes;c__Bacteroidia;o__Bacteroidales;f__Muribaculaceae;g__Duncaniella;s__freteri_nov_91.667%1200000000001472175416841902312902657242128760000000008700048000286100037000
SPN20k__Bacteria;p__Firmicutes;c__Clostridia;o__Clostridiales;f__Lachnospiraceae_[XIVa];g__Lacnoclostridium;s__bolteae000000280317205032822415118240015039132317700000000000000000000000000
SPN212k__Bacteria;p__Bacteroidetes;c__Bacteroidia;o__Bacteroidales;f__Muribaculaceae;g__Duncaniella;s__freteri_nov_86.989%00000066273464143904466664265347442384595443210001550000000000000000000000
SPN223k__Bacteria;p__Bacteroidetes;c__Bacteroidia;o__Bacteroidales;f__Porphyromonadaceae;g__Gabonia;s__massiliensis_nov_86.891%0000008876506155420591537359691439167431439416009400000000000000000000000
SPN244k__Bacteria;p__Bacteroidetes;c__Bacteroidia;o__Bacteroidales;f__Rikenellaceae;g__Alistipes;s__senegalensis_nov_93.846%0000000000045365871228333594466113234000000000000000000000017000
SPN252k__Bacteria;p__Bacteroidetes;c__Bacteroidia;o__Bacteroidales;f__Muribaculaceae;g__Duncaniella;s__freteri_nov_93.974%0000005007365856380157102103107352021555037600000000000000000000008000
SPN261k__Bacteria;p__Bacteroidetes;c__Bacteroidia;o__Bacteroidales;f__Muribaculaceae;g__Duncaniella;s__freteri_nov_94.151%00000010059247858250016816301690096183000000000000091000000000000
SPN271k__Bacteria;p__Bacteroidetes;c__Bacteroidia;o__Bacteroidales;f__Muribaculaceae;g__Duncaniella;s__freteri_nov_93.585%00000043886558237301752141609438407821328300930000000000000000234000000
SPN31k__Bacteria;p__Firmicutes;c__Erysipelotrichia;o__Erysipelotrichales;f__Erysipelotrichaceae;g__Longibaculum;s__muris00000018905851870544964604240109192437000000000000000000000010000
SPN41k__Bacteria;p__Firmicutes;c__Clostridia;o__Eubacteriales;f__Lachnospiraceae;g__Faecalicatena;s__orotica0000002303390002612562063162650341289239002900000000000000000000000
SPN48k__Bacteria;p__Bacteroidetes;c__Bacteroidia;o__Bacteroidales;f__Bacteroidaceae;g__Bacteroides;s__thetaiotaomicron11000000000033223130039617324721411421600000000000000000000000000
SPN56k__Bacteria;p__Bacteroidetes;c__Bacteroidia;o__Bacteroidales;f__Bacteroidaceae;g__Phocaeicola;s__massiliensis000000302326253252001872010006329631400000000000000000000000000
SPN70k__Bacteria;p__Actinobacteria;c__Coriobacteriia;o__Eggerthellales;f__Eggerthellaceae;g__Adlercreutzia;s__caecimuris0000001642981641000228225115168124013515417300000000000000000000000000
SPN77k__Bacteria;p__Bacteroidetes;c__Chitinophagia;o__Chitinophagales;f__Chitinophagaceae;g__Sediminibacterium;s__roseum000000000000000018540000000011200000000000000000000
SPN84k__Bacteria;p__Firmicutes;c__Clostridia;o__Clostridiales;f__Eubacteriaceae_[XV];g__Eubacterium;s__rectale00000000239187016026923020272218195010300000000000000000000000000
SPN99k__Bacteria;p__Bacteroidetes;c__Bacteroidia;o__Bacteroidales;f__Rikenellaceae;g__Alistipes;s__putredinis0000001250187209011620429912405656010900000000000000000000000000
SPP2k__Bacteria;p__Proteobacteria;c__Gammaproteobacteria;o__Enterobacteriales;f__Enterobacteriaceae;g__multigenus;s__multispecies_spp2_323618292269021500000000000020324761807174102070061132112000700000000307000003873269
SPP4k__Bacteria;p__Actinobacteria;c__multiclass;o__Actinomycetales;f__Propionibacteriaceae;g__Cutibacterium;s__acnes0000000000000000000000016214916515330179010201510000000000000
SPPN9k__Bacteria;p__Firmicutes;c__Clostridia;o__multiorder;f__multifamily;g__multigenus;s__multispecies_sppn9_2_nov_92.263%00000061000047012163800580000000000000000000000000000
 
 
Download OTU Tables at Different Taxonomy Levels
PhylumCount*: Relative**: CLR***:
ClassCount*: Relative**: CLR***:
OrderCount*: Relative**: CLR***:
FamilyCount*: Relative**: CLR***:
GenusCount*: Relative**: CLR***:
SpeciesCount*: Relative**: CLR***:
* Read count
** Relative abundance (count/total sample count)
*** Centered log ratio transformed abundance
;
 
The species listed in the table has full taxonomy and a dynamically assigned species ID specific to this report. When some reads match with the reference sequences of more than one species equally (i.e., same percent identiy and alignmnet coverage), they can't be assigned to a particular species. Instead, they are assigned to multiple species with the species notaton "s__multispecies_spp2_2". In this notation, spp2 is the dynamic ID assigned to these reads that hit multiple sequences and the "_2" at the end of the notation means there are two species in the spp2.

You can look up which species are included in the multi-species assignment, in this table below:
 
 
 
 
Another type of notation is "s__multispecies_sppn2_2", in which the "n" in the sppn2 means it's a potential novel species because all the reads in this species have < 98% idenity to any of the reference sequences. They were grouped together based on de novo OTU clustering at 98% identity cutoff. And then a representative sequence was chosed to BLASTN search against the reference database to find the closest match (but will still be < 98%). This representative sequence also matched equally to more than one species, hence the "spp" was given in the label.
 
 

Taxonomy Bar Plots for All Samples

 
 

Taxonomy Bar Plots for Individual Comparison Groups

 
 
Comparison No.Comparison NameFamiliesGeneraSpecies
Comparison 1Brain.ligNoSPM vs Fecal.ligNoSPM vs ligature.NoSPMPDFSVGPDFSVGPDFSVG
Comparison 2Brain.ligSPM vs Fecal.ligSPM vs ligature.SPMPDFSVGPDFSVGPDFSVG
Comparison 3Brain.ligSPM vs Brain.ligNoSPM vs Brain.BLPDFSVGPDFSVGPDFSVG
Comparison 4Fecal.ligSPM vs Fecal.ligNoSPM vs Fecal.BLPDFSVGPDFSVGPDFSVG
Comparison 5Fecal.ligSPM vs Fecal.ligNoSPMPDFSVGPDFSVGPDFSVG
Comparison 6Brain.ligSPM vs Brain.ligNoSPMPDFSVGPDFSVGPDFSVG
 
 

VIII. Analysis - Alpha Diversity

 

In ecology, alpha diversity (α-diversity) is the mean species diversity in sites or habitats at a local scale. The term was introduced by R. H. Whittaker[1][2] together with the terms beta diversity (β-diversity) and gamma diversity (γ-diversity). Whittaker's idea was that the total species diversity in a landscape (gamma diversity) is determined by two different things, the mean species diversity in sites or habitats at a more local scale (alpha diversity) and the differentiation among those habitats (beta diversity).


References:
Whittaker, R. H. (1960) Vegetation of the Siskiyou Mountains, Oregon and California. Ecological Monographs, 30, 279–338. doi:10.2307/1943563
Whittaker, R. H. (1972). Evolution and Measurement of Species Diversity. Taxon, 21, 213-251. doi:10.2307/1218190

 

Alpha Diversity Analysis by Rarefaction

Diversity measures are affected by the sampling depth. Rarefaction is a technique to assess species richness from the results of sampling. Rarefaction allows the calculation of species richness for a given number of individual samples, based on the construction of so-called rarefaction curves. This curve is a plot of the number of species as a function of the number of samples. Rarefaction curves generally grow rapidly at first, as the most common species are found, but the curves plateau as only the rarest species remain to be sampled.


References:
Willis AD. Rarefaction, Alpha Diversity, and Statistics. Front Microbiol. 2019 Oct 23;10:2407. doi: 10.3389/fmicb.2019.02407. PMID: 31708888; PMCID: PMC6819366.

 
 
 

Boxplot of Alpha-diversity Indices

The two main factors taken into account when measuring diversity are richness and evenness. Richness is a measure of the number of different kinds of organisms present in a particular area. Evenness compares the similarity of the population size of each of the species present. There are many different ways to measure the richness and evenness. These measurements are called "estimators" or "indices". Below is a diversity of 3 commonly used indices showing the values for all the samples (dots) and in groups (boxes).

 
Alpha Diversity Box Plots for All Groups
 
 
 
 
 
 
 
Alpha Diversity Box Plots for Individual Comparisons
 
Comparison 1Brain.ligNoSPM vs Fecal.ligNoSPM vs ligature.NoSPMView in PDFView in SVG
Comparison 2Brain.ligSPM vs Fecal.ligSPM vs ligature.SPMView in PDFView in SVG
Comparison 3Brain.ligSPM vs Brain.ligNoSPM vs Brain.BLView in PDFView in SVG
Comparison 4Fecal.ligSPM vs Fecal.ligNoSPM vs Fecal.BLView in PDFView in SVG
Comparison 5Fecal.ligSPM vs Fecal.ligNoSPMView in PDFView in SVG
Comparison 6Brain.ligSPM vs Brain.ligNoSPMView in PDFView in SVG
 
 
 

Group Significance of Alpha-diversity Indices

To test whether the alpha diversity among different comparison groups are different statisticall, we use the Kruskal Wallis H test provided the "alpha-group-significance" fucntion in the QIIME 2 diversity package. Kruskal Wallis H test is the non parametric alternative to the One Way ANOVA. Non parametric means that the test doesn’t assume your data comes from a particular distribution. The H test is used when the assumptions for ANOVA aren’t met (like the assumption of normality). It is sometimes called the one-way ANOVA on ranks, as the ranks of the data values are used in the test rather than the actual data points. The test determines whether the medians of two or more groups are different.

Below are the Kruskal Wallis H test results for each comparison based on three different alpha diversity measures: 1) Observed species (features), 2) Shannon index, and 3) Simpson index.

 
 
Comparison 1.Brain.ligNoSPM vs Fecal.ligNoSPM vs ligature.NoSPMObserved FeaturesShannon IndexSimpson Index
Comparison 2.Brain.ligSPM vs Fecal.ligSPM vs ligature.SPMObserved FeaturesShannon IndexSimpson Index
Comparison 3.Brain.ligSPM vs Brain.ligNoSPM vs Brain.BLObserved FeaturesShannon IndexSimpson Index
Comparison 4.Fecal.ligSPM vs Fecal.ligNoSPM vs Fecal.BLObserved FeaturesShannon IndexSimpson Index
Comparison 5.Fecal.ligSPM vs Fecal.ligNoSPMObserved FeaturesShannon IndexSimpson Index
Comparison 6.Brain.ligSPM vs Brain.ligNoSPMObserved FeaturesShannon IndexSimpson Index
 
 

IX. Analysis - Beta Diversity

 

NMDS and PCoA Plots

Beta diversity compares the similarity (or dissimilarity) of microbial profiles between different groups of samples. There are many different similarity/dissimilarity metrics. In general, they can be quantitative (using sequence abundance, e.g., Bray-Curtis or weighted UniFrac) or binary (considering only presence-absence of sequences, e.g., binary Jaccard or unweighted UniFrac). They can be even based on phylogeny (e.g., UniFrac metrics) or not (non-UniFrac metrics, such as Bray-Curtis, etc.).

For microbiome studies, species profiles of samples can be compared with the Bray-Curtis dissimilarity, which is based on the count data type. The pair-wise Bray-Curtis dissimilarity matrix of all samples can then be subject to either multi-dimensional scaling (MDS, also known as PCoA) or non-metric MDS (NMDS).

MDS/PCoA is a scaling or ordination method that starts with a matrix of similarities or dissimilarities between a set of samples and aims to produce a low-dimensional graphical plot of the data in such a way that distances between points in the plot are close to original dissimilarities.

NMDS is similar to MDS, however it does not use the dissimilarities data, instead it converts them into the ranks and use these ranks in the calculation.

In our beta diversity analysis, Bray-Curtis dissimilarity matrix was first calculated and then plotted by the PCoA and NMDS separately. Below are beta diveristy results for all groups together:

 
 
NMDS and PCoA Plots for All Groups
 
 
 
 
 

The above PCoA and NMDS plots are based on count data. The count data can also be transformed into centered log ratio (CLR) for each species. The CLR data is no longer count data and cannot be used in Bray-Curtis dissimilarity calculation. Instead CLR can be compared with Euclidean distances. When CLR data are compared by Euclidean distance, the distance is also called Aitchison distance.

Below are the NMDS and PCoA plots of the Aitchison distances of the samples:

 
 
 
 
 
 
 
NMDS and PCoA Plots for Individual Comparisons
 
 
Comparison No.Comparison NameNMDAPCoA
Bray-CurtisCLR EuclideanBray-CurtisCLR Euclidean
Comparison 1Brain.ligNoSPM vs Fecal.ligNoSPM vs ligature.NoSPMPDFSVGPDFSVGPDFSVGPDFSVG
Comparison 2Brain.ligSPM vs Fecal.ligSPM vs ligature.SPMPDFSVGPDFSVGPDFSVGPDFSVG
Comparison 3Brain.ligSPM vs Brain.ligNoSPM vs Brain.BLPDFSVGPDFSVGPDFSVGPDFSVG
Comparison 4Fecal.ligSPM vs Fecal.ligNoSPM vs Fecal.BLPDFSVGPDFSVGPDFSVGPDFSVG
Comparison 5Fecal.ligSPM vs Fecal.ligNoSPMPDFSVGPDFSVGPDFSVGPDFSVG
Comparison 6Brain.ligSPM vs Brain.ligNoSPMPDFSVGPDFSVGPDFSVGPDFSVG
 
 
 
 
 

Interactive 3D PCoA Plots - Bray-Curtis Dissimilarity

 
 
 

Interactive 3D PCoA Plots - Euclidean Distance

 
 
 

Interactive 3D PCoA Plots - Correlation Coefficients

 
 
 

Group Significance of Beta-diversity Indices

To test whether the between-group dissimilarities are significantly greater than the within-group dissimilarities, the "beta-group-significance" function provided in the QIIME 2 "diversity" package was used with PERMANOVA (permutational multivariate analysis of variance) chosen s the group significan testing method.

Three beta diversity matrics were used: 1) Bray–Curtis dissimilarity 2) Correlation coefficient matrix , and 3) Aitchison distance (Euclidean distance between clr-transformed compositions).

 
 
Comparison 1.Brain.ligNoSPM vs Fecal.ligNoSPM vs ligature.NoSPMBray–CurtisCorrelationAitchison
Comparison 2.Brain.ligSPM vs Fecal.ligSPM vs ligature.SPMBray–CurtisCorrelationAitchison
Comparison 3.Brain.ligSPM vs Brain.ligNoSPM vs Brain.BLBray–CurtisCorrelationAitchison
Comparison 4.Fecal.ligSPM vs Fecal.ligNoSPM vs Fecal.BLBray–CurtisCorrelationAitchison
Comparison 5.Fecal.ligSPM vs Fecal.ligNoSPMBray–CurtisCorrelationAitchison
Comparison 6.Brain.ligSPM vs Brain.ligNoSPMBray–CurtisCorrelationAitchison
 
 
 

X. Analysis - Differential Abundance

16S rRNA next generation sequencing (NGS) generates a fixed number of reads that reflect the proportion of different species in a sample, i.e., the relative abundance of species, instead of the absolute abundance. In Mathematics, measurements involving probabilities, proportions, percentages, and ppm can all be thought of as compositional data. This makes the microbiome read count data “compositional” (Gloor et al, 2017). In general, compositional data represent parts of a whole which only carry relative information (http://www.compositionaldata.com/).

The problem of microbiome data being compositional arises when comparing two groups of samples for identifying “differentially abundant” species. A species with the same absolute abundance between two conditions, its relative abundances in the two conditions (e.g., percent abundance) can become different if the relative abundance of other species change greatly. This problem can lead to incorrect conclusion in terms of differential abundance for microbial species in the samples.

When studying differential abundance (DA), the current better approach is to transform the read count data into log ratio data. The ratios are calculated between read counts of all species in a sample to a “reference” count (e.g., mean read count of the sample). The log ratio data allow the detection of DA species without being affected by percentage bias mentioned above

In this report, a compositional DA analysis tool “ANCOM” (analysis of composition of microbiomes) was used. ANCOM transforms the count data into log-ratios and thus is more suitable for comparing the composition of microbiomes in two or more populations. "ANCOM" generates a table of features with W-statistics and whether the null hypothesis is rejected. The “W” is the W-statistic, or number of features that a single feature is tested to be significantly different against. Hence the higher the "W" the more statistical sifgnificane that a feature/species is differentially abundant.


References:

Gloor GB, Macklaim JM, Pawlowsky-Glahn V, Egozcue JJ. Microbiome Datasets Are Compositional: And This Is Not Optional. Front Microbiol. 2017 Nov 15;8:2224. doi: 10.3389/fmicb.2017.02224. PMID: 29187837; PMCID: PMC5695134.

Mandal S, Van Treuren W, White RA, Eggesbø M, Knight R, Peddada SD. Analysis of composition of microbiomes: a novel method for studying microbial composition. Microb Ecol Health Dis. 2015 May 29;26:27663. doi: 10.3402/mehd.v26.27663. PMID: 26028277; PMCID: PMC4450248.

Lin H, Peddada SD. Analysis of compositions of microbiomes with bias correction. Nat Commun. 2020 Jul 14;11(1):3514. doi: 10.1038/s41467-020-17041-7. PMID: 32665548; PMCID: PMC7360769.

 
 

ANCOM Differential Abundance Analysis

 
ANCOM Results for Individual Comparisons
Comparison No.Comparison Name
Comparison 1.Brain.ligNoSPM vs Fecal.ligNoSPM vs ligature.NoSPM
Comparison 2.Brain.ligSPM vs Fecal.ligSPM vs ligature.SPM
Comparison 3.Brain.ligSPM vs Brain.ligNoSPM vs Brain.BL
Comparison 4.Fecal.ligSPM vs Fecal.ligNoSPM vs Fecal.BL
Comparison 5.Fecal.ligSPM vs Fecal.ligNoSPM
Comparison 6.Brain.ligSPM vs Brain.ligNoSPM
 
 

ANCOM-BC Differential Abundance Analysis

 

Starting with version V1.2, we also include the results of ANCOM-BC (Analysis of Compositions of Microbiomes with Bias Correction) (Lin and Peddada 2020). ANCOM-BC is an updated version of "ANCOM" that: (a) provides statistically valid test with appropriate p-values, (b) provides confidence intervals for differential abundance of each taxon, (c) controls the False Discovery Rate (FDR), (d) maintains adequate power, and (e) is computationally simple to implement. The bias correction (BC) addresses a challenging problem of the bias introduced by differences in the sampling fractions across samples. This bias has been a major hurdle in performing DA analysis of microbiome data. ANCOM-BC estimates the unknown sampling fractions and corrects the bias induced by their differences among samples. The absolute abundance data are modeled using a linear regression framework.

References:

Lin H, Peddada SD. Analysis of compositions of microbiomes with bias correction. Nat Commun. 2020 Jul 14;11(1):3514. doi: 10.1038/s41467-020-17041-7. PMID: 32665548; PMCID: PMC7360769.

 
 
ANCOM-BC Results for Individual Comparisons
 
Comparison No.Comparison Name
Comparison 1.Brain.ligNoSPM vs Fecal.ligNoSPM vs ligature.NoSPM
Comparison 2.Brain.ligSPM vs Fecal.ligSPM vs ligature.SPM
Comparison 3.Brain.ligSPM vs Brain.ligNoSPM vs Brain.BL
Comparison 4.Fecal.ligSPM vs Fecal.ligNoSPM vs Fecal.BL
Comparison 5.Fecal.ligSPM vs Fecal.ligNoSPM
Comparison 6.Brain.ligSPM vs Brain.ligNoSPM
 
 
 

LEfSe - Linear Discriminant Analysis Effect Size

LEfSe (Linear Discriminant Analysis Effect Size) is an alternative method to find "organisms, genes, or pathways that consistently explain the differences between two or more microbial communities" (Segata et al., 2011). Specifically, LEfSe uses rank-based Kruskal-Wallis (KW) sum-rank test to detect features with significant differential (relative) abundance with respect to the class of interest. Since it is rank-based, instead of proportional based, the differential species identified among the comparison groups is less biased (than percent abundance based).

Reference:

Segata N, Izard J, Waldron L, Gevers D, Miropolsky L, Garrett WS, Huttenhower C. Metagenomic biomarker discovery and explanation. Genome Biol. 2011 Jun 24;12(6):R60. doi: 10.1186/gb-2011-12-6-r60. PMID: 21702898; PMCID: PMC3218848.

 
Brain.ligNoSPM vs Fecal.ligNoSPM vs ligature.NoSPM
 
 
 
 
 
 
 
LEfSe Results for All Comparisons
 
Comparison No.Comparison Name
Comparison 1.Brain.ligNoSPM vs Fecal.ligNoSPM vs ligature.NoSPM
Comparison 2.Brain.ligSPM vs Fecal.ligSPM vs ligature.SPM
Comparison 3.Brain.ligSPM vs Brain.ligNoSPM vs Brain.BL
Comparison 4.Fecal.ligSPM vs Fecal.ligNoSPM vs Fecal.BL
Comparison 5.Fecal.ligSPM vs Fecal.ligNoSPM
Comparison 6.Brain.ligSPM vs Brain.ligNoSPM
 
 

XI. Analysis - Heatmap Profile

 

Species vs Sample Abundance Heatmap for All Samples

 
 
 

Heatmaps for Individual Comparisons

 
A) Two-way clustering - clustered on both columns (Samples) and rows (organism)
Comparison No.Comparison NameFamily LevelGenus LevelSpecies Level
Comparison 1Brain.ligNoSPM vs Fecal.ligNoSPM vs ligature.NoSPMPDFSVGPDFSVGPDFSVG
Comparison 2Brain.ligSPM vs Fecal.ligSPM vs ligature.SPMPDFSVGPDFSVGPDFSVG
Comparison 3Brain.ligSPM vs Brain.ligNoSPM vs Brain.BLPDFSVGPDFSVGPDFSVG
Comparison 4Fecal.ligSPM vs Fecal.ligNoSPM vs Fecal.BLPDFSVGPDFSVGPDFSVG
Comparison 5Fecal.ligSPM vs Fecal.ligNoSPMPDFSVGPDFSVGPDFSVG
Comparison 6Brain.ligSPM vs Brain.ligNoSPMPDFSVGPDFSVGPDFSVG
 
 
B) One-way clustering - clustered on rows (organism) only
Comparison No.Comparison NameFamily LevelGenus LevelSpecies Level
Comparison 1Brain.ligNoSPM vs Fecal.ligNoSPM vs ligature.NoSPMPDFSVGPDFSVGPDFSVG
Comparison 2Brain.ligSPM vs Fecal.ligSPM vs ligature.SPMPDFSVGPDFSVGPDFSVG
Comparison 3Brain.ligSPM vs Brain.ligNoSPM vs Brain.BLPDFSVGPDFSVGPDFSVG
Comparison 4Fecal.ligSPM vs Fecal.ligNoSPM vs Fecal.BLPDFSVGPDFSVGPDFSVG
Comparison 5Fecal.ligSPM vs Fecal.ligNoSPMPDFSVGPDFSVGPDFSVG
Comparison 6Brain.ligSPM vs Brain.ligNoSPMPDFSVGPDFSVGPDFSVG
 
 
C) No clustering
Comparison No.Comparison NameFamily LevelGenus LevelSpecies Level
Comparison 1Brain.ligNoSPM vs Fecal.ligNoSPM vs ligature.NoSPMPDFSVGPDFSVGPDFSVG
Comparison 2Brain.ligSPM vs Fecal.ligSPM vs ligature.SPMPDFSVGPDFSVGPDFSVG
Comparison 3Brain.ligSPM vs Brain.ligNoSPM vs Brain.BLPDFSVGPDFSVGPDFSVG
Comparison 4Fecal.ligSPM vs Fecal.ligNoSPM vs Fecal.BLPDFSVGPDFSVGPDFSVG
Comparison 5Fecal.ligSPM vs Fecal.ligNoSPMPDFSVGPDFSVGPDFSVG
Comparison 6Brain.ligSPM vs Brain.ligNoSPMPDFSVGPDFSVGPDFSVG
 
 

XII. Analysis - Network Association

To analyze the co-occurrence or co-exclusion between microbial species among different samples, network correlation analysis tools are usually used for this purpose. However, microbiome count data are compositional. If count data are normalized to the total number of counts in the sample, the data become not independent and traditional statistical metrics (e.g., correlation) for the detection of specie-species relationships can lead to spurious results. In addition, sequencing-based studies typically measure hundreds of OTUs (species) on few samples; thus, inference of OTU-OTU association networks is severely under-powered. Here we use SPIEC-EASI (SParse InversE Covariance Estimation for Ecological Association Inference), a statistical method for the inference of microbial ecological networks from amplicon sequencing datasets that addresses both of these issues (Kurtz et al., 2015). SPIEC-EASI combines data transformations developed for compositional data analysis with a graphical model inference framework that assumes the underlying ecological association network is sparse. SPIEC-EASI provides two algorithms for network inferencing – 1) Meinshausen-Bühlmann's neighborhood selection (MB method) and inverse covariance selection (GLASSO method, i.e., graphical least absolute shrinkage and selection operator). This is fundamentally distinct from SparCC, which essentially estimate pairwise correlations. In addition to these two methods, we provide the results of a third method - SparCC (Sparse Correlations for Compositional Data)(Friedman & Alm 2012), which is also a method for inferring correlations from compositional data. SparCC estimates the linear Pearson correlations between the log-transformed components.


References:

Kurtz ZD, Müller CL, Miraldi ER, Littman DR, Blaser MJ, Bonneau RA. Sparse and compositionally robust inference of microbial ecological networks. PLoS Comput Biol. 2015 May 7;11(5):e1004226. doi: 10.1371/journal.pcbi.1004226. PMID: 25950956; PMCID: PMC4423992.

Friedman J, Alm EJ. Inferring correlation networks from genomic survey data. PLoS Comput Biol. 2012;8(9):e1002687. doi: 10.1371/journal.pcbi.1002687. Epub 2012 Sep 20. PMID: 23028285; PMCID: PMC3447976.

 

SPIEC-EASI Network Inference by Neighborhood Selection (MB Method)

 

 

 

Association Network Inference by SparCC

 

 

 
 

Copyright FOMC 2022