FOMC Service Report

16S rRNA Gene V1V3 Amplicon Sequencing

Version V1.44

Version History

The Forsyth Institute, Cambridge, MA, USA
April 06, 2025

Project ID: FOMC8808_rerun_2a


I. Project Summary

Project FOMC8808_rerun_2a services include NGS sequencing of the V1V3 region of the 16S rRNA gene amplicons from the samples. First and foremost, please download this report, as well as the sequence raw data from the download links provided below. These links will expire after 60 days. We cannot guarantee the availability of your data after 60 days.

Full Bioinformatics analysis service was requested. We provide many analyses, starting from the raw sequence quality and noise filtering, pair reads merging, as well as chimera filtering for the sequences, using the DADA2 denosing algorithm and pipeline.

We also provide many downstream analyses such as taxonomy assignment, alpha and beta diversity analyses, and differential abundance analysis.

For taxonomy assignment, most informative would be the taxonomy barplots. We provide an interactive barplots to show the relative abundance of microbes at different taxonomy levels (from Phylum to species) that you can choose.

If you specify which groups of samples you want to compare for differential abundance, we provide both ANCOM and LEfSe differential abundance analysis.

 

II. Workflow Checklist

1.Sample Received
2.Sample Quality Evaluated
3.Sample Prepared for Sequencing
4.Next-Gen Sequencing
5.Sequence Quality Check
6.Absolute Abundance
7.Report and Raw Sequence Data Available for Download
8.Bioinformatics Analysis - Reads Processing (DADA2 Quality Trimming, Denoising, Paired Reads Merging)
9.Bioinformatics Analysis - Reads Taxonomy Assignment
10.Bioinformatics Analysis - Alpha Diversity Analysis
11.Bioinformatics Analysis - Beta Diversity Analysis
12.Bioinformatics Analysis - Differential Abundance Analysis
13.Bioinformatics Analysis - Heatmap Profile
14.Bioinformatics Analysis - Network Association
 

III. NGS Sequencing

The samples were processed and analyzed with the ZymoBIOMICS® Service: Targeted Metagenomic Sequencing (Zymo Research, Irvine, CA).

DNA Extraction: If DNA extraction was performed, the following DNA extraction kit was used according to the manufacturer’s instructions:

ZymoBIOMICS®-96 MagBead DNA Kit (Zymo Research, Irvine, CA)
N/A (DNA Extraction Not Performed)
Elution Volume: 50µL
Additional Notes: NA

Targeted Library Preparation: The DNA samples were prepared for targeted sequencing with the Quick-16S™ NGS Library Prep Kit (Zymo Research, Irvine, CA). These primers were custom designed by Zymo Research to provide the best coverage of the 16S gene while maintaining high sensitivity. The primer sets used in this project are marked below:

Quick-16S™ Primer Set V1-V2 (Zymo Research, Irvine, CA)
Quick-16S™ Primer Set V1-V3 (Zymo Research, Irvine, CA)
Quick-16S™ Primer Set V3-V4 (Zymo Research, Irvine, CA)
Quick-16S™ Primer Set V4 (Zymo Research, Irvine, CA)
Quick-16S™ Primer Set V6-V8 (Zymo Research, Irvine, CA)
Additional Notes: NA

The sequencing library was prepared using an innovative library preparation process in which PCR reactions were performed in real-time PCR machines to control cycles and therefore limit PCR chimera formation. The final PCR products were quantified with qPCR fluorescence readings and pooled together based on equal molarity. The final pooled library was cleaned up with the Select-a-Size DNA Clean & Concentrator™ (Zymo Research, Irvine, CA), then quantified with TapeStation® (Agilent Technologies, Santa Clara, CA) and Qubit® (Thermo Fisher Scientific, Waltham, WA).

Control Samples: The ZymoBIOMICS® Microbial Community Standard (Zymo Research, Irvine, CA) was used as a positive control for each DNA extraction, if performed. The ZymoBIOMICS® Microbial Community DNA Standard (Zymo Research, Irvine, CA) was used as a positive control for each targeted library preparation. Negative controls (i.e. blank extraction control, blank library preparation control) were included to assess the level of bioburden carried by the wet-lab process.

Sequencing: The final library was sequenced on Illumina® NextSeq 2000™ with a p1 (Illumina, Sand Diego, CA) reagent kit (600 cycles). The sequencing was performed with 25% PhiX spike-in.

Absolute Abundance Quantification*: A quantitative real-time PCR was set up with a standard curve. The standard curve was made with plasmid DNA containing one copy of the 16S gene and one copy of the fungal ITS2 region prepared in 10-fold serial dilutions. The primers used were the same as those used in Targeted Library Preparation. The equation generated by the plasmid DNA standard curve was used to calculate the number of gene copies in the reaction for each sample. The PCR input volume (2 µl) was used to calculate the number of gene copies per microliter in each DNA sample.
The number of genome copies per microliter DNA sample was calculated by dividing the gene copy number by an assumed number of gene copies per genome. The value used for 16S copies per genome is 4. The value used for ITS copies per genome is 200. The amount of DNA per microliter DNA sample was calculated using an assumed genome size of 4.64 x 106 bp, the genome size of Escherichia coli, for 16S samples, or an assumed genome size of 1.20 x 107 bp, the genome size of Saccharomyces cerevisiae, for ITS samples. This calculation is shown below:

Calculated Total DNA = Calculated Total Genome Copies × Assumed Genome Size (4.64 × 106 bp) ×
Average Molecular Weight of a DNA bp (660 g/mole/bp) ÷ Avogadro’s Number (6.022 x 1023/mole)


* Absolute Abundance Quantification is only available for 16S and ITS analyses.

The absolute abundance standard curve data can be viewed in Excel here:

The absolute abundance standard curve is shown below:

Absolute Abundance Standard Curve

 

IV. Complete Report Download

The complete report of your project, including all links in this report, can be downloaded by clicking the link provided below. The downloaded file is a compressed ZIP file and once unzipped, open the file “REPORT.html” (may only shown as "REPORT" in your computer) by double clicking it. Your default web browser will open it and you will see the exact content of this report.

Please download and save the file to your computer storage device. The download link will expire after 60 days upon your receiving of this report.

Complete report download link:

To view the report, please follow the following steps:

1.Download the .zip file from the report link above.
2.Extract all the contents of the downloaded .zip file to your desktop.
3.Open the extracted folder and find the "REPORT.html" (may shown as only "REPORT").
4.Open (double-clicking) the REPORT.html file. Your default browser will open the top age of the complete report. Within the report, there are links to view all the analyses performed for the project.

 

V. Raw Sequence Data Download

The raw NGS sequence data is available for download with the link provided below. The data is a compressed ZIP file and can be unzipped to individual sequence files. Since this is a pair-end sequencing, each of your samples is represented by two sequence files, one for READ 1, with the file extension “*_R1.fastq.gz”, another READ 2, with the file extension “*_R1.fastq.gz”. The files are in FASTQ format and are compressed. FASTQ format is a text-based data format for storing both a biological sequence and its corresponding quality scores. Most sequence analysis software will be able to open them. The Sample IDs associated with the R1 and R2 fastq files are listed in the table below:

Sample IDOriginal Sample IDRead 1 File NameRead 2 File Name
F8808.S10original sample ID herezr8808_10V1V3_R1.fastq.gzzr8808_10V1V3_R2.fastq.gz
F8808.S11original sample ID herezr8808_11V1V3_R1.fastq.gzzr8808_11V1V3_R2.fastq.gz
F8808.S12original sample ID herezr8808_12V1V3_R1.fastq.gzzr8808_12V1V3_R2.fastq.gz
F8808.S01original sample ID herezr8808_1V1V3_R1.fastq.gzzr8808_1V1V3_R2.fastq.gz
F8808.S02original sample ID herezr8808_2V1V3_R1.fastq.gzzr8808_2V1V3_R2.fastq.gz
F8808.S03original sample ID herezr8808_3V1V3_R1.fastq.gzzr8808_3V1V3_R2.fastq.gz
F8808.S04original sample ID herezr8808_4V1V3_R1.fastq.gzzr8808_4V1V3_R2.fastq.gz
F8808.S05original sample ID herezr8808_5V1V3_R1.fastq.gzzr8808_5V1V3_R2.fastq.gz
F8808.S06original sample ID herezr8808_6V1V3_R1.fastq.gzzr8808_6V1V3_R2.fastq.gz
F8808.S07original sample ID herezr8808_7V1V3_R1.fastq.gzzr8808_7V1V3_R2.fastq.gz
F8808.S08original sample ID herezr8808_8V1V3_R1.fastq.gzzr8808_8V1V3_R2.fastq.gz
F8808.S09original sample ID herezr8808_9V1V3_R1.fastq.gzzr8808_9V1V3_R2.fastq.gz

Please download and save the file to your computer storage device. The download link will expire after 60 days upon your receiving of this report.

Raw sequence data download link:

 

VI. Analysis - DADA2 Read Processing

What is DADA2?

DADA2 is a software package that models and corrects Illumina-sequenced amplicon errors [1]. DADA2 infers sample sequences exactly, without coarse-graining into OTUs, and resolves differences of as little as one nucleotide. DADA2 identified more real variants and output fewer spurious sequences than other methods.

DADA2’s advantage is that it uses more of the data. The DADA2 error model incorporates quality information, which is ignored by all other methods after filtering. The DADA2 error model incorporates quantitative abundances, whereas most other methods use abundance ranks if they use abundance at all. The DADA2 error model identifies the differences between sequences, eg. A->C, whereas other methods merely count the mismatches. DADA2 can parameterize its error model from the data itself, rather than relying on previous datasets that may or may not reflect the PCR and sequencing protocols used in your study.

DADA2 Software Package is available as an R package at : https://benjjneb.github.io/dada2/index.html

References

  1. Callahan BJ, McMurdie PJ, Rosen MJ, Han AW, Johnson AJ, Holmes SP. DADA2: High-resolution sample inference from Illumina amplicon data. Nat Methods. 2016 Jul;13(7):581-3. doi: 10.1038/nmeth.3869. Epub 2016 May 23. PMID: 27214047; PMCID: PMC4927377.

Analysis Procedures:

DADA2 pipeline includes several tools for read quality control, including quality filtering, trimming, denoising, pair merging and chimera filtering. Below are the major processing steps of DADA2:

Step 1. Read trimming based on sequence quality The quality of NGS Illumina sequences often decreases toward the end of the reads. DADA2 allows to trim off the poor quality read ends in order to improve the error model building and pair mergicing performance.

Step 2. Learn the Error Rates The DADA2 algorithm makes use of a parametric error model (err) and every amplicon dataset has a different set of error rates. The learnErrors method learns this error model from the data, by alternating estimation of the error rates and inference of sample composition until they converge on a jointly consistent solution. As in many machine-learning problems, the algorithm must begin with an initial guess, for which the maximum possible error rates in this data are used (the error rates if only the most abundant sequence is correct and all the rest are errors).

Step 3. Infer amplicon sequence variants (ASVs) based on the error model built in previous step. This step is also called sequence "denoising". The outcome of this step is a list of ASVs that are the equivalent of oligonucleotides.

Step 4. Merge paired reads. If the sequencing products are read pairs, DADA2 will merge the R1 and R2 ASVs into single sequences. Merging is performed by aligning the denoised forward reads with the reverse-complement of the corresponding denoised reverse reads, and then constructing the merged “contig” sequences. By default, merged sequences are only output if the forward and reverse reads overlap by at least 12 bases, and are identical to each other in the overlap region (but these conditions can be changed via function arguments).

Step 5. Remove chimera. The core dada method corrects substitution and indel errors, but chimeras remain. Fortunately, the accuracy of sequence variants after denoising makes identifying chimeric ASVs simpler than when dealing with fuzzy OTUs. Chimeric sequences are identified if they can be exactly reconstructed by combining a left-segment and a right-segment from two more abundant “parent” sequences. The frequency of chimeric sequences varies substantially from dataset to dataset, and depends on on factors including experimental procedures and sample complexity.

Results

1. Read Quality Plots NGS sequence analaysis starts with visualizing the quality of the sequencing. Below are the quality plots of the first sample for the R1 and R2 reads separately. In gray-scale is a heat map of the frequency of each quality score at each base position. The mean quality score at each position is shown by the green line, and the quartiles of the quality score distribution by the orange lines. The forward reads are usually of better quality. It is a common practice to trim the last few nucleotides to avoid less well-controlled errors that can arise there. The trimming affects the downstream steps including error model building, merging and chimera calling. FOMC uses an empirical approach to test many combinations of different trim length in order to achieve best final amplicon sequence variants (ASVs), see the next section “Optimal trim length for ASVs”.

Quality plots for all samples:

2. Optimal trim length for ASVs The final number of merged and chimera-filtered ASVs depends on the quality filtering (hence trimming) in the very beginning of the DADA2 pipeline. In order to achieve highest number of ASVs, an empirical approach was used -

  1. Create a random subset of each sample consisting of 5,000 R1 and 5,000 R2 (to reduce computation time)
  2. Trim 10 bases at a time from the ends of both R1 and R2 up to 50 bases
  3. For each combination of trimmed length (e.g., 300x300, 300x290, 290x290 etc), the trimmed reads are subject to the entire DADA2 pipeline for chimera-filtered merged ASVs
  4. The combination with highest percentage of the input reads becoming final ASVs is selected for the complete set of data

Below is the result of such operation, showing ASV percentages of total reads for all trimming combinations (1st Column = R1 lengths in bases; 1st Row = R2 lengths in bases):

R1/R2281271261251241231
32138.39%37.42%38.73%39.79%32.91%28.37%
31137.33%36.56%38.55%33.33%28.68%22.94%
30138.22%36.84%33.13%29.39%23.47%18.73%
29138.04%31.34%28.50%23.94%19.61%16.23%
28131.79%27.05%23.11%19.27%16.76%1.28%
27128.24%22.58%18.86%16.33%1.27%0.78%

Based on the above result, the trim length combination of R1 = 321 bases and R2 = 251 bases (highlighted red above), was chosen for generating final ASVs for all sequences. This combination generated highest number of merged non-chimeric ASVs and was used for downstream analyses, if requested.

3. Error plots from learning the error rates After DADA2 building the error model for the set of data, it is always worthwhile, as a sanity check if nothing else, to visualize the estimated error rates. The error rates for each possible transition (A→C, A→G, …) are shown below. Points are the observed error rates for each consensus quality score. The black line shows the estimated error rates after convergence of the machine-learning algorithm. The red line shows the error rates expected under the nominal definition of the Q-score. The ideal result would be the estimated error rates (black line) are a good fit to the observed rates (points), and the error rates drop with increased quality as expected.

Forward Read R1 Error Plot


Reverse Read R2 Error Plot

The PDF version of these plots are available here:

 

4. DADA2 Result Summary The table below shows the summary of the DADA2 analysis, tracking paired read counts of each samples for all the steps during DADA2 denoising process - including end-trimming (filtered), denoising (denoisedF, denoisedF), pair merging (merged) and chimera removal (nonchim).

Sample IDF8808.S01F8808.S02F8808.S03F8808.S04F8808.S05F8808.S06F8808.S07F8808.S08F8808.S09F8808.S10F8808.S11F8808.S12Row SumPercentage
input166,401135,964138,315116,611144,521154,692131,647149,551128,838144,112156,331116,9731,683,956100.00%
filtered156,535127,770130,044109,592135,857145,246123,721140,546120,831135,250146,634109,9041,581,93093.94%
denoisedF153,920125,692127,245107,364133,723143,591122,081137,177117,762132,292145,402108,0161,554,26592.30%
denoisedR153,777124,480127,356106,782132,285142,411121,232135,907116,585131,727144,053107,5361,544,13191.70%
merged149,736118,703122,190101,038123,460137,529115,748124,174107,657118,275140,767102,8731,462,15086.83%
nonchim63,93073,20857,62444,51142,38363,60557,62253,20958,66249,17378,54045,013687,48040.83%

This table can be downloaded as an Excel table below:

 

5. DADA2 Amplicon Sequence Variants (ASVs). A total of 8196 unique merged and chimera-free ASV sequences were identified, and their corresponding read counts for each sample are available in the "ASV Read Count Table" with rows for the ASV sequences and columns for sample. This read count table can be used for microbial profile comparison among different samples and the sequences provided in the table can be used to taxonomy assignment.

 

The table can be downloaded from this link:

 
 

Sample Meta Information

Download Sample Meta Information
#SampleIDSampleNameGroup
F8808.S01Subject271.SIPSIP
F8808.S02Subject392.SIPSIP
F8808.S03Subject267.SIPSIP
F8808.S04Subject132.SIPSIP
F8808.S05Subject486.SIPSIP
F8808.S06Subject101.AIPAIP
F8808.S07Subject128.AIPAIP
F8808.S08Subject189.AIPAIP
F8808.S09Subject197.AIPAIP
F8808.S10Subject231.AIPAIP
F8808.S11Subject232.AIPAIP
F8808.S12Subject156.AIPAIP
 
 

ASV Read Counts by Samples

#Sample IDRead Count
F8808.S0542,383
F8808.S0444,511
F8808.S1245,013
F8808.S1049,173
F8808.S0853,209
F8808.S0757,622
F8808.S0357,624
F8808.S0958,662
F8808.S0663,605
F8808.S0163,930
F8808.S0273,208
F8808.S1178,540
 
 
 

VII. Analysis - Read Taxonomy Assignment

Read Taxonomy Assignment - Methods

 

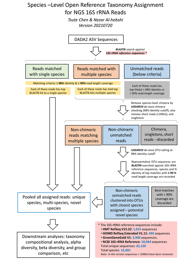
The close-reference taxonomy assignment of the ASV sequences using BLASTN is based on the algorithm published by Al-Hebshi et. al. (2015)[2].

The species-level, open-reference 16S rRNA NGS reads taxonomy assignment pipeline

Version 20210310a
 
 

1. Raw sequences reads in FASTA format were BLASTN-searched against a combined set of 16S rRNA reference sequences - the FOMC 16S rRNA Reference Sequences version 20221029 (https://microbiome.forsyth.org/ftp/refseq/). This set consists of the HOMD (version 15.22 http://www.homd.org/index.php?name=seqDownload&file&type=R ), Mouse Oral Microbiome Database (MOMD version 5.1 https://momd.org/ftp/16S_rRNA_refseq/MOMD_16S_rRNA_RefSeq/V5.1/), and the NCBI 16S rRNA reference sequence set (https://ftp.ncbi.nlm.nih.gov/blast/db/16S_ribosomal_RNA.tar.gz). These sequences were screened and combined to remove short sequences (<1000nt), chimera, duplicated and sub-sequences, as well as sequences with poor taxonomy annotation (e.g., without species information). This process resulted in 1,015 full-length 16S rRNA sequences from HOMD V15.22, 356 from MOMD V5.1, and 22,126 from NCBI, a total of 23,497 sequences. Altogether these sequence represent a total of 17,035 oral and non-oral microbial species.

The NCBI BLASTN version 2.7.1+ (Zhang et al, 2000) [3] was used with the default parameters. Reads with ≥ 98% sequence identity to the matched reference and ≥ 90% alignment length (i.e., ≥ 90% of the read length that was aligned to the reference and was used to calculate the sequence percent identity) were classified based on the taxonomy of the reference sequence with highest sequence identity. If a read matched with reference sequences representing more than one species with equal percent identity and alignment length, it was subject to chimera checking with USEARCH program version v8.1.1861 (Edgar 2010). Non-chimeric reads with multi-species best hits were considered valid and were assigned with a unique species notation (e.g., spp) denoting unresolvable multiple species.

2. Unassigned reads (i.e., reads with < 98% identity or < 90% alignment length) were pooled together and reads < 200 bases were removed. The remaining reads were subject to the de novo operational taxonomy unit (OTU) calling and chimera checking using the USEARCH program version v8.1.1861 (Edgar 2010)[4]. The de novo OTU calling and chimera checking was done using 98% as the sequence identity cutoff, i.e., the species-level OTU. The output of this step produced species-level de novo clustered OTUs with 98% identity. Representative reads from each of the OTUs/species were then BLASTN-searched against the same reference sequence set again to determine the closest species for these potential novel species. These potential novel species were pooled together with the reads that were signed to specie-level in the previous step, for down-stream analyses.

Reference:

  1. Al-Hebshi NN, Nasher AT, Idris AM, Chen T. Robust species taxonomy assignment algorithm for 16S rRNA NGS reads: application to oral carcinoma samples. J Oral Microbiol. 2015 Sep 29;7:28934. doi: 10.3402/jom.v7.28934. PMID: 26426306; PMCID: PMC4590409.
  2. Zhang Z, Schwartz S, Wagner L, Miller W. A greedy algorithm for aligning DNA sequences. J Comput Biol. 2000 Feb-Apr;7(1-2):203-14. doi: 10.1089/10665270050081478. PMID: 10890397.
  3. Edgar RC. Search and clustering orders of magnitude faster than BLAST. Bioinformatics. 2010 Oct 1;26(19):2460-1. doi: 10.1093/bioinformatics/btq461. Epub 2010 Aug 12. PubMed PMID: 20709691.
  4. 3. Designations used in the taxonomy:

    	1) Taxonomy levels are indicated by these prefixes:
    	
    	   k__: domain/kingdom
    	   p__: phylum
    	   c__: class
    	   o__: order
    	   f__: family
    	   g__: genus  
    	   s__: species
    	
    	   Example: 
    	
    	   k__Bacteria;p__Firmicutes;c__Clostridia;o__Clostridiales;f__Lachnospiraceae;g__Blautia;s__faecis
    		
    	2) Unique level identified – known species:
    	   
    	   k__Bacteria;p__Firmicutes;c__Clostridia;o__Clostridiales;f__Lachnospiraceae;g__Roseburia;s__hominis
    	
    	   The above example shows some reads match to a single species (all levels are unique)
    	
    	3) Non-unique level identified – known species:
    
    	   k__Bacteria;p__Firmicutes;c__Clostridia;o__Clostridiales;f__Lachnospiraceae;g__Roseburia;s__multispecies_spp123_3
    	   
    	   The above example “s__multispecies_spp123_3” indicates certain reads equally match to 3 species of the 
    	   genus Roseburia; the “spp123” is a temporally assigned species ID.
    	
    	   k__Bacteria;p__Firmicutes;c__Clostridia;o__Clostridiales;f__Lachnospiraceae;g__multigenus;s__multispecies_spp234_5
    	   
    	   The above example indicates certain reads match equally to 5 different species, which belong to multiple genera.; 
    	   the “spp234” is a temporally assigned species ID.
    	
    	4) Unique level identified – unknown species, potential novel species:
    	   
    	   k__Bacteria;p__Firmicutes;c__Clostridia;o__Clostridiales;f__Lachnospiraceae;g__Roseburia;s__ hominis_nov_97%
    	   
    	   The above example indicates that some reads have no match to any of the reference sequences with 
    	   sequence identity ≥ 98% and percent coverage (alignment length)  ≥ 98% as well. However this groups 
    	   of reads (actually the representative read from a de novo  OTU) has 96% percent identity to 
    	   Roseburia hominis, thus this is a potential novel species, closest to Roseburia hominis. 
    	   (But they are not the same species).
    	
    	5) Multiple level identified – unknown species, potential novel species:
    	   k__Bacteria;p__Firmicutes;c__Clostridia;o__Clostridiales;f__Lachnospiraceae;g__Roseburia;s__ multispecies_sppn123_3_nov_96%
    	
    	   The above example indicates that some reads have no match to any of the reference sequences 
    	   with sequence identity ≥ 98% and percent coverage (alignment length)  ≥ 98% as well. 
    	   However this groups of reads (actually the representative read from a de novo  OTU) 
    	   has 96% percent identity equally to 3 species in Roseburia. Thus this is no single 
    	   closest species, instead this group of reads match equally to multiple species at 96%. 
    	   Since they have passed chimera check so they represent a novel species. “sppn123” is a 
    	   temporary ID for this potential novel species. 
    

 
4. The taxonomy assignment algorithm is illustrated in this flow char below:
 
 
 
 

Read Taxonomy Assignment - Result Summary *

CodeCategoryMPC=0% (>=1 read)MPC=0.01%(>=68 reads)
ATotal reads687,480687,480
BTotal assigned reads685,692685,692
CAssigned reads in species with read count < MPC06,040
DAssigned reads in samples with read count < 50000
ETotal samples1212
FSamples with reads >= 5001212
GSamples with reads < 50000
HTotal assigned reads used for analysis (B-C-D)685,692679,652
IReads assigned to single species668,025664,534
JReads assigned to multiple species7,0926,919
KReads assigned to novel species10,5758,199
LTotal number of species557226
MNumber of single species310198
NNumber of multi-species105
ONumber of novel species23723
PTotal unassigned reads1,7881,788
QChimeric reads190190
RReads without BLASTN hits44
SOthers: short, low quality, singletons, etc.1,5941,594
A=B+P=C+D+H+Q+R+S
E=F+G
B=C+D+H
H=I+J+K
L=M+N+O
P=Q+R+S
* MPC = Minimal percent (of all assigned reads) read count per species, species with read count < MPC were removed.
* Samples with reads < 500 were removed from downstream analyses.
* The assignment result from MPC=0.1% was used in the downstream analyses.
 
 
 

Read Taxonomy Assignment - ASV Species-Level Read Counts Table

This table shows the read counts for each sample (columns) and each species identified based on the ASV sequences. The downstream analyses were based on this table.
SPIDTaxonomyF8808.S01F8808.S02F8808.S03F8808.S04F8808.S05F8808.S06F8808.S07F8808.S08F8808.S09F8808.S10F8808.S11F8808.S12
SP1Bacteria;Firmicutes;Bacilli;Lactobacillales;Lactobacillaceae;Lactobacillus;delbrueckii00000366601551161000
SP10Bacteria;Firmicutes;Negativicutes;Veillonellales;Veillonellaceae;Anaeroglobus;geminatus0007860003613702600
SP100Bacteria;Fusobacteria;Fusobacteriia;Fusobacteriales;Leptotrichiaceae;Pseudoleptotrichia;goodfellowii08800000000051
SP101Bacteria;Spirochaetes;Spirochaetia;Spirochaetales;Treponemataceae;Treponema;vincentii00001980000000
SP102Bacteria;Spirochaetes;Spirochaetia;Spirochaetales;Treponemataceae;Treponema;maltophilum00003960015310000
SP103Bacteria;Actinobacteria;Actinomycetia;Actinomycetales;Actinomycetaceae;Actinomyces;dentalis015912400001281128182700
SP104Bacteria;Actinobacteria;Actinobacteria;Bifidobacteriales;Bifidobacteriaceae;Scardovia;inopinata179000001499500000
SP106Bacteria;Firmicutes;Negativicutes;Selenomonadales;Selenomonadaceae;Selenomonas;sputigena09940102422121849838000
SP107Bacteria;Firmicutes;Negativicutes;Selenomonadales;Selenomonadaceae;Selenomonas;dianae0000000950000
SP108Bacteria;Firmicutes;Clostridia;Clostridiales;Lachnospiraceae_[XIV];Stomatobaculum;sp. HMT09700017000064000
SP109Bacteria;Actinobacteria;Actinomycetia;Actinomycetales;Actinomycetaceae;Actinomyces;sp. HMT525089144173000049000
SP11Bacteria;Actinobacteria;Actinomycetia;Actinomycetales;Actinomycetaceae;Actinomyces;sp. HMT1702103600000135172900
SP111Bacteria;Firmicutes;Bacilli;Lactobacillales;Lactobacillaceae;Limosilactobacillus;frumenti000005769000000
SP112Bacteria;Firmicutes;Bacilli;Lactobacillales;Lactobacillaceae;Ligilactobacillus;salivarius79700017400980000
SP113Bacteria;Spirochaetes;Spirochaetia;Spirochaetales;Treponemataceae;Treponema;sp. HMT2310100000012729000
SP114Bacteria;Firmicutes;Negativicutes;Selenomonadales;Selenomonadaceae;Selenomonas;noxia014000800162106038900
SP115Bacteria;Firmicutes;Negativicutes;Selenomonadales;Selenomonadaceae;Selenomonas;sp. HMT1260000740000000
SP116Bacteria;Bacteroidetes;Bacteroidia;Bacteroidales;Prevotellaceae;Prevotella;oulorum07944592300111357600
SP118Bacteria;Saccharibacteria_(TM7);Saccharibacteria_(TM7)_[C-1];Saccharibacteria_(TM7)_[O-1];Saccharibacteria_(TM7)_[F-1];Saccharibacteria_(TM7)_[G-3];bacterium HMT351000840003791000
SP119Bacteria;Fusobacteria;Fusobacteriia;Fusobacteriales;Leptotrichiaceae;Leptotrichia;sp. HMT212090000125202600
SP12Bacteria;Actinobacteria;Actinobacteria;Propionibacteriales;Propionibacteriaceae;Arachnia;propionica04414000008145848500
SP120Bacteria;Saccharibacteria_(TM7);Saccharibacteria_(TM7)_[C-1];Saccharibacteria_(TM7)_[O-1];Saccharibacteria_(TM7)_[F-2];Saccharibacteria_(TM7)_[G-5];bacterium HMT3560006990001250000
SP121Bacteria;Firmicutes;Bacilli;Lactobacillales;Streptococcaceae;Streptococcus;mitis0863216617781900177010649
SP123Bacteria;Firmicutes;Negativicutes;Veillonellales;Veillonellaceae;Veillonellaceae_[G-1];bacterium HMT129000000028470000
SP124Bacteria;Firmicutes;Negativicutes;Selenomonadales;Selenomonadaceae;Selenomonas;sp. HMT14903900226003020000
SP125Bacteria;Firmicutes;Clostridia;Eubacteriales;Peptostreptococcaceae;Peptoanaerobacter;[Eubacterium] yurii0920013300001100
SP126Bacteria;Fusobacteria;Fusobacteriia;Fusobacteriales;Leptotrichiaceae;Leptotrichia;sp. HMT22300000003020000
SP127Bacteria;Firmicutes;Negativicutes;Selenomonadales;Selenomonadaceae;Mitsuokella;sp. HMT13101360000174901804700
SP128Bacteria;Actinobacteria;Actinomycetia;Actinomycetales;Actinomycetaceae;Actinomyces;naeslundii00199400735051731748010
SP129Bacteria;Firmicutes;Bacilli;Lactobacillales;Streptococcaceae;Streptococcus;oralis_subsp._dentisani_clade_05800000007404600
SP13Bacteria;Bacteroidetes;Bacteroidia;Bacteroidales;Prevotellaceae;Prevotella;buccae000000080144000
SP130Bacteria;Actinobacteria;Actinomycetia;Actinomycetales;Actinomycetaceae;Actinomyces;massiliensis00000003731132700
SP131Bacteria;Actinobacteria;Coriobacteriia;Coriobacteriales;Atopobiaceae;Olsenella;sp. HMT807063696153000402489288015
SP133Bacteria;Bacteroidetes;Bacteroidia;Bacteroidales;Prevotellaceae;Alloprevotella;tannerae0400320011760000
SP134Bacteria;Spirochaetes;Spirochaetia;Spirochaetales;Treponemataceae;Treponema;lecithinolyticum0011904430000000
SP135Bacteria;Firmicutes;Clostridia;Clostridiales;Peptostreptococcaceae_[XI];Peptostreptococcaceae_[XI][G-9];[Eubacterium]_brachy004609503060000
SP137Bacteria;Bacteroidetes;Flavobacteriia;Flavobacteriales;Flavobacteriaceae;Capnocytophaga;sp. HMT3360400000011500000
SP139Bacteria;Bacteroidetes;Bacteroidia;Bacteroidales;Prevotellaceae;Prevotella;loescheii00003531101428000
SP14Bacteria;Firmicutes;Erysipelotrichi;Erysipelotrichales;Erysipelotrichaceae;Erysipelotrichaceae_[G-1];bacterium HMT90500000006623000
SP140Bacteria;Firmicutes;Negativicutes;Veillonellales;Veillonellaceae;Veillonellaceae_[G-1];bacterium HMT150023140123500036000
SP141Bacteria;Firmicutes;Bacilli;Lactobacillales;Streptococcaceae;Streptococcus;constellatus001677300030000
SP143Bacteria;Firmicutes;Clostridia;Clostridiales;Lachnospiraceae_[XIV];Catonella;morbi0000000750000
SP144Bacteria;Actinobacteria;Actinobacteria;Actinomycetales;Actinomycetaceae;Schaalia;sp. HMT178000000000558011
SP146Bacteria;Spirochaetes;Spirochaetia;Spirochaetales;Treponemataceae;Treponema;sp. HMT268040125500214108000
SP147Bacteria;Bacteroidetes;Bacteroidia;Bacteroidales;Prevotellaceae;Prevotella;nigrescens035146000058189000
SP148Bacteria;Firmicutes;Negativicutes;Veillonellales;Veillonellaceae;Veillonellaceae_[G-1];bacterium HMT1320000281300032000
SP149Bacteria;Bacteroidetes;Bacteroidia;Bacteroidales;Prevotellaceae;Prevotella;maculosa030100045451000
SP15Bacteria;Firmicutes;Clostridia;Clostridiales;Lachnospiraceae_[XIV];Stomatobaculum;longum015022440009110986207
SP151Bacteria;Bacteroidetes;Flavobacteriia;Flavobacteriales;Flavobacteriaceae;Capnocytophaga;ochracea0370210013002200
SP153Bacteria;Fusobacteria;Fusobacteria;Fusobacteriales;Fusobacteriaceae;Fusobacterium;nucleatum_subsp._animalis0000000750000
SP155Bacteria;Proteobacteria;Gammaproteobacteria;Pasteurellales;Pasteurellaceae;Aggregatibacter;sp. HMT45800000002180000
SP156Bacteria;Firmicutes;Clostridia;Eubacteriales;Lachnospiraceae;Blautia;luti00000000014500
SP158Bacteria;Actinobacteria;Actinomycetia;Micrococcales;Micrococcaceae;Rothia;aeria00000010271574000
SP16Bacteria;Bacteroidetes;Bacteroidia;Bacteroidales;Prevotellaceae;Prevotella;sp. HMT3170059000061700042
SP160Bacteria;Fusobacteria;Fusobacteria;Fusobacteriales;Fusobacteriaceae;Fusobacterium;nucleatum_subsp._vincentii00660000190000
SP161Bacteria;Proteobacteria;Betaproteobacteria;Neisseriales;Neisseriaceae;Kingella;oralis000000506903500
SP162Bacteria;Firmicutes;Clostridia;Clostridiales;Peptostreptococcaceae_[XI];Peptostreptococcus;stomatis000000023752000
SP163Bacteria;Bacteroidota;Bacteroidia;Bacteroidales;Bacteroidaceae;Phocaeicola;coprocola00000000020800
SP165Bacteria;Bacteroidetes;Flavobacteriia;Flavobacteriales;Flavobacteriaceae;Capnocytophaga;sputigena0000080800000
SP167Bacteria;Actinobacteria;Coriobacteriia;Coriobacteriales;Atopobiaceae;Lancefieldella;parvula0115106132046133742180775
SP168Bacteria;Firmicutes;Negativicutes;Selenomonadales;Selenomonadaceae;Selenomonas;sp. HMT134000065001920000
SP169Bacteria;Proteobacteria;Betaproteobacteria;Burkholderiales;Burkholderiaceae;Lautropia;mirabilis1900000370941300
SP17Bacteria;Firmicutes;Bacilli;Lactobacillales;Lactobacillaceae;Limosilactobacillus;mucosae00000000158037790
SP170Bacteria;Spirochaetes;Spirochaetia;Spirochaetales;Treponemataceae;Treponema;sp. HMT23700002010000000
SP171Bacteria;Firmicutes;Bacilli;Lactobacillales;Streptococcaceae;Streptococcus;cristatus00070088240000
SP172Bacteria;Firmicutes;Clostridia;Eubacteriales;Lachnospiraceae;Lachnospiraceae_[G-3];bacterium HMT10003000001810000
SP173Bacteria;Firmicutes;Bacilli;Bacillales;Gemellaceae;Gemella;sanguinis0000000207209
SP174Bacteria;Firmicutes;Negativicutes;Selenomonadales;Selenomonadaceae;Centipeda;periodontii00001030000000
SP175Bacteria;Proteobacteria;Betaproteobacteria;Neisseriales;Neisseriaceae;Neisseria;mucosa048000071120000
SP176Bacteria;Proteobacteria;Epsilonproteobacteria;Campylobacterales;Campylobacteraceae;Campylobacter;gracilis011283712800631275400
SP177Bacteria;Actinobacteria;Actinobacteria;Actinomycetales;Actinomycetaceae;Schaalia;meyeri0033520000400029
SP178Bacteria;Firmicutes;Clostridia;Clostridiales;Peptoniphilaceae;Parvimonas;micra0734027362100127000
SP179Bacteria;Firmicutes;Bacilli;Lactobacillales;Lactobacillaceae;Lacticaseibacillus;casei00001300000000
SP18Bacteria;Bacteroidetes;Flavobacteriia;Flavobacteriales;Flavobacteriaceae;Capnocytophaga;sp. HMT338055730361006000000
SP182Bacteria;Firmicutes;Clostridia;Clostridiales;Peptostreptococcaceae_[XI];Peptostreptococcaceae_[XI][G-4];bacterium HMT1030000960000000
SP185Bacteria;Bacteroidetes;Bacteroidia;Bacteroidales;Porphyromonadaceae;Tannerella;forsythia0012025001660000
SP187Bacteria;Bacteroidetes;Bacteroidia;Bacteroidales;Prevotellaceae;Prevotella;sp. HMT2920200480004900058
SP189Bacteria;Bacteroidetes;Bacteroidia;Bacteroidales;Prevotellaceae;Prevotella;melaninogenica0004718014540009
SP19Bacteria;Firmicutes;Bacilli;Lactobacillales;Lactobacillaceae;Limosilactobacillus;fermentum01862285425722180023000
SP190Bacteria;Firmicutes;Bacilli;Lactobacillales;Lactobacillaceae;Liquorilactobacillus;nagelii00001140040000
SP191Bacteria;Fusobacteria;Fusobacteriia;Fusobacteriales;Leptotrichiaceae;Leptotrichia;hongkongensis00400013418700092
SP194Bacteria;Bacteroidetes;Bacteroidia;Bacteroidales;Prevotellaceae;Prevotella;salivae0540000153380000
SP195Bacteria;Actinobacteria;Actinobacteria;Actinomycetales;Actinomycetaceae;Peptidiphaga;gingivicola00000000102000
SP196Bacteria;Firmicutes;Clostridia;Clostridiales;Lachnospiraceae_[XIV];Oribacterium;sp. HMT10200007000148000
SP197Bacteria;Actinobacteria;Coriobacteriia;Coriobacteriales;Atopobiaceae;Tractidigestivibacter;scatoligenes00001140000900
SP198Bacteria;Bacteroidetes;Bacteroidia;Bacteroidales;Prevotellaceae;Prevotella;saccharolytica0000000700000
SP199Bacteria;Firmicutes;Bacilli;Lactobacillales;Streptococcaceae;Streptococcus;sobrinus00000000230000
SP20Bacteria;Firmicutes;Bacilli;Lactobacillales;Streptococcaceae;Streptococcus;sanguinis00000174143251970773
SP200Bacteria;Actinobacteria;Actinomycetia;Actinomycetales;Actinomycetaceae;Actinomyces;johnsonii00010000008607
SP201Bacteria;Proteobacteria;Deltaproteobacteria;Desulfovibrionales;Desulfovibrionaceae;Bilophila;wadsworthia0000000770000
SP202Bacteria;Firmicutes;Bacilli;Lactobacillales;Streptococcaceae;Streptococcus;sp. HMT0560000000810000
SP203Bacteria;Bacteroidetes;Bacteroidia;Bacteroidales;Porphyromonadaceae;Porphyromonas;pasteri000000027007700
SP204Bacteria;Firmicutes;Clostridia;Negativicutes;Veillonellaceae;Veillonella;atypica00010800000000
SP205Bacteria;Firmicutes;Bacilli;Lactobacillales;Streptococcaceae;Streptococcus;chosunense012590000000022
SP209Bacteria;Firmicutes;Clostridia;Eubacteriales;Lachnospiraceae;Lachnospiraceae_[G-7];bacterium HMT08601403618505461000
SP21Bacteria;Actinobacteria;Actinomycetia;Actinomycetales;Actinomycetaceae;Actinomyces;gerencseriae000000121408327126055
SP210Bacteria;Spirochaetes;Spirochaetia;Spirochaetales;Treponemataceae;Treponema;sp. HMT2470000840000000
SP215Bacteria;Firmicutes;Negativicutes;Selenomonadales;Selenomonadaceae;Selenomonas;sp. HMT13603700007530000
SP217Bacteria;Firmicutes;Clostridia;Clostridiales;Lachnospiraceae_[XIV];Stomatobaculum;sp. HMT910000000000014413
SP218Bacteria;Saccharibacteria_(TM7);Saccharibacteria_(TM7)_[C-1];Saccharibacteria_(TM7)_[O-1];Saccharibacteria_(TM7)_[F-1];Saccharibacteria_(TM7)_[G-1];bacterium HMT34900062000311000
SP219Bacteria;Firmicutes;Negativicutes;Veillonellales;Veillonellaceae;Dialister;pneumosintes0026029004752000
SP22Bacteria;Fusobacteria;Fusobacteria;Fusobacteriales;Fusobacteriaceae;Fusobacterium;nucleatum036914514701835497826170376510230
SP221Bacteria;Bacteroidetes;Flavobacteriia;Flavobacteriales;Flavobacteriaceae;Capnocytophaga;gingivalis0160003487010900
SP222Bacteria;Firmicutes;Clostridia;Clostridiales;Lachnospiraceae_[XIV];Johnsonella;ignava0690000000000
SP226Bacteria;Firmicutes;Bacilli;Bacillales;Gemellaceae;Gemella;haemolysans00000000000119
SP228Bacteria;Proteobacteria;Betaproteobacteria;Neisseriales;Neisseriaceae;Neisseria;bacilliformis0000000940000
SP229Bacteria;Bacteroidota;Bacteroidia;Bacteroidales;Bacteroidaceae;Phocaeicola;abscessus0000000087000
SP23Bacteria;Firmicutes;Bacilli;Lactobacillales;Lactobacillaceae;Lactobacillus;vaginalis140280000006386000
SP230Bacteria;Proteobacteria;Betaproteobacteria;Neisseriales;Neisseriaceae;Eikenella;corrodens04017000012002100
SP231Bacteria;Proteobacteria;Epsilonproteobacteria;Campylobacterales;Campylobacteraceae;Campylobacter;concisus02600087601867026
SP233Bacteria;Firmicutes;Clostridia;Clostridiales;Peptostreptococcaceae_[XI];Filifactor;alocis0000124001820000
SP236Bacteria;Actinobacteria;Actinobacteria;Actinomycetales;Actinomycetaceae;Schaalia;georgiae042003003400025
SP237Bacteria;Bacteroidetes;Bacteroidetes_[C-1];Bacteroidetes_[O-1];Bacteroidetes_[F-1];Bacteroidetes_[G-5];bacterium HMT5110000000740000
SP24Bacteria;Bacteroidetes;Bacteroidia;Bacteroidales;Prevotellaceae;Prevotella;oralis00000000222000
SP241Bacteria;Bacteroidetes;Bacteroidia;Bacteroidales;Prevotellaceae;Prevotella;baroniae0000000850000
SP249Bacteria;Synergistetes;Synergistia;Synergistales;Synergistaceae;Fretibacterium;sp. HMT35900001000000000
SP25Bacteria;Actinobacteria;Actinomycetia;Propionibacteriales;Propionibacteriaceae;Propionibacterium;acidifaciens010275044711915180079521020713230150880
SP259Bacteria;Firmicutes;Clostridia;Clostridiales;Lachnospiraceae_[XIV];Lachnoanaerobaculum;orale0002805491900010
SP26Bacteria;Firmicutes;Negativicutes;Veillonellales;Veillonellaceae;Dialister;invisus01889417402622791090010456
SP263Bacteria;Firmicutes;Bacilli;Lactobacillales;Aerococcaceae;Abiotrophia;defectiva00000006300036
SP265Bacteria;Spirochaetes;Spirochaetia;Spirochaetales;Treponemataceae;Treponema;sp. HMT2700000770000000
SP27Bacteria;Firmicutes;Bacilli;Lactobacillales;Streptococcaceae;Streptococcus;parasanguinis_clade_41150151940006338033
SP28Bacteria;Firmicutes;Clostridia;Clostridiales;Lachnospiraceae_[XIV];Oribacterium;sp. HMT078007411417990013764100112
SP289Bacteria;Fusobacteria;Fusobacteriia;Fusobacteriales;Leptotrichiaceae;Leptotrichia;hofstadii0000000880000
SP29Bacteria;Actinobacteria;Actinomycetia;Actinomycetales;Actinomycetaceae;Actinomyces;viscosus70700000056300
SP291Bacteria;Actinobacteria;Actinobacteria;Actinomycetales;Actinomycetaceae;Schaalia;odontolytica025075000000039
SP294Bacteria;Firmicutes;Negativicutes;Veillonellales;Veillonellaceae;Colibacter;massiliensis0008000000000
SP3Bacteria;Firmicutes;Clostridia;Negativicutes;Veillonellaceae;Veillonella;parvula483617811508314440080439
SP30Bacteria;Firmicutes;Bacilli;Lactobacillales;Streptococcaceae;Streptococcus;anginosus0010510101151538420710074
SP301Bacteria;Firmicutes;Clostridia;Eubacteriales;Peptostreptococcaceae;Peptoanaerobacter;stomatis00001900620000
SP31Bacteria;Firmicutes;Clostridia;Clostridiales;Peptostreptococcaceae_[XI];Peptostreptococcaceae_[XI][G-1];[Eubacterium]_infirmum087010600318904020
SP310Bacteria;Firmicutes;Clostridia;Eubacteriales;Oscillospiraceae;Faecalibacterium;prausnitzii00000000012200
SP312Bacteria;Firmicutes;Bacilli;Lactobacillales;Streptococcaceae;Streptococcus;downei00000000109000
SP32Bacteria;Firmicutes;Bacilli;Lactobacillales;Lactobacillaceae;Lactobacillus;gasseri12872147285991477511159061702080390
SP33Bacteria;Bacteroidetes;Bacteroidia;Bacteroidales;Prevotellaceae;Prevotella;oris03552691690121051525606131
SP34Bacteria;Bacteroidetes;Bacteroidia;Bacteroidales;Prevotellaceae;Prevotella;multiformis00000001590000
SP35Bacteria;Firmicutes;Clostridia;Clostridiales;Lachnospiraceae_[XIV];Lachnoanaerobaculum;saburreum051002907105014800
SP37Bacteria;Actinobacteria;Actinomycetia;Actinomycetales;Actinomycetaceae;Actinomyces;oris160680006950364001371
SP38Bacteria;Saccharibacteria_(TM7);Saccharibacteria_(TM7)_[C-1];Saccharibacteria_(TM7)_[O-1];Saccharibacteria_(TM7)_[F-1];Saccharibacteria_(TM7)_[G-1];bacterium HMT347000000068013510180
SP39Bacteria;Actinobacteria;Actinomycetia;Actinomycetales;Actinomycetaceae;Actinomyces;sp. HMT1750018500000000114
SP4Bacteria;Bacteroidetes;Bacteroidia;Bacteroidales;Prevotellaceae;Prevotella;multisaccharivorax000000000099380
SP40Bacteria;Firmicutes;Negativicutes;Selenomonadales;Selenomonadaceae;Selenomonas;infelix00003100560000
SP41Bacteria;Saccharibacteria_(TM7);Saccharibacteria_(TM7)_[C-1];Saccharibacteria_(TM7)_[O-1];Saccharibacteria_(TM7)_[F-1];Saccharibacteria_(TM7)_[G-1];bacterium HMT346052274300059625635100
SP42Bacteria;Firmicutes;Bacilli;Lactobacillales;Streptococcaceae;Streptococcus;gordonii8067136013641202670780
SP43Bacteria;Proteobacteria;Gammaproteobacteria;Pasteurellales;Pasteurellaceae;Haemophilus;parainfluenzae01703066028000191
SP44Bacteria;Firmicutes;Bacilli;Lactobacillales;Streptococcaceae;Streptococcus;intermedius001120014060000
SP45Bacteria;Actinobacteria;Actinomycetia;Micrococcales;Micrococcaceae;Rothia;dentocariosa590552421003588418814311320
SP46Bacteria;Actinobacteria;Coriobacteriia;Coriobacteriales;Atopobiaceae;Lancefieldella;rimae03377715206159852378097223
SP47Bacteria;Bacteroidetes;Flavobacteriia;Flavobacteriales;Flavobacteriaceae;Capnocytophaga;sp. HMT86402232217820000000
SP48Bacteria;Actinobacteria;Actinomycetia;Corynebacteriales;Corynebacteriaceae;Corynebacterium;matruchotii0430000639284282600600
SP49Bacteria;Firmicutes;Clostridia;Clostridiales;Peptostreptococcaceae_[XI];Mogibacterium;vescum0470000065005590
SP5Bacteria;Firmicutes;Negativicutes;Veillonellales;Veillonellaceae;Veillonellaceae_[G-1];bacterium HMT15501150019940032979000
SP50Bacteria;Bacteroidetes;Bacteroidia;Bacteroidales;Prevotellaceae;Prevotella;histicola000000731200000
SP51Bacteria;Actinobacteria;Actinomycetia;Actinomycetales;Actinomycetaceae;Actinomyces;sp. HMT16958012260188224012285234803
SP52Bacteria;Firmicutes;Bacilli;Lactobacillales;Streptococcaceae;Streptococcus;sp. HMT0640572180000004600
SP53Bacteria;Firmicutes;Negativicutes;Veillonellales;Veillonellaceae;Megasphaera;micronuciformis05505700317003900
SP54Bacteria;Firmicutes;Bacilli;Lactobacillales;Streptococcaceae;Streptococcus;oralis_subsp._tigurinus_clade_0700001103200939071
SP55Bacteria;Actinobacteria;Coriobacteriia;Coriobacteriales;Coriobacteriaceae;Slackia;exigua03102022800195283000
SP56Bacteria;Actinobacteria;Actinobacteria;Actinomycetales;Actinomycetaceae;Peptidiphaga;sp. HMT183000000053401000
SP57Bacteria;Firmicutes;Clostridia;Eubacteriales;Lachnospiraceae;Lachnospiraceae_[G-7];bacterium HMT16300000000007580
SP58Bacteria;Firmicutes;Bacilli;Lactobacillales;Streptococcaceae;Streptococcus;oralis20003025112410601730
SP59Bacteria;Actinobacteria;Coriobacteriia;Eggerthellales;Eggerthellaceae;Cryptobacterium;curtum01120623100340430435
SP6Bacteria;Firmicutes;Clostridia;Clostridiales;Lachnospiraceae_[XIV];Shuttleworthia;satelles0186000001916860340
SP60Bacteria;Firmicutes;Bacilli;Lactobacillales;Carnobacteriaceae;Granulicatella;adiacens03220000749404280208
SP63Bacteria;Actinobacteria;Coriobacteriia;Coriobacteriales;Atopobiaceae;Olsenella;uli00000005234000
SP64Bacteria;Bacteroidetes;Bacteroidia;Bacteroidales;Porphyromonadaceae;Porphyromonas;endodontalis00009005384000
SP65Bacteria;Firmicutes;Bacilli;Lactobacillales;Lactobacillaceae;Lactobacillus;crispatus4990024200000000
SP68Bacteria;Synergistetes;Synergistia;Synergistales;Synergistaceae;Fretibacterium;sp. HMT36000300254001738000
SP69Bacteria;Bacteroidetes;Bacteroidia;Bacteroidales;Prevotellaceae;Prevotella;denticola0320516925342536143702088620114
SP70Bacteria;Actinobacteria;Actinobacteria;Actinomycetales;Actinomycetaceae;Schaalia;sp. HMT180801240000110018640
SP71Bacteria;Actinobacteria;Actinobacteria;Bifidobacteriales;Bifidobacteriaceae;Parascardovia;denticolens18459225515231160537422731448010178145
SP72Bacteria;Firmicutes;Clostridia;Clostridiales;Peptococcaceae;Peptococcus;sp. HMT1680000108400480000
SP73Bacteria;Actinobacteria;Actinobacteria;Bifidobacteriales;Bifidobacteriaceae;Scardovia;wiggsiae0010356042000452038
SP74Bacteria;Actinobacteria;Actinomycetia;Corynebacteriales;Corynebacteriaceae;Corynebacterium;durum190000000352008
SP75Bacteria;Fusobacteria;Fusobacteriia;Fusobacteriales;Leptotrichiaceae;Leptotrichia;wadei61720330007321000
SP76Bacteria;Firmicutes;Clostridia;Eubacteriales;Eubacteriaceae;Pseudoramibacter;alactolyticus0007700001631830013
SP77Bacteria;Firmicutes;Clostridia;Clostridiales;Lachnospiraceae_[XIV];Oribacterium;sinus0240000098026600
SP78Bacteria;Spirochaetes;Spirochaetia;Spirochaetales;Treponemataceae;Treponema;denticola001601661001270000
SP79Bacteria;Firmicutes;Bacilli;Bacillales;Gemellaceae;Gemella;morbillorum00420011011001200
SP8Bacteria;Firmicutes;Clostridia;Clostridiales;Peptostreptococcaceae_[XI];Mogibacterium;neglectum00341659430340000
SP80Bacteria;Firmicutes;Bacilli;Lactobacillales;Lactobacillaceae;Lacticaseibacillus;rhamnosus1642088019485731710091836410167730100
SP82Bacteria;Synergistetes;Synergistia;Synergistales;Synergistaceae;Fretibacterium;fastidiosum00270115300112115000
SP83Bacteria;Actinobacteria;Actinomycetia;Actinomycetales;Actinomycetaceae;Actinomyces;sp. HMT896013000007010000
SP84Bacteria;Actinobacteria;Actinomycetia;Actinomycetales;Actinomycetaceae;Actinomyces;israelii0014610030000182000
SP85Bacteria;Actinobacteria;Actinobacteria;Bifidobacteriales;Bifidobacteriaceae;Bifidobacterium;dentium07339144301216238900790
SP87Bacteria;Firmicutes;Bacilli;Lactobacillales;Streptococcaceae;Streptococcus;salivarius3300199000960025
SP88Bacteria;Firmicutes;Erysipelotrichia;Erysipelotrichales;Erysipelotrichaceae;Solobacterium;moorei076310002048000
SP89Bacteria;Saccharibacteria_(TM7);Saccharibacteria_(TM7)_[C-1];Saccharibacteria_(TM7)_[O-1];Saccharibacteria_(TM7)_[F-1];Saccharibacteria_(TM7)_[G-1];bacterium HMT3480000000009400
SP9Bacteria;Actinobacteria;Actinomycetia;Actinomycetales;Actinomycetaceae;Actinomyces;sp. HMT89700014800035807900
SP90Bacteria;Actinobacteria;Actinomycetia;Actinomycetales;Actinomycetaceae;Actinomyces;sp. HMT4140000000120117600
SP91Bacteria;Spirochaetes;Spirochaetia;Spirochaetales;Treponemataceae;Treponema;socranskii0412717779001157120000
SP92Bacteria;Bacteroidetes;Bacteroidia;Bacteroidales;Prevotellaceae;Prevotella;sp. HMT3000311691870001161259117470
SP93Bacteria;Firmicutes;Bacilli;Lactobacillales;Streptococcaceae;Streptococcus;mutans1697009010072342591402229065
SP94Bacteria;Firmicutes;Clostridia;Clostridiales;Peptostreptococcaceae_[XI];Peptostreptococcaceae_[XI][G-4];bacterium HMT369002043900340000
SP95Bacteria;Actinobacteria;Actinomycetia;Actinomycetales;Actinomycetaceae;Actinomyces;sp. HMT44803062900771501037115018265
SP96Bacteria;Actinobacteria;Actinomycetia;Actinomycetales;Actinomycetaceae;Actinomyces;sp. HMT171000120053903600264
SP98Bacteria;Actinobacteria;Coriobacteriia;Coriobacteriales;Coriobacteriaceae;Atopobium;sp. HMT4160001758029111004809000
SP99Bacteria;Actinobacteria;Coriobacteriia;Coriobacteriales;Atopobiaceae;Olsenella;profusa01866401500283724514250182437820
SPN103Bacteria;Actinobacteria;Actinomycetia;Actinomycetales;Actinomycetaceae;Actinomyces;israelii_nov_96.501%002400000037800
SPN110Bacteria;Actinobacteria;Actinomycetia;Actinomycetales;Actinomycetaceae;Actinomyces;sp. HMT171 nov_96.737%00929087017240000
SPN116Bacteria;Actinobacteria;Actinomycetia;Actinomycetales;Actinomycetaceae;Actinomyces;naeslundii_nov_97.238%0000160358016000
SPN128Bacteria;Bacteroidetes;Bacteroidia;Bacteroidales;Prevotellaceae;Prevotella;oulorum_nov_90.207%013000000254000
SPN14Bacteria;Firmicutes;Negativicutes;Veillonellales;Veillonellaceae;Veillonellaceae_[G-1];bacterium HMT132 nov_97.076%000013520000000
SPN140Bacteria;Actinobacteria;Actinomycetia;Corynebacteriales;Corynebacteriaceae;Corynebacterium;durum_nov_97.576%000000180228000
SPN15Bacteria;Bacteroidetes;Bacteroidia;Bacteroidales;Prevotellaceae;Prevotella;denticola_nov_97.727%0000000008600
SPN153Bacteria;Actinobacteria;Actinomycetia;Actinomycetales;Actinomycetaceae;Actinomyces;viscosus_nov_96.395%001782000050000
SPN159Bacteria;Fusobacteria;Fusobacteria;Fusobacteriales;Fusobacteriaceae;Fusobacterium;nucleatum_nov_97.217%002617200000000
SPN165Bacteria;Bacteroidetes;Bacteroidia;Bacteroidales;Prevotellaceae;Prevotella;sp. HMT300 nov_97.053%000302000980000
SPN176Bacteria;Bacteroidota;Bacteroidia;Bacteroidales;Prevotellaceae;Paraprevotella;xylaniphila_nov_86.038%00000000116000
SPN188Bacteria;Firmicutes;Negativicutes;Selenomonadales;Selenomonadaceae;Selenomonas;sputigena_nov_90.538%0000000095000
SPN2Bacteria;Firmicutes;Negativicutes;Veillonellales;Veillonellaceae;Veillonellaceae_[G-1];bacterium HMT145 nov_96.477%0000910000000
SPN200Bacteria;Firmicutes;Bacilli;Lactobacillales;Lactobacillaceae;Lactobacillus;gasseri_nov_95.315%0094000000000
SPN212Bacteria;Proteobacteria;Gammaproteobacteria;Cardiobacteriales;Cardiobacteriaceae;Cardiobacterium;hominis_nov_96.545%00000004704500
SPN225Bacteria;Firmicutes;Clostridia;Eubacteriales;Lachnospiraceae;Blautia;luti_nov_97.018%0000000009200
SPN27Bacteria;Actinobacteria;Actinomycetia;Propionibacteriales;Propionibacteriaceae;Acidipropionibacterium;microaerophilum_nov_87.500%0000000008000
SPN38Bacteria;Firmicutes;Bacilli;Lactobacillales;Lactobacillaceae;Lactobacillus;fermentum_nov_95.933%0074000000000
SPN44Bacteria;Actinobacteria;Actinomycetia;Actinomycetales;Actinomycetaceae;Actinomyces;sp. HMT171 nov_97.889%000400190000134
SPN50Bacteria;Firmicutes;Clostridia;Clostridiales;Lachnospiraceae_[XIV];Shuttleworthia;satelles_nov_97.791%030000001800240
SPN68Bacteria;Actinobacteria;Actinomycetia;Actinomycetales;Actinomycetaceae;Actinomyces;israelii_nov_94.689%000000000119600
SPN80Bacteria;Actinobacteria;Actinomycetia;Actinomycetales;Actinomycetaceae;Actinomyces;viscosus_nov_97.533%00000000054300
SPN92Bacteria;Actinobacteria;Actinobacteria;Propionibacteriales;Propionibacteriaceae;Arachnia;propionica_nov_97.980%00000000041000
SPP10Bacteria;Firmicutes;Bacilli;Lactobacillales;Lactobacillaceae;Lactobacillus;paracasei340810875510123310490
SPP2Bacteria;Bacteroidetes;Flavobacteriia;Flavobacteriales;Flavobacteriaceae;Capnocytophaga;multispecies_spp2_2000000026205100
SPP3Bacteria;Fusobacteria;Fusobacteria;Fusobacteriales;Fusobacteriaceae;Fusobacterium;multispecies_spp3_200000002910000
SPP6Bacteria;Firmicutes;Bacilli;Lactobacillales;Lactobacillaceae;multigenus;multispecies_spp6_30000081000000
SPP9Bacteria;Firmicutes;Clostridia;Negativicutes;Veillonellaceae;Veillonella;multispecies_spp9_29895249608153235624326378201457
 
 
Download OTU Tables at Different Taxonomy Levels
PhylumCount*: Relative**: CLR***:
ClassCount*: Relative**: CLR***:
OrderCount*: Relative**: CLR***:
FamilyCount*: Relative**: CLR***:
GenusCount*: Relative**: CLR***:
SpeciesCount*: Relative**: CLR***:
* Read count
** Relative abundance (count/total sample count)
*** Centered log ratio transformed abundance
;
 
The species listed in the table has full taxonomy and a dynamically assigned species ID specific to this report. When some reads match with the reference sequences of more than one species equally (i.e., same percent identiy and alignmnet coverage), they can't be assigned to a particular species. Instead, they are assigned to multiple species with the species notaton "s__multispecies_spp2_2". In this notation, spp2 is the dynamic ID assigned to these reads that hit multiple sequences and the "_2" at the end of the notation means there are two species in the spp2.

You can look up which species are included in the multi-species assignment, in this table below:
 
 
 
 
Another type of notation is "s__multispecies_sppn2_2", in which the "n" in the sppn2 means it's a potential novel species because all the reads in this species have < 98% idenity to any of the reference sequences. They were grouped together based on de novo OTU clustering at 98% identity cutoff. And then a representative sequence was chosed to BLASTN search against the reference database to find the closest match (but will still be < 98%). This representative sequence also matched equally to more than one species, hence the "spp" was given in the label.
 
 

Taxonomy Bar Plots for All Samples

 
 

Taxonomy Bar Plots for Individual Comparison Groups

 
 
Comparison No.Comparison NameFamiliesGeneraSpecies
Comparison 1SIP vs AIPPDFSVGPDFSVGPDFSVG
 
 

VIII. Analysis - Alpha Diversity

 

In ecology, alpha diversity (α-diversity) is the mean species diversity in sites or habitats at a local scale. The term was introduced by R. H. Whittaker[5][6] together with the terms beta diversity (β-diversity) and gamma diversity (γ-diversity). Whittaker's idea was that the total species diversity in a landscape (gamma diversity) is determined by two different things, the mean species diversity in sites or habitats at a more local scale (alpha diversity) and the differentiation among those habitats (beta diversity).

 

References:

  1. Whittaker, R. H. (1960) Vegetation of the Siskiyou Mountains, Oregon and California. Ecological Monographs, 30, 279–338. doi:10.2307/1943563
  2. Whittaker, R. H. (1972). Evolution and Measurement of Species Diversity. Taxon, 21, 213-251. doi:10.2307/1218190

 

Alpha Diversity Analysis by Rarefaction

Diversity measures are affected by the sampling depth. Rarefaction is a technique to assess species richness from the results of sampling. Rarefaction allows the calculation of species richness for a given number of individual samples, based on the construction of so-called rarefaction curves. This curve is a plot of the number of species as a function of the number of samples. Rarefaction curves generally grow rapidly at first, as the most common species are found, but the curves plateau as only the rarest species remain to be sampled [7].


References:

  1. Willis AD. Rarefaction, Alpha Diversity, and Statistics. Front Microbiol. 2019 Oct 23;10:2407. doi: 10.3389/fmicb.2019.02407. PMID: 31708888; PMCID: PMC6819366.

 
 
 

Boxplot of Alpha-diversity Indices

The two main factors taken into account when measuring diversity are richness and evenness. Richness is a measure of the number of different kinds of organisms present in a particular area. Evenness compares the similarity of the population size of each of the species present. There are many different ways to measure the richness and evenness. These measurements are called "estimators" or "indices". Below is a diversity of 3 commonly used indices showing the values for all the samples (dots) and in groups (boxes).

 
Alpha Diversity Box Plots for All Groups
 
 
 
 
 
 
 
Alpha Diversity Box Plots for Individual Comparisons
 
Comparison 1SIP vs AIPView in PDFView in SVG
 
 
 

Group Significance of Alpha-diversity Indices

To test whether the alpha diversity among different comparison groups are different statistically, we use the Kruskal Wallis H test provided the "alpha-group-significance" fucntion in the QIIME 2 "diversity" package. Kruskal Wallis H test is the non-parametric alternative to the One Way ANOVA. Non-parametric means that the test doesn’t assume your data comes from a particular distribution. The H test is used when the assumptions for ANOVA aren’t met (like the assumption of normality). It is sometimes called the one-way ANOVA on ranks, as the ranks of the data values are used in the test rather than the actual data points. The H test determines whether the medians of two or more groups are different.

Below are the Kruskal Wallis H test results for each comparison based on three different alpha diversity measures: 1) Observed species (features), 2) Shannon index, and 3) Simpson index.

 
 
Comparison 1.SIP vs AIPObserved FeaturesShannon IndexSimpson Index
 
 

IX. Analysis - Beta Diversity

 

NMDS and PCoA Plots

Beta diversity compares the similarity (or dissimilarity) of microbial profiles between different groups of samples. There are many different similarity/dissimilarity metrics [8]. In general, they can be quantitative (using sequence abundance, e.g., Bray-Curtis or weighted UniFrac) or binary (considering only presence-absence of sequences, e.g., binary Jaccard or unweighted UniFrac). They can be even based on phylogeny (e.g., UniFrac metrics) or not (non-UniFrac metrics, such as Bray-Curtis, etc.).

For microbiome studies, species profiles of samples can be compared with the Bray-Curtis dissimilarity, which is based on the count data type. The pair-wise Bray-Curtis dissimilarity matrix of all samples can then be subject to either multi-dimensional scaling (MDS, also known as PCoA) or non-metric MDS (NMDS).

MDS/PCoA is a scaling or ordination method that starts with a matrix of similarities or dissimilarities between a set of samples and aims to produce a low-dimensional graphical plot of the data in such a way that distances between points in the plot are close to original dissimilarities.

NMDS is similar to MDS, however it does not use the dissimilarities data, instead it converts them into the ranks and use these ranks in the calculation.

In our beta diversity analysis, Bray-Curtis dissimilarity matrix was first calculated and then plotted by the PCoA and NMDS separately. Below are beta diveristy results for all groups together:

References:

  1. Plantinga, AM, Wu, MC (2021). Beta Diversity and Distance-Based Analysis of Microbiome Data. In: Datta, S., Guha, S. (eds) Statistical Analysis of Microbiome Data. Frontiers in Probability and the Statistical Sciences. Springer, Cham. https://doi.org/10.1007/978-3-030-73351-3_5

 
 
NMDS and PCoA Plots for All Groups
 
 
 
 
 

The above PCoA and NMDS plots are based on count data. The count data can also be transformed into centered log ratio (CLR) for each species. The CLR data is no longer count data and cannot be used in Bray-Curtis dissimilarity calculation. Instead CLR can be compared with Euclidean distances. When CLR data are compared by Euclidean distance, the distance is also called Aitchison distance.

Below are the NMDS and PCoA plots of the Aitchison distances of the samples:

 
 
 
 
 
 
 
NMDS and PCoA Plots for Individual Comparisons
 
 
Comparison No.Comparison NameNMDAPCoA
Bray-CurtisCLR EuclideanBray-CurtisCLR Euclidean
Comparison 1SIP vs AIPPDFSVGPDFSVGPDFSVGPDFSVG
 
 
 
 
 

Interactive 3D PCoA Plots - Bray-Curtis Dissimilarity

 
 
 

Interactive 3D PCoA Plots - Euclidean Distance

 
 
 

Interactive 3D PCoA Plots - Correlation Coefficients

 
 
 

Group Significance of Beta-diversity Indices

To test whether the between-group dissimilarities are significantly greater than the within-group dissimilarities, the "beta-group-significance" function provided in the QIIME 2 "diversity" package was used with PERMANOVA (permutational multivariate analysis of variance) as the group significant testing method.

Three beta diversity matrics were used: 1) Bray–Curtis dissimilarity 2) Correlation coefficient matrix , and 3) Aitchison distance (Euclidean distance between clr-transformed compositions).

 
 
Comparison 1.SIP vs AIPBray–CurtisCorrelationAitchison
 
 
 

X. Analysis - Differential Abundance

16S rRNA next generation sequencing (NGS) generates a fixed number of reads that reflect the proportion of different species in a sample, i.e., the relative abundance of species, instead of the absolute abundance. In Mathematics, measurements involving probabilities, proportions, percentages, and ppm can all be thought of as compositional data. This makes the microbiome read count data “compositional” (Gloor et al, 2017). In general, compositional data represent parts of a whole which only carry relative information [9].

The problem of microbiome data being compositional arises when comparing two groups of samples for identifying “differentially abundant” species. A species with the same absolute abundance between two conditions, its relative abundances in the two conditions (e.g., percent abundance) can become different if the relative abundance of other species change greatly. This problem can lead to incorrect conclusion in terms of differential abundance for microbial species in the samples.

When studying differential abundance (DA), the current better approach is to transform the read count data into log ratio data. The ratios are calculated between read counts of all species in a sample to a “reference” count (e.g., mean read count of the sample). The log ratio data allow the detection of DA species without being affected by percentage bias mentioned above

In this report, a compositional DA analysis tool “ANCOM” (analysis of composition of microbiomes) was used [10]. ANCOM transforms the count data into log-ratios and thus is more suitable for comparing the composition of microbiomes in two or more populations. "ANCOM" generates a table of features with W-statistics and whether the null hypothesis is rejected. The “W” is the W-statistic, or number of features that a single feature is tested to be significantly different against. Hence the higher the "W" the more statistical sifgnificant that a feature/species is differentially abundant.

References:

  1. Gloor GB, Macklaim JM, Pawlowsky-Glahn V, Egozcue JJ. Microbiome Datasets Are Compositional: And This Is Not Optional. Front Microbiol. 2017 Nov 15;8:2224. doi: 10.3389/fmicb.2017.02224. PMID: 29187837; PMCID: PMC5695134.
  2. Mandal S, Van Treuren W, White RA, Eggesbø M, Knight R, Peddada SD. Analysis of composition of microbiomes: a novel method for studying microbial composition. Microb Ecol Health Dis. 2015 May 29;26:27663. doi: 10.3402/mehd.v26.27663. PMID: 26028277; PMCID: PMC4450248.
 
 

ANCOM Differential Abundance Analysis

 
ANCOM Results for Individual Comparisons
Comparison No.Comparison Name
Comparison 1.SIP vs AIP
 
 

ANCOM-BC2 Differential Abundance Analysis

 

Starting with version V1.2, we include the results of ANCOM-BC (Analysis of Compositions of Microbiomes with Bias Correction) (Lin and Peddada 2020) [11]. ANCOM-BC is an updated version of "ANCOM" that:
(a) provides statistically valid test with appropriate p-values,
(b) provides confidence intervals for differential abundance of each taxon,
(c) controls the False Discovery Rate (FDR),
(d) maintains adequate power, and
(e) is computationally simple to implement.

The bias correction (BC) addresses a challenging problem of the bias introduced by differences in the sampling fractions across samples. This bias has been a major hurdle in performing DA analysis of microbiome data. ANCOM-BC estimates the unknown sampling fractions and corrects the bias induced by their differences among samples. The absolute abundance data are modeled using a linear regression framework.

Starting with version V1.43, ANCOM-BC2 is used instead of ANCOM-BC, So that multiple pairwise directional test can be performed (if there are more than two gorups in a comparison). When performing pairwise directional test, the mixed directional false discover rate (mdFDR) is taken into account. The mdFDR is the combination of false discovery rate due to multiple testing, multiple pairwise comparisons, and directional tests within each pairwise comparison. The mdFDR is adopted from (Guo, Sarkar, and Peddada 2010 [12]; Grandhi, Guo, and Peddada 2016 [13]). For more detail explanation and additional features of ANCOM-BC2 please see author's documentation.

References:

  1. Lin H, Peddada SD. Analysis of compositions of microbiomes with bias correction. Nat Commun. 2020 Jul 14;11(1):3514. doi: 10.1038/s41467-020-17041-7. PMID: 32665548; PMCID: PMC7360769.
  2. Guo W, Sarkar SK, Peddada SD. Controlling false discoveries in multidimensional directional decisions, with applications to gene expression data on ordered categories. Biometrics. 2010 Jun;66(2):485-92. doi: 10.1111/j.1541-0420.2009.01292.x. Epub 2009 Jul 23. PMID: 19645703; PMCID: PMC2895927.
  3. Grandhi A, Guo W, Peddada SD. A multiple testing procedure for multi-dimensional pairwise comparisons with application to gene expression studies. BMC Bioinformatics. 2016 Feb 25;17:104. doi: 10.1186/s12859-016-0937-5. PMID: 26917217; PMCID: PMC4768411.
 
 
ANCOM-BC Results for Individual Comparisons
 
Comparison No.Comparison Name
Comparison 1.SIP vs AIP
 
 
 

LEfSe - Linear Discriminant Analysis Effect Size

LEfSe (Linear Discriminant Analysis Effect Size) is an alternative method to find "organisms, genes, or pathways that consistently explain the differences between two or more microbial communities" (Segata et al., 2011) [14]. Specifically, LEfSe uses rank-based Kruskal-Wallis (KW) sum-rank test to detect features with significant differential (relative) abundance with respect to the class of interest. Since it is rank-based, instead of proportional based, the differential species identified among the comparison groups is less biased (than percent abundance based).

Reference:

  1. Segata N, Izard J, Waldron L, Gevers D, Miropolsky L, Garrett WS, Huttenhower C. Metagenomic biomarker discovery and explanation. Genome Biol. 2011 Jun 24;12(6):R60. doi: 10.1186/gb-2011-12-6-r60. PMID: 21702898; PMCID: PMC3218848.
 
SIP vs AIP
 
 
 
 
 
 
 

XI. Analysis - Heatmap Profile

 

Species vs Sample Abundance Heatmap for All Samples

 
 
 

Heatmaps for Individual Comparisons

 
A) Two-way clustering - clustered on both columns (Samples) and rows (organism)
Comparison No.Comparison NameFamily LevelGenus LevelSpecies Level
Comparison 1SIP vs AIPPDFSVGPDFSVGPDFSVG
 
 
B) One-way clustering - clustered on rows (organism) only
Comparison No.Comparison NameFamily LevelGenus LevelSpecies Level
Comparison 1SIP vs AIPPDFSVGPDFSVGPDFSVG
 
 
C) No clustering
Comparison No.Comparison NameFamily LevelGenus LevelSpecies Level
Comparison 1SIP vs AIPPDFSVGPDFSVGPDFSVG
 
 

XII. Analysis - Network Association

To analyze the co-occurrence or co-exclusion between microbial species among different samples, network correlation analysis tools are usually used for this purpose. However, microbiome count data are compositional. If count data are normalized to the total number of counts in the sample, the data become not independent and traditional statistical metrics (e.g., correlation) for the detection of specie-species relationships can lead to spurious results. In addition, sequencing-based studies typically measure hundreds of OTUs (species) on few samples; thus, inference of OTU-OTU association networks is severely under-powered. Here we use SPIEC-EASI (SParse InversE Covariance Estimation for Ecological Association Inference), a statistical method for the inference of microbial ecological networks from amplicon sequencing datasets that addresses both of these issues (Kurtz et al., 2015) [15]. SPIEC-EASI combines data transformations developed for compositional data analysis with a graphical model inference framework that assumes the underlying ecological association network is sparse. SPIEC-EASI provides two algorithms for network inferencing – 1) Meinshausen-Bühlmann's neighborhood selection (MB method) and inverse covariance selection (GLASSO method, i.e., graphical least absolute shrinkage and selection operator). This is fundamentally distinct from SparCC, which essentially estimate pairwise correlations. In addition to these two methods, we provide the results of a third method - SparCC (Sparse Correlations for Compositional Data)(Friedman & Alm 2012)[16], which is also a method for inferring correlations from compositional data. SparCC estimates the linear Pearson correlations between the log-transformed components.

References:

  1. Kurtz ZD, Müller CL, Miraldi ER, Littman DR, Blaser MJ, Bonneau RA. Sparse and compositionally robust inference of microbial ecological networks. PLoS Comput Biol. 2015 May 7;11(5):e1004226. doi: 10.1371/journal.pcbi.1004226. PMID: 25950956; PMCID: PMC4423992.
  2. Friedman J, Alm EJ. Inferring correlation networks from genomic survey data. PLoS Comput Biol. 2012;8(9):e1002687. doi: 10.1371/journal.pcbi.1002687. Epub 2012 Sep 20. PMID: 23028285; PMCID: PMC3447976.
 

SPIEC-EASI Network Inference by Neighborhood Selection (MB Method)

 

 

 

Association Network Inference by SparCC

 

 

 
 

XIII. Disclaimer

The results of this analysis are for research purpose only. They are not intended to diagnose, treat, cure, or prevent any disease. Forsyth and FOMC are not responsible for use of information provided in this report outside the research area.

 

Copyright FOMC 2025