FOMC Service Report

16S rRNA Gene V1V3 Amplicon Sequencing

Version V1.50

Version History

The Forsyth Institute, Cambridge, MA, USA
November 08, 2025

Project ID: FOMC27015


I. Project Summary

Project FOMC27015 services include NGS sequencing of the V1V3 region of the 16S rRNA gene amplicons from the samples. First and foremost, please download this report, as well as the sequence raw data from the download links provided below. These links will expire after 60 days. We cannot guarantee the availability of your data after 60 days.

Full Bioinformatics analysis service was requested. We provide many analyses, starting from the raw sequence quality and noise filtering, pair reads merging, as well as chimera filtering for the sequences, using the DADA2 denosing algorithm and pipeline.

We also provide many downstream analyses such as taxonomy assignment, alpha and beta diversity analyses, and differential abundance analysis.

For taxonomy assignment, most informative would be the taxonomy barplots. We provide an interactive barplots to show the relative abundance of microbes at different taxonomy levels (from Phylum to species) that you can choose.

If you specify which groups of samples you want to compare for differential abundance, we provide both ANCOM and LEfSe differential abundance analysis.

 

II. Workflow Checklist

1.Sample Received
2.Sample Quality Evaluated
3.Sample Prepared for Sequencing
4.Next-Gen Sequencing
5.Sequence Quality Check
6.Absolute Abundance
7.Report and Raw Sequence Data Available for Download
8.Bioinformatics Analysis - Reads Processing (DADA2 Quality Trimming, Denoising, Paired Reads Merging)
9.Bioinformatics Analysis - Reads Taxonomy Assignment
10.Bioinformatics Analysis - Alpha Diversity Analysis
11.Bioinformatics Analysis - Beta Diversity Analysis
12.Bioinformatics Analysis - Differential Abundance Analysis
13.Bioinformatics Analysis - Heatmap Profile
14.Bioinformatics Analysis - Network Association
 

III. NGS Sequencing

The samples were processed and analyzed with the ZymoBIOMICS® Service: Targeted Metagenomic Sequencing (Zymo Research, Irvine, CA).

DNA Extraction: If DNA extraction was performed, the following DNA extraction kit was used according to the manufacturer’s instructions:

ZymoBIOMICS®-96 MagBead DNA Kit (Zymo Research, Irvine, CA)
N/A (DNA Extraction Not Performed)
Elution Volume: 50µL
Additional Notes: NA

Targeted Library Preparation: The DNA samples were prepared for targeted sequencing with the Quick-16S™ NGS Library Prep Kit (Zymo Research, Irvine, CA). These primers were custom designed by Zymo Research to provide the best coverage of the 16S gene while maintaining high sensitivity. The primer sets used in this project are marked below:

Quick-16S™ Primer Set V1-V2 (Zymo Research, Irvine, CA)
Quick-16S™ Primer Set V1-V3 (Zymo Research, Irvine, CA)
Quick-16S™ Primer Set V3-V4 (Zymo Research, Irvine, CA)
Quick-16S™ Primer Set V4 (Zymo Research, Irvine, CA)
Quick-16S™ Primer Set V6-V8 (Zymo Research, Irvine, CA)
Additional Notes: NA

The sequencing library was prepared using an innovative library preparation process in which PCR reactions were performed in real-time PCR machines to control cycles and therefore limit PCR chimera formation. The final PCR products were quantified with qPCR fluorescence readings and pooled together based on equal molarity. The final pooled library was cleaned up with the Select-a-Size DNA Clean & Concentrator™ (Zymo Research, Irvine, CA), then quantified with TapeStation® (Agilent Technologies, Santa Clara, CA) and Qubit® (Thermo Fisher Scientific, Waltham, WA).

Control Samples: The ZymoBIOMICS® Microbial Community Standard (Zymo Research, Irvine, CA) was used as a positive control for each DNA extraction, if performed. The ZymoBIOMICS® Microbial Community DNA Standard (Zymo Research, Irvine, CA) was used as a positive control for each targeted library preparation. Negative controls (i.e. blank extraction control, blank library preparation control) were included to assess the level of bioburden carried by the wet-lab process.

Sequencing: The final library was sequenced on Illumina® NextSeq 2000™ with a p1 (Illumina, Sand Diego, CA) reagent kit (600 cycles). The sequencing was performed with 25% PhiX spike-in.

Absolute Abundance Quantification*: A quantitative real-time PCR was set up with a standard curve. The standard curve was made with plasmid DNA containing one copy of the 16S gene and one copy of the fungal ITS2 region prepared in 10-fold serial dilutions. The primers used were the same as those used in Targeted Library Preparation. The equation generated by the plasmid DNA standard curve was used to calculate the number of gene copies in the reaction for each sample. The PCR input volume (2 µl) was used to calculate the number of gene copies per microliter in each DNA sample.
The number of genome copies per microliter DNA sample was calculated by dividing the gene copy number by an assumed number of gene copies per genome. The value used for 16S copies per genome is 4. The value used for ITS copies per genome is 200. The amount of DNA per microliter DNA sample was calculated using an assumed genome size of 4.64 x 106 bp, the genome size of Escherichia coli, for 16S samples, or an assumed genome size of 1.20 x 107 bp, the genome size of Saccharomyces cerevisiae, for ITS samples. This calculation is shown below:

Calculated Total DNA = Calculated Total Genome Copies × Assumed Genome Size (4.64 × 106 bp) ×
Average Molecular Weight of a DNA bp (660 g/mole/bp) ÷ Avogadro’s Number (6.022 x 1023/mole)


* Absolute Abundance Quantification is only available for 16S and ITS analyses.

The absolute abundance standard curve data can be viewed in Excel here:

The absolute abundance standard curve is shown below:

Absolute Abundance Standard Curve

 

IV. Complete Report Download

The complete report of your project, including all links in this report, can be downloaded by clicking the link provided below. The downloaded file is a compressed ZIP file and once unzipped, open the file “REPORT.html” (may only shown as "REPORT" in your computer) by double clicking it. Your default web browser will open it and you will see the exact content of this report.

Please download and save the file to your computer storage device. The download link will expire after 60 days upon your receiving of this report.

Complete report download link:

To view the report, please follow the following steps:

1.Download the .zip file from the report link above.
2.Extract all the contents of the downloaded .zip file to your desktop.
3.Open the extracted folder and find the "REPORT.html" (may shown as only "REPORT").
4.Open (double-clicking) the REPORT.html file. Your default browser will open the top age of the complete report. Within the report, there are links to view all the analyses performed for the project.

 

V. Raw Sequence Data Download

The raw NGS sequence data is available for download with the link provided below. The data is a compressed ZIP file and can be unzipped to individual sequence files. Since this is a pair-end sequencing, each of your samples is represented by two sequence files, one for READ 1, with the file extension “*_R1.fastq.gz”, another READ 2, with the file extension “*_R1.fastq.gz”. The files are in FASTQ format and are compressed. FASTQ format is a text-based data format for storing both a biological sequence and its corresponding quality scores. Most sequence analysis software will be able to open them. The Sample IDs associated with the R1 and R2 fastq files are listed in the table below:

Sample IDOriginal Sample IDRead 1 File NameRead 2 File Name
F27015.S10original sample ID herezr27015_10V1V3_R1.fastq.gzzr27015_10V1V3_R2.fastq.gz
F27015.S11original sample ID herezr27015_11V1V3_R1.fastq.gzzr27015_11V1V3_R2.fastq.gz
F27015.S12original sample ID herezr27015_12V1V3_R1.fastq.gzzr27015_12V1V3_R2.fastq.gz
F27015.S13original sample ID herezr27015_13V1V3_R1.fastq.gzzr27015_13V1V3_R2.fastq.gz
F27015.S14original sample ID herezr27015_14V1V3_R1.fastq.gzzr27015_14V1V3_R2.fastq.gz
F27015.S15original sample ID herezr27015_15V1V3_R1.fastq.gzzr27015_15V1V3_R2.fastq.gz
F27015.S16original sample ID herezr27015_16V1V3_R1.fastq.gzzr27015_16V1V3_R2.fastq.gz
F27015.S17original sample ID herezr27015_17V1V3_R1.fastq.gzzr27015_17V1V3_R2.fastq.gz
F27015.S18original sample ID herezr27015_18V1V3_R1.fastq.gzzr27015_18V1V3_R2.fastq.gz
F27015.S19original sample ID herezr27015_19V1V3_R1.fastq.gzzr27015_19V1V3_R2.fastq.gz
F27015.S01original sample ID herezr27015_1V1V3_R1.fastq.gzzr27015_1V1V3_R2.fastq.gz
F27015.S20original sample ID herezr27015_20V1V3_R1.fastq.gzzr27015_20V1V3_R2.fastq.gz
F27015.S21original sample ID herezr27015_21V1V3_R1.fastq.gzzr27015_21V1V3_R2.fastq.gz
F27015.S22original sample ID herezr27015_22V1V3_R1.fastq.gzzr27015_22V1V3_R2.fastq.gz
F27015.S02original sample ID herezr27015_2V1V3_R1.fastq.gzzr27015_2V1V3_R2.fastq.gz
F27015.S03original sample ID herezr27015_3V1V3_R1.fastq.gzzr27015_3V1V3_R2.fastq.gz
F27015.S04original sample ID herezr27015_4V1V3_R1.fastq.gzzr27015_4V1V3_R2.fastq.gz
F27015.S05original sample ID herezr27015_5V1V3_R1.fastq.gzzr27015_5V1V3_R2.fastq.gz
F27015.S06original sample ID herezr27015_6V1V3_R1.fastq.gzzr27015_6V1V3_R2.fastq.gz
F27015.S07original sample ID herezr27015_7V1V3_R1.fastq.gzzr27015_7V1V3_R2.fastq.gz
F27015.S08original sample ID herezr27015_8V1V3_R1.fastq.gzzr27015_8V1V3_R2.fastq.gz
F27015.S09original sample ID herezr27015_9V1V3_R1.fastq.gzzr27015_9V1V3_R2.fastq.gz

Please download and save the file to your computer storage device. The download link will expire after 60 days upon your receiving of this report.

Raw sequence data download link:

 

VI. Analysis - DADA2 Read Processing

What is DADA2?

DADA2 is a software package that models and corrects Illumina-sequenced amplicon errors [1]. DADA2 infers sample sequences exactly, without coarse-graining into OTUs, and resolves differences of as little as one nucleotide. DADA2 identified more real variants and output fewer spurious sequences than other methods.

DADA2’s advantage is that it uses more of the data. The DADA2 error model incorporates quality information, which is ignored by all other methods after filtering. The DADA2 error model incorporates quantitative abundances, whereas most other methods use abundance ranks if they use abundance at all. The DADA2 error model identifies the differences between sequences, eg. A->C, whereas other methods merely count the mismatches. DADA2 can parameterize its error model from the data itself, rather than relying on previous datasets that may or may not reflect the PCR and sequencing protocols used in your study.

DADA2 Software Package is available as an R package at : https://benjjneb.github.io/dada2/index.html

References

  1. Callahan BJ, McMurdie PJ, Rosen MJ, Han AW, Johnson AJ, Holmes SP. DADA2: High-resolution sample inference from Illumina amplicon data. Nat Methods. 2016 Jul;13(7):581-3. doi: 10.1038/nmeth.3869. Epub 2016 May 23. PMID: 27214047; PMCID: PMC4927377.

Analysis Procedures:

DADA2 pipeline includes several tools for read quality control, including quality filtering, trimming, denoising, pair merging and chimera filtering. Below are the major processing steps of DADA2:

Step 1. Read trimming based on sequence quality The quality of NGS Illumina sequences often decreases toward the end of the reads. DADA2 allows to trim off the poor quality read ends in order to improve the error model building and pair mergicing performance.

Step 2. Learn the Error Rates The DADA2 algorithm makes use of a parametric error model (err) and every amplicon dataset has a different set of error rates. The learnErrors method learns this error model from the data, by alternating estimation of the error rates and inference of sample composition until they converge on a jointly consistent solution. As in many machine-learning problems, the algorithm must begin with an initial guess, for which the maximum possible error rates in this data are used (the error rates if only the most abundant sequence is correct and all the rest are errors).

Step 3. Infer amplicon sequence variants (ASVs) based on the error model built in previous step. This step is also called sequence "denoising". The outcome of this step is a list of ASVs that are the equivalent of oligonucleotides.

Step 4. Merge paired reads. If the sequencing products are read pairs, DADA2 will merge the R1 and R2 ASVs into single sequences. Merging is performed by aligning the denoised forward reads with the reverse-complement of the corresponding denoised reverse reads, and then constructing the merged “contig” sequences. By default, merged sequences are only output if the forward and reverse reads overlap by at least 12 bases, and are identical to each other in the overlap region (but these conditions can be changed via function arguments).

Step 5. Remove chimera. The core dada method corrects substitution and indel errors, but chimeras remain. Fortunately, the accuracy of sequence variants after denoising makes identifying chimeric ASVs simpler than when dealing with fuzzy OTUs. Chimeric sequences are identified if they can be exactly reconstructed by combining a left-segment and a right-segment from two more abundant “parent” sequences. The frequency of chimeric sequences varies substantially from dataset to dataset, and depends on on factors including experimental procedures and sample complexity.

Results

1. Read Quality Plots NGS sequence analaysis starts with visualizing the quality of the sequencing. Below are the quality plots of the first sample for the R1 and R2 reads separately. In gray-scale is a heat map of the frequency of each quality score at each base position. The mean quality score at each position is shown by the green line, and the quartiles of the quality score distribution by the orange lines. The forward reads are usually of better quality. It is a common practice to trim the last few nucleotides to avoid less well-controlled errors that can arise there. The trimming affects the downstream steps including error model building, merging and chimera calling. FOMC uses an empirical approach to test many combinations of different trim length in order to achieve best final amplicon sequence variants (ASVs), see the next section “Optimal trim length for ASVs”.

Quality plots for all samples:

2. Optimal trim length for ASVs The final number of merged and chimera-filtered ASVs depends on the quality filtering (hence trimming) in the very beginning of the DADA2 pipeline. In order to achieve highest number of ASVs, an empirical approach was used -

  1. Create a random subset of each sample consisting of 5,000 R1 and 5,000 R2 (to reduce computation time)
  2. Trim 10 bases at a time from the ends of both R1 and R2 up to 50 bases
  3. For each combination of trimmed length (e.g., 300x300, 300x290, 290x290 etc), the trimmed reads are subject to the entire DADA2 pipeline for chimera-filtered merged ASVs
  4. The combination with highest percentage of the input reads becoming final ASVs is selected for the complete set of data

Below is the result of such operation, showing ASV percentages of total reads for all trimming combinations (1st Column = R1 lengths in bases; 1st Row = R2 lengths in bases):

R1/R2301291281271261251
30185.22%85.22%85.28%85.57%85.54%75.49%
29185.21%85.22%85.28%85.40%75.04%53.32%
28185.16%85.25%85.19%74.89%53.51%32.95%
27185.63%85.51%75.09%53.66%33.20%18.26%
26185.65%75.22%53.68%33.05%18.43%8.75%
25175.62%53.84%33.29%18.49%8.72%4.16%

Based on the above result, the trim length combination of R1 = 261 bases and R2 = 301 bases (highlighted red above), was chosen for generating final ASVs for all sequences. This combination generated highest number of merged non-chimeric ASVs and was used for downstream analyses, if requested.

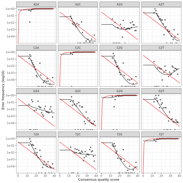
3. Error plots from learning the error rates After DADA2 building the error model for the set of data, it is always worthwhile, as a sanity check if nothing else, to visualize the estimated error rates. The error rates for each possible transition (A→C, A→G, …) are shown below. Points are the observed error rates for each consensus quality score. The black line shows the estimated error rates after convergence of the machine-learning algorithm. The red line shows the error rates expected under the nominal definition of the Q-score. The ideal result would be the estimated error rates (black line) are a good fit to the observed rates (points), and the error rates drop with increased quality as expected.

Forward Read R1 Error Plot


Reverse Read R2 Error Plot

The PDF version of these plots are available here:

 

4. DADA2 Result Summary The table below shows the summary of the DADA2 analysis, tracking paired read counts of each samples for all the steps during DADA2 denoising process - including end-trimming (filtered), denoising (denoisedF, denoisedF), pair merging (merged) and chimera removal (nonchim).

Sample IDF27015.S01F27015.S02F27015.S03F27015.S04F27015.S05F27015.S06F27015.S07F27015.S08F27015.S09F27015.S10F27015.S11F27015.S12F27015.S13F27015.S14F27015.S15F27015.S16F27015.S17F27015.S18F27015.S19F27015.S20F27015.S21F27015.S22Row SumPercentage
input148,88598,682111,130138,34386,819109,19392,071107,59751,779139,97886,78271,23981,38991,03063,785105,57677,65476,86182,29857,84997,96882,2202,059,128100.00%
filtered148,88398,675111,129138,33886,819109,19192,071107,59251,777139,97386,78171,23681,38991,02863,781105,57377,65276,86082,29657,84797,96682,2182,059,075100.00%
denoisedF148,72898,529110,991138,19386,705109,00591,274106,70851,233139,10785,95770,55580,63290,41263,273104,80277,06476,12981,36357,04397,15381,3932,046,24999.37%
denoisedR147,91697,845110,378137,46586,296108,54190,455105,85450,538137,90084,64769,72679,77089,80462,740103,90476,05275,21080,45956,26495,69280,5382,027,99498.49%
merged144,86895,436107,914134,96984,741106,14886,681101,20047,898131,88980,33466,22176,17486,70060,08899,82172,15471,85976,21652,85490,46576,5271,951,15794.76%
nonchim136,41490,381100,096124,55079,63598,63278,50191,00444,289121,24773,12362,33168,89679,59953,71585,73368,34467,33772,05648,42783,43769,6301,797,37787.29%

This table can be downloaded as an Excel table below:

 

5. DADA2 Amplicon Sequence Variants (ASVs). A total of 1750 unique merged and chimera-free ASV sequences were identified, and their corresponding read counts for each sample are available in the "ASV Read Count Table" with rows for the ASV sequences and columns for sample. This read count table can be used for microbial profile comparison among different samples and the sequences provided in the table can be used to taxonomy assignment.

 

The table can be downloaded from this link:

 
 

Sample Meta Information

Download Sample Meta Information
#SampleIDSampleNameGroupPlateSource
F27015.S01F27015.S01Plate1_S1Plate1Sample1
F27015.S02F27015.S02Plate2_S1Plate2Sample1
F27015.S03F27015.S03Plate1_S2Plate1Sample2
F27015.S04F27015.S04Plate2_S2Plate2Sample2
F27015.S05F27015.S05Plate1_S3Plate1Sample3
F27015.S06F27015.S06Plate1_S3Plate2Sample3
F27015.S07F27015.S07DIET_1DIET_1DIET_1
F27015.S08F27015.S08DIET_1DIET_1DIET_1
F27015.S09F27015.S09DIET_1DIET_1DIET_1
F27015.S10F27015.S10DIET_1DIET_1DIET_1
F27015.S11F27015.S11DIET_2DIET_2DIET_2
F27015.S12F27015.S12DIET_2DIET_2DIET_2
F27015.S13F27015.S13DIET_2DIET_2DIET_2
F27015.S14F27015.S14DIET_2DIET_2DIET_2
F27015.S15F27015.S15DIET_3DIET_3DIET_3
F27015.S16F27015.S16DIET_3DIET_3DIET_3
F27015.S17F27015.S17DIET_3DIET_3DIET_3
F27015.S18F27015.S18DIET_3DIET_3DIET_3
F27015.S19F27015.S19DIET_4DIET_4DIET_4
F27015.S20F27015.S20DIET_4DIET_4DIET_4
F27015.S21F27015.S21DIET_4DIET_4DIET_4
F27015.S22F27015.S22DIET_4DIET_4DIET_4
 
 

ASV Read Counts by Samples

#Sample IDRead Count
F27015.S0944,289
F27015.S2048,427
F27015.S1553,715
F27015.S1262,331
F27015.S1867,337
F27015.S1768,344
F27015.S1368,896
F27015.S2269,630
F27015.S1972,056
F27015.S1173,123
F27015.S0778,501
F27015.S1479,599
F27015.S0579,635
F27015.S2183,437
F27015.S1685,733
F27015.S0290,381
F27015.S0891,004
F27015.S0698,632
F27015.S03100,096
F27015.S10121,247
F27015.S04124,550
F27015.S01136,414
 
 
 

VII. Analysis - Read Taxonomy Assignment

Read Taxonomy Assignment - Methods

 

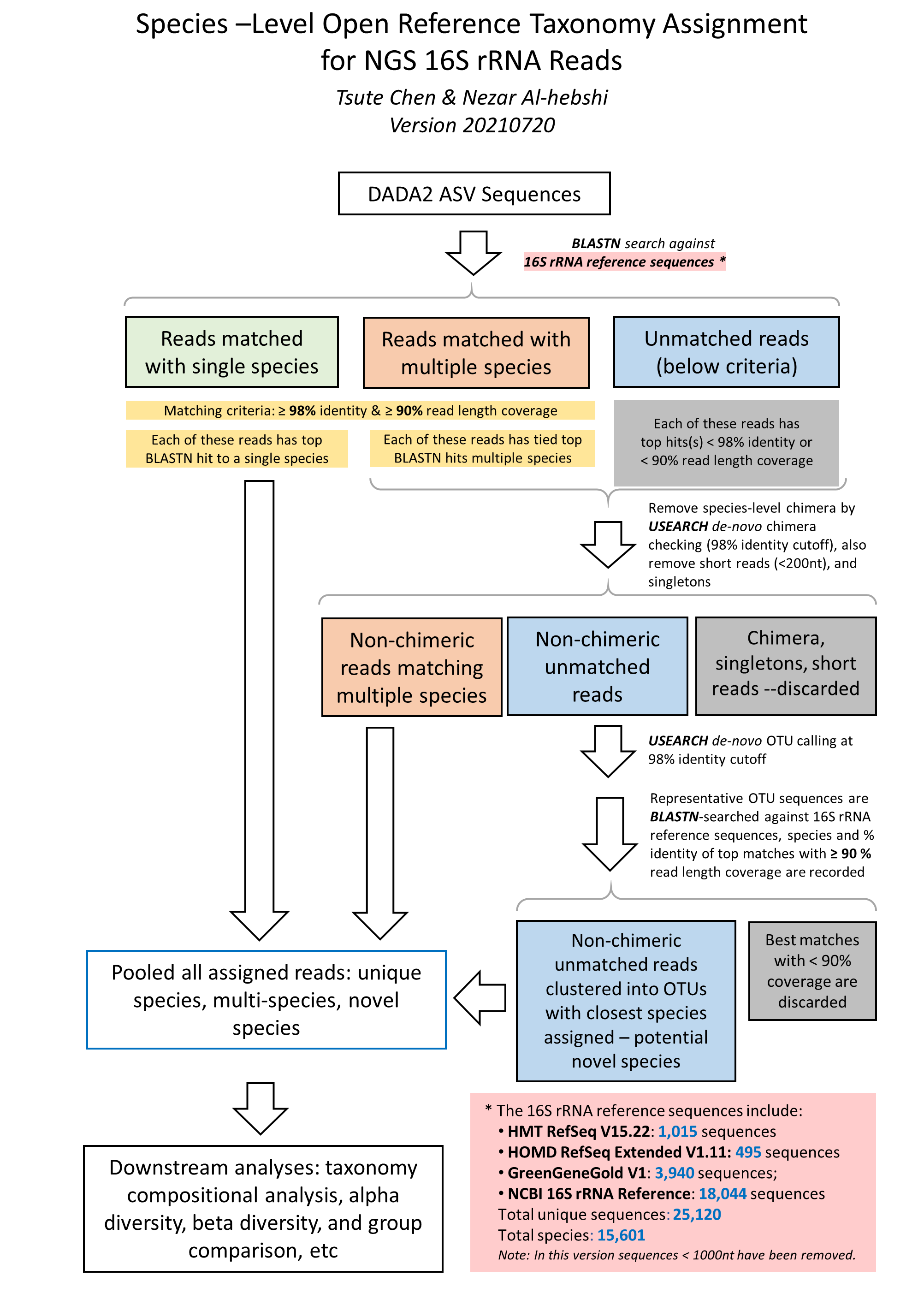
The close-reference taxonomy assignment of the ASV sequences using BLASTN is based on the algorithm published by Al-Hebshi et. al. (2015)[2].

The species-level, open-reference 16S rRNA NGS reads taxonomy assignment pipeline

Version 20210310a
 
 

1. Raw sequences reads in FASTA format were BLASTN-searched against a combined set of 16S rRNA reference sequences - the FOMC 16S rRNA Reference Sequences version 20221029 (https://microbiome.forsyth.org/ftp/refseq/). This set consists of the HOMD (version 15.22 http://www.homd.org/index.php?name=seqDownload&file&type=R ), Mouse Oral Microbiome Database (MOMD version 5.1 https://momd.org/ftp/16S_rRNA_refseq/MOMD_16S_rRNA_RefSeq/V5.1/), and the NCBI 16S rRNA reference sequence set (https://ftp.ncbi.nlm.nih.gov/blast/db/16S_ribosomal_RNA.tar.gz). These sequences were screened and combined to remove short sequences (<1000nt), chimera, duplicated and sub-sequences, as well as sequences with poor taxonomy annotation (e.g., without species information). This process resulted in 1,015 full-length 16S rRNA sequences from HOMD V15.22, 356 from MOMD V5.1, and 22,126 from NCBI, a total of 23,497 sequences. Altogether these sequence represent a total of 17,035 oral and non-oral microbial species.

The NCBI BLASTN version 2.7.1+ (Zhang et al, 2000) [3] was used with the default parameters. Reads with ≥ 98% sequence identity to the matched reference and ≥ 90% alignment length (i.e., ≥ 90% of the read length that was aligned to the reference and was used to calculate the sequence percent identity) were classified based on the taxonomy of the reference sequence with highest sequence identity. If a read matched with reference sequences representing more than one species with equal percent identity and alignment length, it was subject to chimera checking with USEARCH program version v8.1.1861 (Edgar 2010). Non-chimeric reads with multi-species best hits were considered valid and were assigned with a unique species notation (e.g., spp) denoting unresolvable multiple species.

2. Unassigned reads (i.e., reads with < 98% identity or < 90% alignment length) were pooled together and reads < 200 bases were removed. The remaining reads were subject to the de novo operational taxonomy unit (OTU) calling and chimera checking using the USEARCH program version v8.1.1861 (Edgar 2010)[4]. The de novo OTU calling and chimera checking was done using 98% as the sequence identity cutoff, i.e., the species-level OTU. The output of this step produced species-level de novo clustered OTUs with 98% identity. Representative reads from each of the OTUs/species were then BLASTN-searched against the same reference sequence set again to determine the closest species for these potential novel species. These potential novel species were pooled together with the reads that were signed to specie-level in the previous step, for down-stream analyses.

Reference:

  1. Al-Hebshi NN, Nasher AT, Idris AM, Chen T. Robust species taxonomy assignment algorithm for 16S rRNA NGS reads: application to oral carcinoma samples. J Oral Microbiol. 2015 Sep 29;7:28934. doi: 10.3402/jom.v7.28934. PMID: 26426306; PMCID: PMC4590409.
  2. Zhang Z, Schwartz S, Wagner L, Miller W. A greedy algorithm for aligning DNA sequences. J Comput Biol. 2000 Feb-Apr;7(1-2):203-14. doi: 10.1089/10665270050081478. PMID: 10890397.
  3. Edgar RC. Search and clustering orders of magnitude faster than BLAST. Bioinformatics. 2010 Oct 1;26(19):2460-1. doi: 10.1093/bioinformatics/btq461. Epub 2010 Aug 12. PubMed PMID: 20709691.
  4. 3. Designations used in the taxonomy:

    	1) Taxonomy levels are indicated by these prefixes:
    	
    	   k__: domain/kingdom
    	   p__: phylum
    	   c__: class
    	   o__: order
    	   f__: family
    	   g__: genus  
    	   s__: species
    	
    	   Example: 
    	
    	   k__Bacteria;p__Firmicutes;c__Clostridia;o__Clostridiales;f__Lachnospiraceae;g__Blautia;s__faecis
    		
    	2) Unique level identified – known species:
    	   
    	   k__Bacteria;p__Firmicutes;c__Clostridia;o__Clostridiales;f__Lachnospiraceae;g__Roseburia;s__hominis
    	
    	   The above example shows some reads match to a single species (all levels are unique)
    	
    	3) Non-unique level identified – known species:
    
    	   k__Bacteria;p__Firmicutes;c__Clostridia;o__Clostridiales;f__Lachnospiraceae;g__Roseburia;s__multispecies_spp123_3
    	   
    	   The above example “s__multispecies_spp123_3” indicates certain reads equally match to 3 species of the 
    	   genus Roseburia; the “spp123” is a temporally assigned species ID.
    	
    	   k__Bacteria;p__Firmicutes;c__Clostridia;o__Clostridiales;f__Lachnospiraceae;g__multigenus;s__multispecies_spp234_5
    	   
    	   The above example indicates certain reads match equally to 5 different species, which belong to multiple genera.; 
    	   the “spp234” is a temporally assigned species ID.
    	
    	4) Unique level identified – unknown species, potential novel species:
    	   
    	   k__Bacteria;p__Firmicutes;c__Clostridia;o__Clostridiales;f__Lachnospiraceae;g__Roseburia;s__ hominis_nov_97%
    	   
    	   The above example indicates that some reads have no match to any of the reference sequences with 
    	   sequence identity ≥ 98% and percent coverage (alignment length)  ≥ 98% as well. However this groups 
    	   of reads (actually the representative read from a de novo  OTU) has 96% percent identity to 
    	   Roseburia hominis, thus this is a potential novel species, closest to Roseburia hominis. 
    	   (But they are not the same species).
    	
    	5) Multiple level identified – unknown species, potential novel species:
    	   k__Bacteria;p__Firmicutes;c__Clostridia;o__Clostridiales;f__Lachnospiraceae;g__Roseburia;s__ multispecies_sppn123_3_nov_96%
    	
    	   The above example indicates that some reads have no match to any of the reference sequences 
    	   with sequence identity ≥ 98% and percent coverage (alignment length)  ≥ 98% as well. 
    	   However this groups of reads (actually the representative read from a de novo  OTU) 
    	   has 96% percent identity equally to 3 species in Roseburia. Thus this is no single 
    	   closest species, instead this group of reads match equally to multiple species at 96%. 
    	   Since they have passed chimera check so they represent a novel species. “sppn123” is a 
    	   temporary ID for this potential novel species. 
    

 
4. The taxonomy assignment algorithm is illustrated in this flow char below:
 
 
 
 

Read Taxonomy Assignment - Result Summary *

CodeCategoryMPC=0% (>=1 read)MPC=0.01%(>=179 reads)
ATotal reads1,797,3771,797,377
BTotal assigned reads1,796,2771,796,277
CAssigned reads in species with read count < MPC08,615
DAssigned reads in samples with read count < 50000
ETotal samples2222
FSamples with reads >= 5002222
GSamples with reads < 50000
HTotal assigned reads used for analysis (B-C-D)1,796,2771,787,662
IReads assigned to single species1,585,1191,578,655
JReads assigned to multiple species73,46273,253
KReads assigned to novel species137,696135,754
LTotal number of species522232
MNumber of single species318205
NNumber of multi-species1712
ONumber of novel species18715
PTotal unassigned reads1,1001,100
QChimeric reads3030
RReads without BLASTN hits171171
SOthers: short, low quality, singletons, etc.899899
A=B+P=C+D+H+Q+R+S
E=F+G
B=C+D+H
H=I+J+K
L=M+N+O
P=Q+R+S
* MPC = Minimal percent (of all assigned reads) read count per species, species with read count < MPC were removed.
* Samples with reads < 500 were removed from downstream analyses.
* The assignment result from MPC=0.1% was used in the downstream analyses.
 
 
 

Read Taxonomy Assignment - ASV Species-Level Read Counts Table

This table shows the read counts for each sample (columns) and each species identified based on the ASV sequences. The downstream analyses were based on this table.
SPIDTaxonomyF27015.S01F27015.S02F27015.S03F27015.S04F27015.S05F27015.S06F27015.S07F27015.S08F27015.S09F27015.S10F27015.S11F27015.S12F27015.S13F27015.S14F27015.S15F27015.S16F27015.S17F27015.S18F27015.S19F27015.S20F27015.S21F27015.S22
SP1Bacteria;Bacteroidetes;Bacteroidia;Bacteroidales;Porphyromonadaceae;Porphyromonas;gingivalis0000001142115714441383242618251832139742658798410923825246823511399
SP100Bacteria;Fusobacteria;Fusobacteriia;Fusobacteriales;Leptotrichiaceae;Leptotrichia;hofstadii0000000189059320021291993626010
SP101Bacteria;Firmicutes;Clostridia;Eubacteriales;Lachnospiraceae;Johnsonella;ignava00000000515271470001892953616
SP102Bacteria;Firmicutes;Bacilli;Lactobacillales;Streptococcaceae;Streptococcus;gordonii000000229311251625407344386259289459203309700373673329
SP104Bacteria;Firmicutes;Clostridia;Eubacteriales;Peptococcaceae;Peptococcus;sp. HMT16700000064891081099178714940333040203797869
SP106Bacteria;Fusobacteria;Fusobacteriia;Fusobacteriales;Leptotrichiaceae;Leptotrichia;buccalis00000090027272810919753722155522518
SP108Bacteria;Actinobacteria;Actinomycetia;Actinomycetales;Actinomycetaceae;Actinomyces;sp. HMT52500000001752902102408001002452
SP109Bacteria;Firmicutes;Clostridia;Eubacteriales;Peptostreptococcaceae;Mogibacterium;timidum00000054645380666044371246446612810310880
SP11Bacteria;Firmicutes;Negativicutes;Selenomonadales;Selenomonadaceae;Selenomonas;flueggei037120260123110880000000000000460
SP111Bacteria;Synergistetes;Synergistia;Synergistales;Synergistaceae;Fretibacterium;fastidiosum0000007172022635311146492243403942
SP112Bacteria;Actinobacteria;Actinomycetia;Bifidobacteriales;Bifidobacteriaceae;Alloscardovia;omnicolens00000060512165002010913251317592
SP113Bacteria;Firmicutes;Clostridia;Eubacteriales;Peptostreptococcaceae;Peptostreptococcaceae_[G-7];[Eubacterium]_yurii_subsps._yurii_&_margaretiae0000009410192121408520122808145
SP115Bacteria;Firmicutes;Clostridia;Eubacteriales;Lachnospiraceae;Oribacterium;sp. HMT078000000212020535031151468019311423910745
SP116Bacteria;Bacteroidetes;Bacteroidia;Bacteroidales;Prevotellaceae;Prevotella;oris00000024331227867141847013810867106106150305364418263
SP117Bacteria;Firmicutes;Bacilli;Lactobacillales;Streptococcaceae;Streptococcus;salivarius0000004487660350071513524611569605982707629181692969610736694500894910664
SP118Bacteria;Spirochaetes;Spirochaetia;Spirochaetales;Treponemataceae;Treponema;sp. HMT2700000006091518142564091652335826
SP12Bacteria;Bacteroidetes;Bacteroidia;Bacteroidales;Prevotellaceae;Alloprevotella;tannerae0000003032983596394187041611101031993303021101447923424
SP123Bacteria;Actinobacteria;Actinomycetia;Actinomycetales;Actinomycetaceae;Schaalia;odontolytica0000004300608521376042366621274024653033863685399130512446191424122584
SP126Bacteria;Bacteroidetes;Bacteroidia;Bacteroidales;Prevotellaceae;Prevotella;sp. HMT30000000000067000002091457474338
SP127Bacteria;Actinobacteria;Actinomycetia;Actinomycetales;Actinomycetaceae;Actinomyces;sp. HMT175000000478217151235995450589969165655095110
SP128Bacteria;Bacteroidetes;Bacteroidia;Bacteroidales;Prevotellaceae;Prevotella;sp. HMT3170000008798561071472587052238961100213160201116
SP129Bacteria;Actinobacteria;Actinomycetia;Bifidobacteriales;Bifidobacteriaceae;Scardovia;wiggsiae0000009182093111700725102336332617
SP13Bacteria;Firmicutes;Clostridia;Eubacteriales;Lachnospiraceae;Stomatobaculum;sp. HMT097000000784164249713496334339061186334723584498310373232467
SP132Bacteria;Fusobacteria;Fusobacteriia;Fusobacteriales;Fusobacteriaceae;Fusobacterium;periodonticum1776419792702743151926968294778411943964937938977431832452047759322273531565
SP135Bacteria;Saccharibacteria_(TM7);Saccharibacteria_(TM7)_[C-1];Saccharibacteria_(TM7)_[O-1];Saccharibacteria_(TM7)_[F-1];Saccharibacteria_(TM7)_[G-3];bacterium HMT3510000003069325441496319243896371293819179
SP139Bacteria;Bacteroidetes;Bacteroidia;Bacteroidales;Prevotellaceae;Prevotella;buccae0000000202287351805017132020633624
SP14Bacteria;Firmicutes;Negativicutes;Veillonellales;Veillonellaceae;Veillonella;parvula000000484629520218479049276879279716067359175255208801039
SP140Bacteria;Firmicutes;Negativicutes;Veillonellales;Veillonellaceae;Megasphaera;micronuciformis0000006054235530869826261017938017510444458226
SP142Bacteria;Bacteroidetes;Flavobacteriia;Flavobacteriales;Flavobacteriaceae;Capnocytophaga;gingivalis00000084301640563178003162114810
SP143Bacteria;Saccharibacteria_(TM7);Saccharibacteria_(TM7)_[C-1];Saccharibacteria_(TM7)_[O-1];Saccharibacteria_(TM7)_[F-1];Saccharibacteria_(TM7)_[G-6];bacterium HMT870000000513155195093316486926299625140100
SP144Bacteria;Bacteroidetes;Bacteroidia;Bacteroidales;Porphyromonadaceae;Porphyromonas;sp. HMT27500000015410192512500910432760343729
SP147Bacteria;Bacteroidetes;Bacteroidia;Bacteroidales;Prevotellaceae;Prevotella;loescheii00000008190624049016202345198949
SP148Bacteria;Proteobacteria;Gammaproteobacteria;Pasteurellales;Pasteurellaceae;Haemophilus;parainfluenzae000000214124114291529206721614098517637227115551310681360778857
SP15Bacteria;Firmicutes;Negativicutes;Veillonellales;Veillonellaceae;Veillonella;dispar000000138116501018352471052612461482172127191638161571267411311503
SP150Bacteria;Bacteroidetes;Bacteroidia;Bacteroidales;Prevotellaceae;Prevotella;pleuritidis000000375536102137176526822504495136108168190
SP151Bacteria;Bacteroidetes;Bacteroidia;Bacteroidales;Prevotellaceae;Prevotella;baroniae0000001722467364632415717253399498861
SP152Bacteria;Bacteroidetes;Bacteroidia;Bacteroidales;Prevotellaceae;Prevotella;denticola0000002312392004533962561076291191276293794505643319
SP154Bacteria;Actinobacteria;Actinomycetia;Actinomycetales;Actinomycetaceae;Schaalia;sp. HMT1800000003334196281649474396745106152716862289273464034212031717
SP159Bacteria;Firmicutes;Bacilli;Bacillales;Gemellaceae;Gemella;sanguinis000000263929406942573366525763872443814261515282436881783136411301068
SP16Bacteria;Actinobacteria;Actinomycetia;Actinomycetales;Actinomycetaceae;Actinomyces;dentalis0000003368388821612929228701023524616319679
SP160Bacteria;Saccharibacteria_(TM7);Saccharibacteria_(TM7)_[C-1];Saccharibacteria_(TM7)_[O-1];Saccharibacteria_(TM7)_[F-1];Saccharibacteria_(TM7)_[G-1];bacterium HMT3460000002913283087981315620333531976209117
SP163Bacteria;Actinobacteria;Actinomycetia;Corynebacteriales;Corynebacteriaceae;Corynebacterium;matruchotii0000003444427322391202717246560966813864
SP165Bacteria;Fusobacteria;Fusobacteriia;Fusobacteriales;Leptotrichiaceae;Leptotrichia;sp. HMT39200000067002221124751511507259
SP166Bacteria;Bacteroidetes;Bacteroidia;Bacteroidales;Prevotellaceae;Prevotella;maculosa000000001231222000170577192718
SP168Bacteria;Firmicutes;Negativicutes;Veillonellales;Veillonellaceae;Veillonella;rogosae000000409504915526115065493908278347449283234629618
SP17Bacteria;Firmicutes;Bacilli;Lactobacillales;Streptococcaceae;Streptococcus;mitis0000009641663333393118913622103208161320751955988105720701289
SP170Bacteria;Firmicutes;Clostridia;Eubacteriales;Lachnospiraceae;Stomatobaculum;sp. HMT91000000015299742077063710267390420
SP172Bacteria;Bacteroidetes;Bacteroidia;Bacteroidales;Bacteroidaceae;Bacteroides;zoogleoformans000000604989103159162129773146619624497215134
SP178Bacteria;Proteobacteria;Gammaproteobacteria;Pasteurellales;Pasteurellaceae;Haemophilus;haemolyticus00000011102510131411583400222520
SP179Bacteria;Saccharibacteria_(TM7);Saccharibacteria_(TM7)_[C-1];Saccharibacteria_(TM7)_[O-1];Saccharibacteria_(TM7)_[F-2];Saccharibacteria_(TM7)_[G-5];bacterium HMT356000000346317381034825111421462836379225179
SP18Bacteria;Firmicutes;Negativicutes;Veillonellales;Veillonellaceae;Dialister;invisus619180000525255134715734193351827529120126698
SP181Bacteria;Bacteroidetes;Bacteroidia;Bacteroidales;Prevotellaceae;Alloprevotella;sp. HMT47300000013114517119021222214011284146140177488266486319
SP182Bacteria;Spirochaetes;Spirochaetia;Spirochaetales;Treponemataceae;Treponema;maltophilum03300000071000011110090168013
SP183Bacteria;Bacteroidetes;Flavobacteriia;Flavobacteriales;Flavobacteriaceae;Capnocytophaga;leadbetteri000000119111052481712991555904213
SP185Bacteria;Proteobacteria;Betaproteobacteria;Neisseriales;Neisseriaceae;Neisseria;oralis0000001376921026124715161788327
SP188Bacteria;Firmicutes;Clostridia;Eubacteriales;Lachnospiraceae;Lachnospiraceae_[G-2];bacterium HMT096000000106134190583198118478721134123160108110140131
SP189Bacteria;Actinobacteria;Actinomycetia;Micrococcales;Micrococcaceae;Rothia;mucilaginosa000000143501356848681547285377132108181488682898623384750844807468317651989
SP19Bacteria;Firmicutes;Bacilli;Lactobacillales;Streptococcaceae;Streptococcus;cristatus0000002340173133033686840016167023308116
SP190Bacteria;Firmicutes;Clostridia;Eubacteriales;Ruminococcaceae;Ruminococcaceae_[G-1];bacterium HMT075000000281525493336987295212204596227
SP191Bacteria;Firmicutes;Clostridia;Eubacteriales;Peptostreptococcaceae;Peptostreptococcaceae_[G-6];[Eubacterium]_nodatum000000947199971247212079194771671867315089
SP192Bacteria;Firmicutes;Negativicutes;Veillonellales;Veillonellaceae;Veillonella;sp. HMT78000000059166122165198505678137144142267311108
SP193Bacteria;Actinobacteria;Coriobacteriia;Coriobacteriales;Atopobiaceae;Lancefieldella;rimae0000001561831453462022166325125269253236802361736279
SP194Bacteria;Actinobacteria;Actinomycetia;Propionibacteriales;Propionibacteriaceae;Arachnia;propionica0000002729264911248452477041401454810463
SP195Bacteria;Bacteroidetes;Flavobacteriia;Flavobacteriales;Weeksellaceae;Riemerella;sp. HMT3220000007028131525131802185126146
SP196Bacteria;Actinobacteria;Actinomycetia;Actinomycetales;Actinomycetaceae;Actinomyces;sp. HMT4480000004719511462081069381552566139
SP197Bacteria;Actinobacteria;Coriobacteriia;Coriobacteriales;Atopobiaceae;Olsenella;uli000000121712261829458203634122278127
SP199Bacteria;Bacteroidetes;Bacteroidia;Bacteroidales;Prevotellaceae;Prevotella;sp. HMT3760000001524193131502822716132675366239
SP2Bacteria;Fusobacteria;Fusobacteriia;Fusobacteriales;Leptotrichiaceae;Pseudoleptotrichia;sp. HMT2210200000151268852000274459801627
SP20Bacteria;Bacteroidetes;Bacteroidia;Bacteroidales;Prevotellaceae;Prevotella;salivae000000133101118615418366316067269129990335233
SP200Bacteria;Firmicutes;Clostridia;Eubacteriales;Lachnospiraceae;Lachnoanaerobaculum;sp. HMT089000000611530202818801372121171314
SP201Bacteria;Actinobacteria;Actinomycetia;Actinomycetales;Actinomycetaceae;Actinomyces;oricola0000006917253217818836111038216286
SP204Bacteria;Bacteroidetes;Bacteroidia;Bacteroidales;Prevotellaceae;Prevotella;koreensis00000010486170176254174162145215970188335168323220
SP205Bacteria;Fusobacteria;Fusobacteriia;Fusobacteriales;Leptotrichiaceae;Leptotrichia;trevisanii00000022302049526919271633212894486938
SP206Bacteria;Actinobacteria;Actinomycetia;Bifidobacteriales;Bifidobacteriaceae;Bifidobacterium;longum0000001461116181700901617281217277
SP207Bacteria;Actinobacteria;Coriobacteriia;Coriobacteriales;Atopobiaceae;Olsenella;phocaeensis00000011172227139110002413301610322
SP208Bacteria;Firmicutes;Bacilli;Lactobacillales;Streptococcaceae;Streptococcus;sp. HMT061000000681855264719664200000000
SP21Bacteria;Fusobacteria;Fusobacteriia;Fusobacteriales;Fusobacteriaceae;Fusobacterium;sp. HMT2030000000027165237080008310400
SP210Bacteria;Actinobacteria;Coriobacteriia;Coriobacteriales;Atopobiaceae;Lancefieldella;sp. HMT19900000011715201007090159336479
SP211Bacteria;Synergistetes;Synergistia;Synergistales;Synergistaceae;Fretibacterium;sp. HMT36000000001110265024121507121934403834
SP212Bacteria;Bacteroidetes;Bacteroidia;Bacteroidales;Tannerellaceae;Tannerella;forsythia0000009488138122192253132128446688121266206238145
SP213Bacteria;Bacteroidetes;Bacteroidia;Bacteroidales;Prevotellaceae;Alloprevotella;sp. HMT3080000001072171860499564351754293957128303145
SP214Bacteria;Proteobacteria;Epsilonproteobacteria;Campylobacterales;Campylobacteraceae;Campylobacter;concisus5133904641931364427277381106552791023738871043220108178
SP215Bacteria;Fusobacteria;Fusobacteriia;Fusobacteriales;Fusobacteriaceae;Fusobacterium;nucleatum_subsp._animalis601700000465359141741030742168626923099173122
SP217Bacteria;Proteobacteria;Betaproteobacteria;Neisseriales;Neisseriaceae;Neisseria;flava00000070800281078865300351781265824
SP218Bacteria;Tenericutes;Mollicutes;Mycoplasmatales;Mycoplasmataceae;Mycoplasma;salivarium117173200006306811000400741114
SP219Bacteria;Firmicutes;Clostridia;Eubacteriales;Peptococcaceae;Peptococcus;sp. HMT168000000143121588331932257297017166621623298237149
SP220Bacteria;Fusobacteria;Fusobacteriia;Fusobacteriales;Leptotrichiaceae;Leptotrichia;sp. HMT498000000183243916194120398113734614
SP225Bacteria;Proteobacteria;Betaproteobacteria;Neisseriales;Neisseriaceae;Neisseria;perflava000000281631636917776527966380816044521229962469159
SP226Bacteria;Proteobacteria;Gammaproteobacteria;Pasteurellales;Pasteurellaceae;Haemophilus;parahaemolyticus000000456400401250900003505
SP227Bacteria;Actinobacteria;Actinomycetia;Actinomycetales;Actinomycetaceae;Peptidiphaga;sp. HMT1830000001714202742151612320251423132436
SP228Bacteria;Actinobacteria;Coriobacteriia;Coriobacteriales;Atopobiaceae;Lancefieldella;parvula00000019430038310332251612091113708415683962631947671046
SP229Bacteria;Bacteroidetes;Bacteroidetes_[C-1];Bacteroidetes_[O-1];Bacteroidetes_[F-1];Bacteroidetes_[G-4];bacterium HMT50900000015122613503825260761552295822
SP230Bacteria;Firmicutes;Clostridia;Eubacteriales;Clostridiales_[F-1];Clostridiales_[F-1][G-1];bacterium HMT093000000392423457466671741412201245710257
SP231Bacteria;Bacteroidetes;Bacteroidia;Bacteroidales;Prevotellaceae;Hallella;seregens000000736284802782298972295357112266129246186
SP234Bacteria;Proteobacteria;Epsilonproteobacteria;Campylobacterales;Campylobacteraceae;Campylobacter;gracilis1652765165910384165512129512121522337652061019364833
SP235Bacteria;Saccharibacteria_(TM7);Saccharibacteria_(TM7)_[C-1];Saccharibacteria_(TM7)_[O-1];Saccharibacteria_(TM7)_[F-1];Saccharibacteria_(TM7)_[G-1];bacterium HMT34900000015201631485317401701113030220147
SP236Bacteria;Firmicutes;Bacilli;Lactobacillales;Streptococcaceae;Streptococcus;sp. HMT057000000107130701193632721002317720225715217582335407
SP237Bacteria;Proteobacteria;Gammaproteobacteria;Pasteurellales;Pasteurellaceae;Aggregatibacter;segnis0000007157282823530932384041946947618418665
SP238Bacteria;Firmicutes;Clostridia;Eubacteriales;Peptostreptococcaceae;Peptostreptococcus;stomatis000000251182111162355341288701972331641666201166398309
SP240Bacteria;Firmicutes;Tissierellia;Tissierellales;Peptoniphilaceae;Parvimonas;micra000000524472455812108297042836823350066173515369161352883
SP242Bacteria;Firmicutes;Bacilli;Lactobacillales;Streptococcaceae;Streptococcus;oralis_subsp._dentisani_clade_058000000210240105183715266178761051767476213114161112
SP243Bacteria;Bacteroidetes;Bacteroidia;Bacteroidales;Prevotellaceae;Prevotella;oulorum0000000914561717400361310433896
SP246Bacteria;Bacteroidetes;Bacteroidia;Bacteroidales;Prevotellaceae;Prevotella;veroralis0000008858508671442116911061841423987378899452842119534021408
SP247Bacteria;Actinobacteria;Actinomycetia;Bifidobacteriales;Bifidobacteriaceae;Bifidobacterium;dentium6494000000000000000000000
SP248Bacteria;Firmicutes;Clostridia;Eubacteriales;Peptostreptococcaceae;Peptostreptococcaceae_[G-1];[Eubacterium]_sulci0000006335281205851611173563241113423154131
SP251Bacteria;Firmicutes;Erysipelotrichia;Erysipelotrichales;Erysipelotrichaceae;Bulleidia;extructa0000001010111991464808928132619
SP253Bacteria;Bacteroidetes;Bacteroidia;Bacteroidales;Prevotellaceae;Prevotella;oralis00000012243242537207414161247123660
SP258Bacteria;Firmicutes;Clostridia;Eubacteriales;Peptostreptococcaceae;Peptostreptococcaceae_[G-5];[Eubacterium]_saphenum0000001171382181842742031691197071145178405182308237
SP259Bacteria;Actinobacteria;Actinomycetia;Actinomycetales;Actinomycetaceae;Schaalia;cardiffensis0000007657931021146911269414371742296421697
SP26Bacteria;Firmicutes;Bacilli;Bacillales;Gemellaceae;Gemella;haemolysans00000025243147138359312101109116204133243174169416210
SP260Bacteria;Firmicutes;Bacilli;Lactobacillales;Streptococcaceae;Streptococcus;oralis_subsp._dentisani_clade_39800000010692541052882241054907915375765154616295
SP261Bacteria;Firmicutes;Clostridia;Eubacteriales;Peptostreptococcaceae;Mogibacterium;diversum000000225259338845222184168119274563838574531256444468
SP262Bacteria;Bacteroidetes;Bacteroidia;Bacteroidales;Prevotellaceae;Prevotella;histicola000000232257287118461845859169299468414115103655955
SP265Bacteria;Bacteroidetes;Bacteroidia;Bacteroidales;Prevotellaceae;Prevotella;vespertina000000321548261152193681323111175186961919397227
SP266Bacteria;Bacteroidetes;Bacteroidia;Bacteroidales;Prevotellaceae;Prevotella;nigrescens000000297325221385320679524621631551153013632941077303
SP268Bacteria;Spirochaetes;Spirochaetia;Spirochaetales;Treponemataceae;Treponema;lecithinolyticum000000263034345976572511192241816210067
SP27Bacteria;Firmicutes;Negativicutes;Selenomonadales;Selenomonadaceae;Selenomonas;noxia202774216430318392558322081000020140002850610713
SP270Bacteria;Firmicutes;Bacilli;Lactobacillales;Streptococcaceae;Streptococcus;sanguinis000000433520233224627082018524195934
SP271Bacteria;Actinobacteria;Coriobacteriia;Eggerthellales;Eggerthellaceae;Cryptobacterium;curtum00000091920572212521017232738343518
SP275Bacteria;Synergistetes;Synergistia;Synergistales;Synergistaceae;Fretibacterium;sp. HMT3620000002211372510579224113160411165813368
SP277Bacteria;Bacteroidetes;Bacteroidetes_[C-1];Bacteroidetes_[O-1];Bacteroidetes_[F-1];Bacteroidetes_[G-3];bacterium HMT365000000112433205951121259121654196725
SP279Bacteria;Firmicutes;Clostridia;Eubacteriales;Eubacteriaceae;Pseudoramibacter;alactolyticus000000991915181991241771950254215
SP28Bacteria;Actinobacteria;Actinomycetia;Actinomycetales;Actinomycetaceae;Actinomyces;sp. HMT4140000000001137639001785043205571
SP280Bacteria;Proteobacteria;Gammaproteobacteria;Pasteurellales;Pasteurellaceae;Aggregatibacter;aphrophilus00000000111461201450816215109038
SP281Bacteria;Firmicutes;Negativicutes;Veillonellales;Veillonellaceae;Anaeroglobus;geminatus00000013281765486818682668611744222360
SP282Bacteria;Bacteroidetes;Bacteroidia;Bacteroidales;Prevotellaceae;Prevotella;intermedia000000188419792078285128272941237813215201137133517034112250038662338
SP283Bacteria;Firmicutes;Bacilli;Lactobacillales;Streptococcaceae;Streptococcus;oralis00000014215411121442846021616770147134171412436512584
SP284Bacteria;Firmicutes;Bacilli;Lactobacillales;Streptococcaceae;Streptococcus;oralis_subsp._tigurinus_clade_07000000085807312022763703710021873105160787547
SP29Bacteria;Firmicutes;Clostridia;Eubacteriales;Peptostreptococcaceae;Filifactor;alocis0000002011311712492702892672084490112192412317378234
SP290Bacteria;Firmicutes;Erysipelotrichia;Erysipelotrichales;Erysipelotrichaceae;Solobacterium;moorei6951733055681238301346115057233270196508209186147127220290574267547194575388
SP295Bacteria;Proteobacteria;Deltaproteobacteria;Desulfobacterales;Desulfobulbaceae;Desulfobulbus;sp. HMT041000000415158141722202061032312621
SP296Bacteria;Saccharibacteria_(TM7);Saccharibacteria_(TM7)_[C-1];Saccharibacteria_(TM7)_[O-1];Saccharibacteria_(TM7)_[F-1];Saccharibacteria_(TM7)_[G-1];bacterium HMT35200000054213668394551301017112854631249118
SP298Bacteria;Firmicutes;Bacilli;Lactobacillales;Streptococcaceae;Streptococcus;sp. HMT06600000027732628100138111280399129193637264257
SP299Bacteria;Actinobacteria;Actinomycetia;Actinomycetales;Actinomycetaceae;Actinomyces;johnsonii000000132024337745160011172056216960
SP3Bacteria;Firmicutes;Bacilli;Lactobacillales;Streptococcaceae;Streptococcus;australis00000035845714523573654947664781131372317406239401408
SP300Bacteria;Actinobacteria;Actinomycetia;Actinomycetales;Actinomycetaceae;Schaalia;sp. HMT1720000000000000000005209287
SP303Bacteria;Firmicutes;Clostridia;Eubacteriales;Peptostreptococcaceae;Peptostreptococcaceae_[G-4];bacterium HMT3690000001713343442343019612173282525836
SP306Bacteria;Fusobacteria;Fusobacteriia;Fusobacteriales;Leptotrichiaceae;Leptotrichia;sp. HMT4170000004895392424162574019416063007748
SP31Bacteria;Firmicutes;Bacilli;Lactobacillales;Streptococcaceae;Streptococcus;oralis_subsp._tigurinus_clade_071000000264250191354410234264154113352313317897332787539
SP318Bacteria;Bacteroidetes;Bacteroidetes_[C-1];Bacteroidetes_[O-1];Bacteroidetes_[F-1];Bacteroidetes_[G-5];bacterium HMT5110000001920311540362516117101162133139
SP319Bacteria;Firmicutes;Bacilli;Lactobacillales;Streptococcaceae;Streptococcus;sobrinus00000010144413212155821271181072462
SP321Bacteria;Proteobacteria;Betaproteobacteria;Neisseriales;Neisseriaceae;Neisseria;flavescens0000002132451991275057738710304313839505812970
SP324Bacteria;Firmicutes;Clostridia;Eubacteriales;Peptostreptococcaceae;Peptostreptococcaceae_[G-1];[Eubacterium]_infirmum000000212061010000913323525172311
SP327Bacteria;Fusobacteria;Fusobacteriia;Fusobacteriales;Leptotrichiaceae;Leptotrichia;sp. HMT22500000014190230220014150072191614
SP328Bacteria;Bacteroidetes;Flavobacteriia;Flavobacteriales;Flavobacteriaceae;Capnocytophaga;endodontalis00000001361215218408221116141325
SP329Bacteria;Tenericutes;Mollicutes;Mycoplasmatales;Mycoplasmataceae;Mycoplasma;orale1343000000000000000000000
SP333Bacteria;Proteobacteria;Betaproteobacteria;Neisseriales;Neisseriaceae;Neisseria;subflava00000015947002714800040000178
SP34Bacteria;Actinobacteria;Coriobacteriia;Coriobacteriales;Atopobiaceae;Olsenella;sp. HMT807000000475722801398725191054444928598136157
SP35Bacteria;Firmicutes;Clostridia;Eubacteriales;Lachnospiraceae;Shuttleworthia;satelles0000004381501978284118526768831055815682
SP37Bacteria;Firmicutes;Bacilli;Lactobacillales;Streptococcaceae;Streptococcus;intermedius00000006016228021060013411432
SP38Bacteria;Actinobacteria;Actinomycetia;Actinomycetales;Actinomycetaceae;Schaalia;meyeri000000720142717390900101213292428
SP39Bacteria;Firmicutes;Erysipelotrichia;Erysipelotrichales;Coprobacillaceae;Eggerthia;catenaformis000000812710549101234583315106261353018441
SP4Bacteria;Bacteroidetes;Bacteroidia;Bacteroidales;Porphyromonadaceae;Porphyromonas;sp. HMT27800000038471718417381025306223206776418
SP41Bacteria;Actinobacteria;Actinomycetia;Actinomycetales;Actinomycetaceae;Actinomyces;sp. HMT89700000050419183410501182749135222
SP42Bacteria;Spirochaetes;Spirochaetia;Spirochaetales;Treponemataceae;Treponema;sp. HMT23700000010399149178376339257130909591151467297421250
SP43Bacteria;Actinobacteria;Actinomycetia;Actinomycetales;Actinomycetaceae;Peptidiphaga;gingivicola000000415827612649465102027207
SP44Bacteria;Firmicutes;Clostridia;Eubacteriales;Lachnospiraceae;Lachnoanaerobaculum;orale00000020727512551820599116208722648710676296753
SP45Bacteria;Fusobacteria;Fusobacteriia;Fusobacteriales;Fusobacteriaceae;Fusobacterium;sp. HMT20400000094614695397222228314340851956889
SP46Bacteria;Actinobacteria;Coriobacteriia;Eggerthellales;Eggerthellaceae;Slackia;exigua000000171326282421861321513442226535
SP47Bacteria;Bacteroidetes;Bacteroidia;Bacteroidales;Prevotellaceae;Prevotella;pallens000000163111176528142404122346687123147113583555388
SP48Bacteria;Firmicutes;Bacilli;Lactobacillales;Streptococcaceae;Streptococcus;parasanguinis_clade_411000000533557563793118024062230661258942566511888265843742357261819452657
SP50Bacteria;Firmicutes;Clostridia;Eubacteriales;Lachnospiraceae;Stomatobaculum;longum0000002896225340290034774942463110074
SP52Bacteria;Fusobacteria;Fusobacteriia;Fusobacteriales;Fusobacteriaceae;Fusobacterium;nucleatum_subsp._vincentii000000629516730997122012479676821784865379081605102315151115
SP53Bacteria;Firmicutes;Negativicutes;Veillonellales;Veillonellaceae;Veillonella;atypica00000037142057216964233294857344708586487634433759781087
SP54Bacteria;Firmicutes;Clostridia;Eubacteriales;Lachnospiraceae;Oribacterium;sinus0000009623516439216818041151679235226198135164196287
SP55Bacteria;Firmicutes;Bacilli;Lactobacillales;Streptococcaceae;Streptococcus;sp. HMT423000000361354152684319330349352237421175339188115664625
SP56Bacteria;Firmicutes;Bacilli;Lactobacillales;Carnobacteriaceae;Granulicatella;adiacens000000282032421069452718311388191620832918368619332234945744766900
SP57Bacteria;Firmicutes;Clostridia;Eubacteriales;Peptostreptococcaceae;Peptostreptococcaceae_[G-9];[Eubacterium]_brachy00000024833330138845539829023695176249239618356411355
SP58Bacteria;Actinobacteria;Actinomycetia;Actinomycetales;Actinomycetaceae;Actinomyces;massiliensis000000314122348501171012101122146740
SP59Bacteria;Firmicutes;Negativicutes;Selenomonadales;Selenomonadaceae;Selenomonas;infelix0064410160333920002221140000011301012
SP6Bacteria;Actinobacteria;Actinomycetia;Actinomycetales;Actinomycetaceae;Actinomyces;graevenitzii000000220234653932354488282294269440239236300285648563
SP60Bacteria;Actinobacteria;Actinomycetia;Actinomycetales;Actinomycetaceae;Actinomyces;sp. HMT170000000026184025361480170232803511
SP63Bacteria;Proteobacteria;Gammaproteobacteria;Pasteurellales;Pasteurellaceae;Aggregatibacter;sp. HMT512000000302728208492251121204319177595210
SP65Bacteria;Spirochaetes;Spirochaetia;Spirochaetales;Treponemataceae;Treponema;socranskii0114600001624453137493733141563053418429
SP66Bacteria;Proteobacteria;Gammaproteobacteria;Pasteurellales;Pasteurellaceae;Haemophilus;sputorum000000053707265141008184341112819
SP67Bacteria;Firmicutes;Bacilli;Lactobacillales;Streptococcaceae;Streptococcus;infantis_clade_431000000841804263963139610176078252503675481005495519954724
SP69Bacteria;Proteobacteria;Epsilonproteobacteria;Campylobacterales;Campylobacteraceae;Campylobacter;showae122372152814562617921787714582732860625102765028
SP7Bacteria;Fusobacteria;Fusobacteriia;Fusobacteriales;Leptotrichiaceae;Leptotrichia;wadei00000024282917355552825137025391471734930
SP70Bacteria;Firmicutes;Bacilli;Lactobacillales;Carnobacteriaceae;Granulicatella;elegans000000361360131535702326132642535419
SP71Bacteria;Actinobacteria;Actinomycetia;Corynebacteriales;Corynebacteriaceae;Corynebacterium;durum00000029127101219613131514714543725
SP72Bacteria;Firmicutes;Negativicutes;Selenomonadales;Selenomonadaceae;Selenomonas;sputigena0000001220142538480084502131212971
SP73Bacteria;Firmicutes;Bacilli;Lactobacillales;Streptococcaceae;Streptococcus;mutans000000853951181753319109174625123324
SP74Bacteria;Actinobacteria;Actinomycetia;Micrococcales;Micrococcaceae;Rothia;dentocariosa000000831052212211274116662923205333546362
SP75Bacteria;Bacteroidetes;Bacteroidia;Bacteroidales;Porphyromonadaceae;Porphyromonas;pasteri0000002744294085245211378450423099241118397389330
SP77Bacteria;Firmicutes;Tissierellia;Tissierellales;Peptoniphilaceae;Finegoldia;magna28592472132996911240000000000000000
SP78Bacteria;Bacteroidetes;Bacteroidia;Bacteroidales;Prevotellaceae;Alloprevotella;rava000000122121141240961132628498216415116759410180
SP8Bacteria;Firmicutes;Clostridia;Eubacteriales;Lachnospiraceae;Catonella;morbi000000434129651391327759265817513210753250162
SP80Bacteria;Fusobacteria;Fusobacteriia;Fusobacteriales;Fusobacteriaceae;Fusobacterium;nucleatum000000242311203419663717330265121228389306774751725423
SP82Bacteria;Firmicutes;Bacilli;Lactobacillales;Streptococcaceae;Streptococcus;constellatus00000039839535054110087183372131703734294678985781131947
SP83Bacteria;Fusobacteria;Fusobacteriia;Fusobacteriales;Leptotrichiaceae;Leptotrichia;sp. HMT2150000001933655921036260433438516518560032412894209225
SP84Bacteria;Actinobacteria;Actinomycetia;Actinomycetales;Actinomycetaceae;Schaalia;lingnae0000008119863591362276186105871110641031633535256129311277
SP85Bacteria;Actinobacteria;Actinomycetia;Actinomycetales;Actinomycetaceae;Actinomyces;timonensis0000002251132671401771418155422
SP86Bacteria;Firmicutes;Clostridia;Eubacteriales;Lachnospiraceae;Lachnoanaerobaculum;saburreum000000013928612307029191338392322
SP87Bacteria;Firmicutes;Bacilli;Lactobacillales;Streptococcaceae;Streptococcus;cristatus_clade_57800000053755934550015511074620304197272398217854314537380
SP88Bacteria;Bacteroidetes;Bacteroidia;Bacteroidales;Prevotellaceae;Prevotella;jejuni000000142107633215920331077123212408748615228
SP89Bacteria;Firmicutes;Clostridia;Eubacteriales;Ruminococcaceae;Ruminococcaceae_[G-2];bacterium HMT08500000042721660324332131010322424113717
SP9Bacteria;Firmicutes;Bacilli;Bacillales;Gemellaceae;Gemella;morbillorum00000012510946973815761066095992011111258267640134
SP90Bacteria;Bacteroidetes;Bacteroidia;Bacteroidales;Prevotellaceae;Prevotella;melaninogenica000000532965241505657111131311161811113400275261833390157169938564142
SP93Bacteria;Actinobacteria;Actinomycetia;Actinomycetales;Actinomycetaceae;Actinomyces;sp. HMT1690000003656501301508976411542508766459260
SP94Bacteria;Firmicutes;Clostridia;Eubacteriales;Lachnospiraceae;Lachnoanaerobaculum;umeaense0000002934207540183233122523280000
SP95Bacteria;Firmicutes;Clostridia;Eubacteriales;Lachnospiraceae;Lachnoanaerobaculum;gingivalis000000257404547119773314015066583957131
SP96Bacteria;Spirochaetes;Spirochaetia;Spirochaetales;Treponemataceae;Treponema;denticola039000036661225211610614352210533724013814982
SP97Bacteria;Firmicutes;Bacilli;Lactobacillales;Streptococcaceae;Streptococcus;downii000000129171591551171276355132148892044645284256
SP98Bacteria;Firmicutes;Bacilli;Lactobacillales;Streptococcaceae;Streptococcus;sp. HMT074000000244018552486842832725696761408110590275621089355261
SP99Bacteria;Bacteroidetes;Bacteroidia;Bacteroidales;Porphyromonadaceae;Porphyromonas;endodontalis00000014516017038728632220217347111126268450325472323
SPN102Bacteria;Bacteroidetes;Bacteroidia;Bacteroidales;Porphyromonadaceae;Porphyromonas;sp. HMT284 nov_97.131%0000003734271119400010286526158575512
SPN103Bacteria;Firmicutes;Negativicutes;Selenomonadales;Selenomonadaceae;Selenomonas;dianae_nov_97.830%00000000082519140067647114113
SPN11Bacteria;Actinobacteria;Actinomycetia;Actinomycetales;Actinomycetaceae;Actinomyces;sp. HMT175 nov_97.746%0000001229367282512425283537114235390
SPN112Bacteria;Firmicutes;Clostridia;Eubacteriales;Lachnospiraceae;Lacrimispora;xylanolytica_nov_88.613%000000006410544058252106321
SPN119Bacteria;Bacteroidetes;Bacteroidia;Bacteroidales;Porphyromonadaceae;Porphyromonas;uenonis_nov_94.456%00000081542214101425310816153310
SPN172Bacteria;Firmicutes;Tissierellia;Tissierellales;Tissierellaceae;Sporanaerobacter;acetigenes_nov_84.016%02710322008460000000000000000
SPN22Bacteria;Proteobacteria;Epsilonproteobacteria;Campylobacterales;Campylobacteraceae;Campylobacter;rectus_nov_97.826%0717400000000000000000000
SPN38Bacteria;Bacteroidetes;Bacteroidia;Bacteroidales;Prevotellaceae;Prevotella;jejuni_nov_97.755%000000371225114517440391212279518252100
SPN58Bacteria;Actinobacteria;Actinomycetia;Bifidobacteriales;Bifidobacteriaceae;Bifidobacterium;dentium_nov_97.240%000000728656452456193828321543821776
SPN69Bacteria;Bacteroidetes;Bacteroidia;Bacteroidales;Prevotellaceae;Prevotella;sp. HMT305 nov_93.865%0000006695259127491512881027720226647
SPN80Bacteria;Actinobacteria;Actinomycetia;Actinomycetales;Actinomycetaceae;Actinomyces;israelii_nov_97.410%000000293214263731131203511181073612970
SPN92Bacteria;Firmicutes;Tissierellia;Tissierellales;Peptoniphilaceae;Peptoniphilus;sp. HMT375 nov_86.128%7106461775503160436710000000000000000
SPP1Bacteria;Firmicutes;Bacilli;Lactobacillales;Streptococcaceae;Streptococcus;multispecies_spp1_2000000207361282660476291213347239429138169233228391428
SPP10Bacteria;Fusobacteria;Fusobacteriia;Fusobacteriales;Fusobacteriaceae;Fusobacterium;multispecies_spp10_245600000054740387363720445096852436521758
SPP11Bacteria;Firmicutes;Bacilli;Lactobacillales;Streptococcaceae;Streptococcus;multispecies_spp11_2000000417454435033109153511638051649134421441070127992055110961235
SPP13Bacteria;Spirochaetes;Spirochaetia;Spirochaetales;Treponemataceae;Treponema;multispecies_spp13_20000001201991327210000043192619
SPP14Bacteria;Firmicutes;Clostridia;Eubacteriales;Lachnospiraceae;Oribacterium;multispecies_spp14_200000027143499669048503244100913413144122
SPP16Bacteria;Bacteroidetes;Bacteroidia;Bacteroidales;Tannerellaceae;Tannerella;multispecies_spp16_200000010140050538002620043172421
SPP17Bacteria;Firmicutes;Clostridia;Eubacteriales;Lachnospiraceae;Lachnoanaerobaculum;multispecies_spp17_2000000121761439471118012800006944
SPP2Bacteria;Bacteroidetes;Bacteroidia;Bacteroidales;Prevotellaceae;Prevotella;multispecies_spp2_20000005175291696110961123282015
SPP5Bacteria;Firmicutes;Negativicutes;Veillonellales;Veillonellaceae;Veillonella;multispecies_spp5_200000085511367802650720570881998112619961085114962156010151189
SPP6Bacteria;Firmicutes;Negativicutes;Veillonellales;Veillonellaceae;Veillonella;multispecies_spp6_300000077385156119284092887398669911657998983466426711929
SPP8Bacteria;Firmicutes;Negativicutes;Veillonellales;Veillonellaceae;Veillonella;multispecies_spp8_20000008088271081158660421412719949439295
SPP9Bacteria;Proteobacteria;Gammaproteobacteria;Pasteurellales;Pasteurellaceae;Haemophilus;multispecies_spp9_200000023480018130120020393029408
SPPN4Bacteria;Firmicutes;Tissierellia;Tissierellales;Peptoniphilaceae;Parvimonas;multispecies_sppn4_2_nov_96.842%00000019120922362853412648423210218256511274821779
SPPN6Bacteria;Bacteroidetes;Bacteroidia;Bacteroidales;Porphyromonadaceae;Porphyromonas;multispecies_sppn6_2_nov_97.536%0000005737919365950243499513201019231
SPPN8Bacteria;Bacteroidetes;Bacteroidia;Bacteroidales;Prevotellaceae;Prevotella;multispecies_sppn8_2_nov_97.755%000000161515732419617316152083536240
 
 
Download OTU Tables at Different Taxonomy Levels
PhylumCount*: Relative**: CLR***:
ClassCount*: Relative**: CLR***:
OrderCount*: Relative**: CLR***:
FamilyCount*: Relative**: CLR***:
GenusCount*: Relative**: CLR***:
SpeciesCount*: Relative**: CLR***:
* Read count
** Relative abundance (count/total sample count)
*** Centered log ratio transformed abundance
;
 
The species listed in the table has full taxonomy and a dynamically assigned species ID specific to this report. When some reads match with the reference sequences of more than one species equally (i.e., same percent identiy and alignmnet coverage), they can't be assigned to a particular species. Instead, they are assigned to multiple species with the species notaton "s__multispecies_spp2_2". In this notation, spp2 is the dynamic ID assigned to these reads that hit multiple sequences and the "_2" at the end of the notation means there are two species in the spp2.

You can look up which species are included in the multi-species assignment, in this table below:
 
 
 
 
Another type of notation is "s__multispecies_sppn2_2", in which the "n" in the sppn2 means it's a potential novel species because all the reads in this species have < 98% idenity to any of the reference sequences. They were grouped together based on de novo OTU clustering at 98% identity cutoff. And then a representative sequence was chosed to BLASTN search against the reference database to find the closest match (but will still be < 98%). This representative sequence also matched equally to more than one species, hence the "spp" was given in the label.
 
 

Taxonomy Bar Plots for All Samples

 
 

Taxonomy Bar Plots for Individual Comparison Groups

 
 
Comparison No.Comparison NameFamiliesGeneraSpecies
Comparison 1Plate1 vs Plate2PDFSVGPDFSVGPDFSVG
Comparison 2Sample1 vs Sample2 vs Sample3PDFSVGPDFSVGPDFSVG
Comparison 3DIET_1 vs DIET_2 vs DIET_3 vs DIET_4PDFSVGPDFSVGPDFSVG
Comparison 4DIET_1 vs DIET_2PDFSVGPDFSVGPDFSVG
Comparison 5DIET_1 vs DIET_3PDFSVGPDFSVGPDFSVG
Comparison 6DIET_1 vs DIET_4PDFSVGPDFSVGPDFSVG
Comparison 7DIET_2 vs DIET_3PDFSVGPDFSVGPDFSVG
Comparison 8DIET_2 vs DIET_4PDFSVGPDFSVGPDFSVG
Comparison 9DIET_3 vs DIET_4PDFSVGPDFSVGPDFSVG
 
 

VIII. Analysis - Alpha Diversity

 

In ecology, alpha diversity (α-diversity) is the mean species diversity in sites or habitats at a local scale. The term was introduced by R. H. Whittaker[5][6] together with the terms beta diversity (β-diversity) and gamma diversity (γ-diversity). Whittaker's idea was that the total species diversity in a landscape (gamma diversity) is determined by two different things, the mean species diversity in sites or habitats at a more local scale (alpha diversity) and the differentiation among those habitats (beta diversity).

 

References:

  1. Whittaker, R. H. (1960) Vegetation of the Siskiyou Mountains, Oregon and California. Ecological Monographs, 30, 279–338. doi:10.2307/1943563
  2. Whittaker, R. H. (1972). Evolution and Measurement of Species Diversity. Taxon, 21, 213-251. doi:10.2307/1218190

 

Alpha Diversity Analysis by Rarefaction

Diversity measures are affected by the sampling depth. Rarefaction is a technique to assess species richness from the results of sampling. Rarefaction allows the calculation of species richness for a given number of individual samples, based on the construction of so-called rarefaction curves. This curve is a plot of the number of species as a function of the number of samples. Rarefaction curves generally grow rapidly at first, as the most common species are found, but the curves plateau as only the rarest species remain to be sampled [7].


References:

  1. Willis AD. Rarefaction, Alpha Diversity, and Statistics. Front Microbiol. 2019 Oct 23;10:2407. doi: 10.3389/fmicb.2019.02407. PMID: 31708888; PMCID: PMC6819366.

 
 
 

Boxplot of Alpha-diversity Indices

The two main factors taken into account when measuring diversity are richness and evenness. Richness is a measure of the number of different kinds of organisms present in a particular area. Evenness compares the similarity of the population size of each of the species present. There are many different ways to measure the richness and evenness. These measurements are called "estimators" or "indices". Below is a diversity of 3 commonly used indices showing the values for all the samples (dots) and in groups (boxes).

Printed on each graph is the statistical significance p values of the difference between the groups. The significance is calculated using either Kruskal-Wallis test or the Wilcoxon rank sum test, both are non-parametric methods (since microbiome read count data are considered non-normally distributed) for testing whether samples originate from the same distribution (i.e., no difference between groups). The Kruskal-Wallis test is used to compare three or more independent groups to determine if there are statistically significant differences between their medians. The Wilcoxon Rank Sum test, also known as the Mann-Whitney U test, is used to compare two independent groups to determine if there is a significant difference between their distributions.
The p-value is shown on the top of each graph. A p-value < 0.05 is considered statistically significant between/among the test groups.

 
Alpha Diversity Box Plots for All Groups
 
 
 
 
 
 
 
Alpha Diversity Box Plots for Individual Comparisons at Species level
 
Comparison 1Plate1 vs Plate2View in PDFView in SVG
Comparison 2Sample1 vs Sample2 vs Sample3View in PDFView in SVG
Comparison 3DIET_1 vs DIET_2 vs DIET_3 vs DIET_4View in PDFView in SVG
Comparison 4DIET_1 vs DIET_2View in PDFView in SVG
Comparison 5DIET_1 vs DIET_3View in PDFView in SVG
Comparison 6DIET_1 vs DIET_4View in PDFView in SVG
Comparison 7DIET_2 vs DIET_3View in PDFView in SVG
Comparison 8DIET_2 vs DIET_4View in PDFView in SVG
Comparison 9DIET_3 vs DIET_4View in PDFView in SVG
 
The above comparisons are at the species-level. Comparisons of other taxonomy levels, from phylum to genus, are also available:
 
 
 
 

Group Significance Evaluation of Alpha-diversity Indices with QIIME2

The above comparisons and significance tests were done under the R environment. For compasison (also because this was included in the pipeline early on) we also use the Kruskal Wallis H test provided the "alpha-group-significance" fucntion in the QIIME 2 "diversity" package. As mentioned above, Kruskal Wallis test is the non-parametric alternative to the One Way ANOVA. Non-parametric means that the test doesn’t assume your data comes from a particular distribution. The H test is used when the assumptions for ANOVA aren’t met (assumption of normality). It is sometimes called the one-way ANOVA on ranks, as the ranks of the data values are used in the test rather than the actual data points. The H test determines whether the medians of two or more groups are different.

Below are the Kruskal Wallis H test results for each comparison based on three different alpha diversity measures: 1) Observed species (features), 2) Shannon index, and 3) Simpson index.

 
 
Comparison 1.Plate1 vs Plate2Observed FeaturesShannon IndexSimpson Index
Comparison 2.Sample1 vs Sample2 vs Sample3Observed FeaturesShannon IndexSimpson Index
Comparison 3.DIET_1 vs DIET_2 vs DIET_3 vs DIET_4Observed FeaturesShannon IndexSimpson Index
Comparison 4.DIET_1 vs DIET_2Observed FeaturesShannon IndexSimpson Index
Comparison 5.DIET_1 vs DIET_3Observed FeaturesShannon IndexSimpson Index
Comparison 6.DIET_1 vs DIET_4Observed FeaturesShannon IndexSimpson Index
Comparison 7.DIET_2 vs DIET_3Observed FeaturesShannon IndexSimpson Index
Comparison 8.DIET_2 vs DIET_4Observed FeaturesShannon IndexSimpson Index
Comparison 9.DIET_3 vs DIET_4Observed FeaturesShannon IndexSimpson Index
 
 

IX. Analysis - Beta Diversity

 

NMDS and PCoA Plots

Beta diversity compares the similarity (or dissimilarity) of microbial profiles between different groups of samples. There are many different similarity/dissimilarity metrics [8]. In general, they can be quantitative (using sequence abundance, e.g., Bray-Curtis or weighted UniFrac) or binary (considering only presence-absence of sequences, e.g., binary Jaccard or unweighted UniFrac). They can be even based on phylogeny (e.g., UniFrac metrics) or not (non-UniFrac metrics, such as Bray-Curtis, etc.).

For microbiome studies, species profiles of samples can be compared with the Bray-Curtis dissimilarity, which is based on the count data type. The pair-wise Bray-Curtis dissimilarity matrix of all samples can then be subject to either multi-dimensional scaling (MDS, also known as PCoA) or non-metric MDS (NMDS).

MDS/PCoA is a scaling or ordination method that starts with a matrix of similarities or dissimilarities between a set of samples and aims to produce a low-dimensional graphical plot of the data in such a way that distances between points in the plot are close to original dissimilarities.

NMDS is similar to MDS, however it does not use the dissimilarities data, instead it converts them into the ranks and use these ranks in the calculation.

In our beta diversity analysis, Bray-Curtis dissimilarity matrix was first calculated and then plotted by the PCoA and NMDS separately. Below are beta diveristy results for all groups together:

References:

  1. Plantinga, AM, Wu, MC (2021). Beta Diversity and Distance-Based Analysis of Microbiome Data. In: Datta, S., Guha, S. (eds) Statistical Analysis of Microbiome Data. Frontiers in Probability and the Statistical Sciences. Springer, Cham. https://doi.org/10.1007/978-3-030-73351-3_5

 
 
NMDS and PCoA Plots for All Groups
 
 
 
 
 

The above PCoA and NMDS plots are based on count data. The count data can also be transformed into centered log ratio (CLR) for each species. The CLR data is no longer count data and cannot be used in Bray-Curtis dissimilarity calculation. Instead CLR can be compared with Euclidean distances. When CLR data are compared by Euclidean distance, the distance is also called Aitchison distance.

Below are the NMDS and PCoA plots of the Aitchison distances of the samples:

 
 
 
 
 
 
 
NMDS and PCoA Plots for Individual Comparisons at Species level
 
 
Comparison No.Comparison NameNMDAPCoA
Bray-CurtisCLR EuclideanBray-CurtisCLR Euclidean
Comparison 1Plate1 vs Plate2PDFSVGPDFSVGPDFSVGPDFSVG
Comparison 2Sample1 vs Sample2 vs Sample3PDFSVGPDFSVGPDFSVGPDFSVG
Comparison 3DIET_1 vs DIET_2 vs DIET_3 vs DIET_4PDFSVGPDFSVGPDFSVGPDFSVG
Comparison 4DIET_1 vs DIET_2PDFSVGPDFSVGPDFSVGPDFSVG
Comparison 5DIET_1 vs DIET_3PDFSVGPDFSVGPDFSVGPDFSVG
Comparison 6DIET_1 vs DIET_4PDFSVGPDFSVGPDFSVGPDFSVG
Comparison 7DIET_2 vs DIET_3PDFSVGPDFSVGPDFSVGPDFSVG
Comparison 8DIET_2 vs DIET_4PDFSVGPDFSVGPDFSVGPDFSVG
Comparison 9DIET_3 vs DIET_4PDFSVGPDFSVGPDFSVGPDFSVG
 
 
 
 
 
 

Interactive 3D PCoA Plots - Bray-Curtis Dissimilarity

 
 
 

Interactive 3D PCoA Plots - Euclidean Distance

 
 
 

Interactive 3D PCoA Plots - Correlation Coefficients

 
 
 

Group Significance of Beta-diversity Indices

To test whether the between-group dissimilarities are significantly greater than the within-group dissimilarities, the "beta-group-significance" function provided in the QIIME 2 "diversity" package was used with PERMANOVA (permutational multivariate analysis of variance) as the group significant testing method.

Three beta diversity matrics were used: 1) Bray–Curtis dissimilarity 2) Correlation coefficient matrix , and 3) Aitchison distance (Euclidean distance between clr-transformed compositions).

 
 
Comparison 1.Plate1 vs Plate2Bray–CurtisCorrelationAitchison
Comparison 2.Sample1 vs Sample2 vs Sample3Bray–CurtisCorrelationAitchison
Comparison 3.DIET_1 vs DIET_2 vs DIET_3 vs DIET_4Bray–CurtisCorrelationAitchison
Comparison 4.DIET_1 vs DIET_2Bray–CurtisCorrelationAitchison
Comparison 5.DIET_1 vs DIET_3Bray–CurtisCorrelationAitchison
Comparison 6.DIET_1 vs DIET_4Bray–CurtisCorrelationAitchison
Comparison 7.DIET_2 vs DIET_3Bray–CurtisCorrelationAitchison
Comparison 8.DIET_2 vs DIET_4Bray–CurtisCorrelationAitchison
Comparison 9.DIET_3 vs DIET_4Bray–CurtisCorrelationAitchison
 
 
 

X. Analysis - Differential Abundance

16S rRNA next generation sequencing (NGS) generates a fixed number of reads that reflect the proportion of different species in a sample, i.e., the relative abundance of species, instead of the absolute abundance. In Mathematics, measurements involving probabilities, proportions, percentages, and ppm can all be thought of as compositional data. This makes the microbiome read count data “compositional” (Gloor et al, 2017). In general, compositional data represent parts of a whole which only carry relative information [9].

The problem of microbiome data being compositional arises when comparing two groups of samples for identifying “differentially abundant” species. A species with the same absolute abundance between two conditions, its relative abundances in the two conditions (e.g., percent abundance) can become different if the relative abundance of other species change greatly. This problem can lead to incorrect conclusion in terms of differential abundance for microbial species in the samples.

When studying differential abundance (DA), the current better approach is to transform the read count data into log ratio data. The ratios are calculated between read counts of all species in a sample to a “reference” count (e.g., mean read count of the sample). The log ratio data allow the detection of DA species without being affected by percentage bias mentioned above

In this report, a compositional DA analysis tool “ANCOM” (analysis of composition of microbiomes) was used [10]. ANCOM transforms the count data into log-ratios and thus is more suitable for comparing the composition of microbiomes in two or more populations. "ANCOM" generates a table of features with W-statistics and whether the null hypothesis is rejected. The “W” is the W-statistic, or number of features that a single feature is tested to be significantly different against. Hence the higher the "W" the more statistical sifgnificant that a feature/species is differentially abundant.

References:

  1. Gloor GB, Macklaim JM, Pawlowsky-Glahn V, Egozcue JJ. Microbiome Datasets Are Compositional: And This Is Not Optional. Front Microbiol. 2017 Nov 15;8:2224. doi: 10.3389/fmicb.2017.02224. PMID: 29187837; PMCID: PMC5695134.
  2. Mandal S, Van Treuren W, White RA, Eggesbø M, Knight R, Peddada SD. Analysis of composition of microbiomes: a novel method for studying microbial composition. Microb Ecol Health Dis. 2015 May 29;26:27663. doi: 10.3402/mehd.v26.27663. PMID: 26028277; PMCID: PMC4450248.
 
 

ANCOM Differential Abundance Analysis

 
ANCOM Results for Individual Comparisons
Comparison No.Comparison Name
Comparison 1.Plate1 vs Plate2
Comparison 2.Sample1 vs Sample2 vs Sample3
Comparison 3.DIET_1 vs DIET_2 vs DIET_3 vs DIET_4
Comparison 4.DIET_1 vs DIET_2
Comparison 5.DIET_1 vs DIET_3
Comparison 6.DIET_1 vs DIET_4
Comparison 7.DIET_2 vs DIET_3
Comparison 8.DIET_2 vs DIET_4
Comparison 9.DIET_3 vs DIET_4
 
 

ANCOM-BC2 Differential Abundance Analysis

 

Starting with version V1.2, we include the results of ANCOM-BC (Analysis of Compositions of Microbiomes with Bias Correction) (Lin and Peddada 2020) [11]. ANCOM-BC is an updated version of "ANCOM" that:
(a) provides statistically valid test with appropriate p-values,
(b) provides confidence intervals for differential abundance of each taxon,
(c) controls the False Discovery Rate (FDR),
(d) maintains adequate power, and
(e) is computationally simple to implement.

The bias correction (BC) addresses a challenging problem of the bias introduced by differences in the sampling fractions across samples. This bias has been a major hurdle in performing DA analysis of microbiome data. ANCOM-BC estimates the unknown sampling fractions and corrects the bias induced by their differences among samples. The absolute abundance data are modeled using a linear regression framework.

Starting with version V1.43, ANCOM-BC2 is used instead of ANCOM-BC, So that multiple pairwise directional test can be performed (if there are more than two gorups in a comparison). When performing pairwise directional test, the mixed directional false discover rate (mdFDR) is taken into account. The mdFDR is the combination of false discovery rate due to multiple testing, multiple pairwise comparisons, and directional tests within each pairwise comparison. The mdFDR is adopted from (Guo, Sarkar, and Peddada 2010 [12]; Grandhi, Guo, and Peddada 2016 [13]). For more detail explanation and additional features of ANCOM-BC2 please see author's documentation.

References:

  1. Lin H, Peddada SD. Analysis of compositions of microbiomes with bias correction. Nat Commun. 2020 Jul 14;11(1):3514. doi: 10.1038/s41467-020-17041-7. PMID: 32665548; PMCID: PMC7360769.
  2. Guo W, Sarkar SK, Peddada SD. Controlling false discoveries in multidimensional directional decisions, with applications to gene expression data on ordered categories. Biometrics. 2010 Jun;66(2):485-92. doi: 10.1111/j.1541-0420.2009.01292.x. Epub 2009 Jul 23. PMID: 19645703; PMCID: PMC2895927.
  3. Grandhi A, Guo W, Peddada SD. A multiple testing procedure for multi-dimensional pairwise comparisons with application to gene expression studies. BMC Bioinformatics. 2016 Feb 25;17:104. doi: 10.1186/s12859-016-0937-5. PMID: 26917217; PMCID: PMC4768411.
 
 
ANCOM-BC Results for Individual Comparisons
 
Comparison No.Comparison Name
Comparison 1.Plate1 vs Plate2
Comparison 2.Sample1 vs Sample2 vs Sample3
Comparison 3.DIET_1 vs DIET_2 vs DIET_3 vs DIET_4
Comparison 4.DIET_1 vs DIET_2
Comparison 5.DIET_1 vs DIET_3
Comparison 6.DIET_1 vs DIET_4
Comparison 7.DIET_2 vs DIET_3
Comparison 8.DIET_2 vs DIET_4
Comparison 9.DIET_3 vs DIET_4
 
 
 
 
 

LEfSe - Linear Discriminant Analysis Effect Size

LEfSe (Linear Discriminant Analysis Effect Size) is an alternative method to find "organisms, genes, or pathways that consistently explain the differences between two or more microbial communities" (Segata et al., 2011) [14]. Specifically, LEfSe uses rank-based Kruskal-Wallis (KW) sum-rank test to detect features with significant differential (relative) abundance with respect to the class of interest. Since it is rank-based, instead of proportional based, the differential species identified among the comparison groups is less biased (than percent abundance based).

Reference:

  1. Segata N, Izard J, Waldron L, Gevers D, Miropolsky L, Garrett WS, Huttenhower C. Metagenomic biomarker discovery and explanation. Genome Biol. 2011 Jun 24;12(6):R60. doi: 10.1186/gb-2011-12-6-r60. PMID: 21702898; PMCID: PMC3218848.
 
Plate1 vs Plate2
 
 
 
 
 
 
 
LEfSe Results for All Comparisons
 
Comparison No.Comparison Name
Comparison 1.Plate1 vs Plate2
Comparison 2.Sample1 vs Sample2 vs Sample3
Comparison 3.DIET_1 vs DIET_2 vs DIET_3 vs DIET_4
Comparison 4.DIET_1 vs DIET_2
Comparison 5.DIET_1 vs DIET_3
Comparison 6.DIET_1 vs DIET_4
Comparison 7.DIET_2 vs DIET_3
Comparison 8.DIET_2 vs DIET_4
Comparison 9.DIET_3 vs DIET_4
 
 

XI. Analysis - Heatmap Profile

 

Species vs Sample Abundance Heatmap for All Samples

 
 
 

Heatmaps for Individual Comparisons

 
A) Two-way clustering - clustered on both columns (Samples) and rows (organism)
Comparison No.Comparison NameFamily LevelGenus LevelSpecies Level
Comparison 1Plate1 vs Plate2PDFSVGPDFSVGPDFSVG
Comparison 2Sample1 vs Sample2 vs Sample3PDFSVGPDFSVGPDFSVG
Comparison 3DIET_1 vs DIET_2 vs DIET_3 vs DIET_4PDFSVGPDFSVGPDFSVG
Comparison 4DIET_1 vs DIET_2PDFSVGPDFSVGPDFSVG
Comparison 5DIET_1 vs DIET_3PDFSVGPDFSVGPDFSVG
Comparison 6DIET_1 vs DIET_4PDFSVGPDFSVGPDFSVG
Comparison 7DIET_2 vs DIET_3PDFSVGPDFSVGPDFSVG
Comparison 8DIET_2 vs DIET_4PDFSVGPDFSVGPDFSVG
Comparison 9DIET_3 vs DIET_4PDFSVGPDFSVGPDFSVG
 
 
B) One-way clustering - clustered on rows (organism) only
Comparison No.Comparison NameFamily LevelGenus LevelSpecies Level
Comparison 1Plate1 vs Plate2PDFSVGPDFSVGPDFSVG
Comparison 2Sample1 vs Sample2 vs Sample3PDFSVGPDFSVGPDFSVG
Comparison 3DIET_1 vs DIET_2 vs DIET_3 vs DIET_4PDFSVGPDFSVGPDFSVG
Comparison 4DIET_1 vs DIET_2PDFSVGPDFSVGPDFSVG
Comparison 5DIET_1 vs DIET_3PDFSVGPDFSVGPDFSVG
Comparison 6DIET_1 vs DIET_4PDFSVGPDFSVGPDFSVG
Comparison 7DIET_2 vs DIET_3PDFSVGPDFSVGPDFSVG
Comparison 8DIET_2 vs DIET_4PDFSVGPDFSVGPDFSVG
Comparison 9DIET_3 vs DIET_4PDFSVGPDFSVGPDFSVG
 
 
C) No clustering
Comparison No.Comparison NameFamily LevelGenus LevelSpecies Level
Comparison 1Plate1 vs Plate2PDFSVGPDFSVGPDFSVG
Comparison 2Sample1 vs Sample2 vs Sample3PDFSVGPDFSVGPDFSVG
Comparison 3DIET_1 vs DIET_2 vs DIET_3 vs DIET_4PDFSVGPDFSVGPDFSVG
Comparison 4DIET_1 vs DIET_2PDFSVGPDFSVGPDFSVG
Comparison 5DIET_1 vs DIET_3PDFSVGPDFSVGPDFSVG
Comparison 6DIET_1 vs DIET_4PDFSVGPDFSVGPDFSVG
Comparison 7DIET_2 vs DIET_3PDFSVGPDFSVGPDFSVG
Comparison 8DIET_2 vs DIET_4PDFSVGPDFSVGPDFSVG
Comparison 9DIET_3 vs DIET_4PDFSVGPDFSVGPDFSVG
 
 

XII. Analysis - Network Association

To analyze the co-occurrence or co-exclusion between microbial species among different samples, network correlation analysis tools are usually used for this purpose. However, microbiome count data are compositional. If count data are normalized to the total number of counts in the sample, the data become not independent and traditional statistical metrics (e.g., correlation) for the detection of specie-species relationships can lead to spurious results. In addition, sequencing-based studies typically measure hundreds of OTUs (species) on few samples; thus, inference of OTU-OTU association networks is severely under-powered. Here we use SPIEC-EASI (SParse InversE Covariance Estimation for Ecological Association Inference), a statistical method for the inference of microbial ecological networks from amplicon sequencing datasets that addresses both of these issues (Kurtz et al., 2015) [15]. SPIEC-EASI combines data transformations developed for compositional data analysis with a graphical model inference framework that assumes the underlying ecological association network is sparse. SPIEC-EASI provides two algorithms for network inferencing – 1) Meinshausen-Bühlmann's neighborhood selection (MB method) and inverse covariance selection (GLASSO method, i.e., graphical least absolute shrinkage and selection operator). This is fundamentally distinct from SparCC, which essentially estimate pairwise correlations. In addition to these two methods, we provide the results of a third method - SparCC (Sparse Correlations for Compositional Data)(Friedman & Alm 2012)[16], which is also a method for inferring correlations from compositional data. SparCC estimates the linear Pearson correlations between the log-transformed components.

References:

  1. Kurtz ZD, Müller CL, Miraldi ER, Littman DR, Blaser MJ, Bonneau RA. Sparse and compositionally robust inference of microbial ecological networks. PLoS Comput Biol. 2015 May 7;11(5):e1004226. doi: 10.1371/journal.pcbi.1004226. PMID: 25950956; PMCID: PMC4423992.
  2. Friedman J, Alm EJ. Inferring correlation networks from genomic survey data. PLoS Comput Biol. 2012;8(9):e1002687. doi: 10.1371/journal.pcbi.1002687. Epub 2012 Sep 20. PMID: 23028285; PMCID: PMC3447976.
 

SPIEC-EASI Network Inference by Neighborhood Selection (MB Method)

 

 

 

Association Network Inference by SparCC

 

 

 
 

XIII. Disclaimer

The results of this analysis are for research purpose only. They are not intended to diagnose, treat, cure, or prevent any disease. Forsyth and FOMC are not responsible for use of information provided in this report outside the research area.

 

Copyright FOMC 2025